ARCHIVE - 2008-2009 Formative Evaluation of the Intergovernmental Affairs Division
Archived Content
Information identified as archived is provided for reference, research or record-keeping purposes. It is not subject to the Government of Canada Web Standards and has not been altered or updated since it was archived. Please contact us to request a format other than those available.
Final Report
Adobe Acrobat version (PDF 277KB)
Table of Contents
- Executive Summary
- 1. Introduction
- 2. Profile
- 2.1. Overview
- 2.2. Evolution of the Initiative
- 2.3. Reporting Structure
- 2.4. Resources
- 2.5. Logic Model
- 3. Focus of the Evaluation
- 3.1. Objective
- 3.2. Scope
- 3.3. Methodology
- 3.4. Evaluation Questions
- 4. Findings
- 4.1. Success
- 4.2. Program Design and Implementation
- 5. Conclusion
- 6. Recommendations and Managment Action Plan
- Appendix A: Documents Reviewed
- Appendix B: Consultations
[ * ] - In accordance with the Privacy and Access to Information Acts, some information may have been severed from the original reports.
Executive Summary
This report presents the findings of the evaluation of the Federal Provincial Territorial (F/P/T) related activities of the Intergovernmental Affairs Division (IGA) within Public Safety Canada (PS).
Funded through the Public Safety and Anti-Terrorism (PSAT) envelope announced in the 2001 Federal Budget, an F/P/T forum on Emergency Management (EM) was established to enable F/P/T Ministers and Deputy Ministers responsible for EM the opportunity to deliberate and provide advice and guidance on EM issues of national concern. Some activities related to this forum have been transferred to the PS Emergency Management and National Security Branch (EMNS). IGA retained responsibilities for monitoring, analyzing and sharing information about policy and/or changes at the P/T level that may have an impact on or be of interest to the Department. Within this context, IGA provides support to its clients (Minister, Deputy Minister and senior departmental officials) with regard to the F/P/T Forum on Emergencies, F/P/T Justice meetings, and other F/P/T bilateral activities. IGA also collects and shares information with its partners who are considered to be PS, portfolio and external personnel who deal directly or indirectly with F/P/T relations, information and advice on public safety matters.
The objective of this mid-term, formative evaluation is to assess the degree to which IGA is making progress in the achievement of its objectives. The evaluation will be used to gain an understanding of the current state of IGA and to inform actions for future adjustment and improvements. The following evaluation questions have been assessed through consultations and document review.
Success
- 1. Are clients (i.e. Minister, Deputy Minister and departmental senior executives) satisfied with services provided?
- 2. Do partners (i.e. internal and external F/P/T counterparts) consider their interactions and relationship with IGA constructive?
- 3. Do results illustrate that progress is being made in achieving objectives?
- 4. Could improvements be made to specific areas from an efficiency, effectiveness, or quality perspective?
Program Design and Implementation
- 5. Has IGA clearly defined its objectives, activities, outputs, results and outcomes and do they align with branch, department and government objectives?
- 6. Are procedures and processes defined, roles and responsibilities articulated, communicated and followed?
- 7. Are there appropriate management and decision making structures in place to meet objectives (e.g. governance structure and risk mitigation)?
- 8. Is appropriate performance information being collected, captured, safeguarded and used?
The evaluation draws the following conclusions:
- IGA has been successful at supporting the Minister, Deputy Minister and senior departmental officials with regard to the F/P/T EM, Justice and bilateral and multilateral meetings. Feedback from meeting participants has been positive, with an appreciation of the complexity and challenges of planning, coordinating and supporting these events.
- Some IGA partners appear to have an incomplete understanding of IGA’s role, although most find the environmental scan reports on P/T issues and ad hoc reports useful. IGA can improve in the areas of liaison and communication with internal and external partners.
- IGA is making some progress in defining and fulfilling the roles and responsibilities of its current business plan (still under development). It has the opportunity to contribute to the improvement of certain areas, including increasing the strategic focus of meetings, enhancing communications with key partners such as EMNS and Justice Canada, and becoming the central point for sharing F/P/T knowledge within the Department.
- IGA’s desired results and outcomes are not yet comprehensively defined, although it has made progress in the identification of its value added services. Consultations have shown that IGA has contributed to the improvement of cohesion among departmental F/P/T planning officials and on-going tracking of P/T developments as they relate to PS priorities.
- IGA has conducted a comparative study with other federal organizations which identifies roles and responsibilities of similar organizations. Best practices are being examined at this time for possible application to IGA’s context.
- IGA would also benefit from improved documentation of its business processes, a performance measurement framework and a risk mitigation strategy.
Recommendations and Management Action Plan
Based on the findings and conclusions of this report, it is recommended that the Assistant Deputy Minister, Strategic Policy Branch, ensure that IGA take action to address the following recommendations. Management has responded to each with an Action Plan as outlined below.
Recommendation 1: Complete its business plan and fill organizational design gaps. IGA should review and document all elements of high value service to clients and interaction with partners, the processes and activities required for their provision and delivery, and necessary resource expertise and tools. The review should result in a description of the gap between its present performance and expected performance, and an action plan designed to fill that gap, integrated into its comprehensive business plan.
- Action 1.1 - Performance Measurement Framework (PMF): IGA will develop and implement a PMF against its strategic objectives and will identify quantitative and qualitative performance indicators in order to assess the impact of IGA initiatives within the department and portfolio agencies. The framework will be informed by IGA’s Evaluation and logic model, as well as other relevant business documentation. The indicators will help IGA monitor and improve the efficiency and effectiveness of IGA’s overall work and activities. Indicators will also support management’s decision making processes and provide guidance to enhance performance. This process will involve seeking out best practices and advice, hiring a consultant to elaborate the framework in consultation with team members, finalizing and implementing the framework.
Target completion date: Expected completion on December 31, 2009 and implementation on March 31, 2009. - Action 1.2 - Consultations to Improve Business Activities and Service Gaps: IGA will review and document all elements of high value service to clients and interactions with partners, the processes and activities required for their provision and delivery, and necessary resource and expertise and tools. IGA will undertake selected consultations with partners to discuss possible improvements to business activities through the identification of service gaps and seek out direction from clients on how to better service their needs. This includes the preparation for bi- and multilateral F/P/T meetings, management of correspondence, and the ongoing provision of intelligence and advice. These consultations will need to occur at all levels and be focused on specific business activities for which IGA is either responsible or plays a significant role, but is not necessarily the lead. This activity will need to feed into the development of the Performance Measurement Framework which is partly informed by partner needs (and feedback).
Target completion date: November 30, 2009 - Action 1.3 - IGA Business Plan: IGA will revise and finalize its business plan based on client and partner feedback and the development of the Performance Measurement Framework. Examples of useful business plans will be sought out from other IGA groups in federal departments, as well as teams within Public Safety Canada with similar mandates. The business plan will outline IGA’s planning context, mission statement, roles and responsibilities, performance measurement and annual and stretch objectives in a way that responds to the evaluation results.
Target completion date: December 31, 2009
Recommendation 2: Develop and implement a strategy to build awareness of the IGA mandate with partners. IGA should develop a strategy to build awareness with its internal and external partners on its mandate, roles and responsibilities. Awareness activities should set clear expectations of IGA responsibilities.
- Action 2.1 - IGA Communications Outreach: The IGA Director and senior managers (and with the support of the DG), will undertake to meet with partners in the Department’s branches and portfolio agencies whose file areas have an F/P/T dimension. These meetings will be focused on awareness-building around IGA’s activities, mandate, roles and responsibilities, and oversight role in bi- and multi-lateral planning activities. Planning tools and information products will be presented to provide helpful examples of IGA’s value-added to F/P/T processes and situate the role of IGA in the strategic management of Public Safety Canada intergovernmental issues relative to that of other Departmental actors. Meetings will also be sought out when key personnel changes take place in important partner areas to ensure new contacts are aware of IGA’s mandate and functions.
Target completion date: November 30, 2009 - Action 2.2 - Communications Deck: IGA will develop a communications deck that explains vision, mission, roles and responsibilities, structure, and activities of IGA. Its purpose will be to act as an introductory document during outreach meetings with partners and as a leave-behind for discussions with clients or partners.
Target completion date: September 30, 2009 - Action 2.3 - Intranet Site: IGA will develop an intranet site that explains its activities for departmental clients and partners. It will provide a detailed description of the activities of the group, as well as the functions it performs as related to departmental F/P/T activities. The site will act as a resource centre for planning tools around the F/P/T Ministers responsible for Justice forums and will include recent Records of Decisions, ministerial contact information, and planning calendars. The site will act as a repertory of IGA analytical products, such as biweekly F/P/T environmental scans, election analyses, etc. It will be maintained and updated regularly.
Target completion date: September 30, 2009 - Action 2.4 – Enhanced Information Sharing: Increase frequency of meetings of FPT Intradepartmental Working Group to ensure stable and current group of IGA partner contacts. Meetings will be held, at a minimum, before and after major F/P/T meetings (6 times per annum). Meetings will be used to reiterate IGA roles and responsibilities in F/P/T meeting processes and intelligence gathering and sharing. Use meetings to strengthen IGA’s departmental coordination and liaison role in order to enhance planning for and debriefing from FPT Ministers and Deputy Ministers of Justice meetings.
Target completion date: June 30, 2009 and ongoing
Recommendation 3: Take measures to protect and share corporate knowledge by detailing and documenting key business processes. IGA should identify and document its key business processes to assure proper ongoing management and dissemination of information within the Division and the Department.
- Action 3.1 – Business Procedures Manuel: IGA will create a Business Procedures Manual which lists all business activities, explains in detail how each activity is performed, identifies key contact points, and provides examples/templates of products (where appropriate). Provide all staff with a hard copy, including new team members as they join and store in a centralized location. The Manual will be updated semi-annually, or as necessary as processes change.
Target completion date: September 30, 2009 - Action 3.2 - Business Procedures Workshop: IGA will organize a one-day workshop for all team members to explain the purpose and utility of the Business Procedures Manual and walk through each business activity. Each officer will present and explain their responsibilities to ensure all employees understand procedures. This will help ensure business continuity.
Target completion date: September 30, 2009 - Action 3.3 – Information Management: IGA will refine the structure of electronic filing, archiving of F/P/T correspondence, and all other documentation to ensure proper electronic records management and efficient retrieval of F/P/T data. Ensure that each new member of the team is walked through directory.
Target completion date: July 30, 2009 and Ongoing
1. Introduction
This report presents the findings of the evaluation of the Federal Provincial Territorial (F/P/T) related activities of the Intergovernmental Affairs Division (IGA) within Public Safety Canada (PS). This evaluation was conducted in response to Treasury Board Secretariat requirements with regard to National Security Policy reporting requirements.
2. Profile
2.1 Overview
At a meeting in January 2004, Canadian First Ministers recognized the need for governments to work collaboratively on key emergency management issues. Subsequently, the National Security Policy that was announced in April 2004 called for the establishment of a permanent high-level F/P/T forum on Emergency Management (EM). The need for such a forum was reiterated in early 2005 when Ministers responsible for EM met for the first time since 1993. The decision was taken to create a high-level, permanent, standing forum on EM to provide a governance structure that would enable F/P/T Ministers and Deputy Ministers responsible for EM the opportunity to deliberate and provide advice and guidance on EM issues of national concern.
This initiative was funded through the Public Safety and Anti-Terrorism (PSAT) envelope announced in the 2001 Federal Budget. The funding provided was $1.1 million per year starting in 2005-2006 through 2009-2010 and on-going, and was allocated so that the Initiative could fulfill five functions:
- Planning and logistics: organize and schedule meeting and teleconferences; provide agenda management; draft and finalize the record of decisions of meetings, disseminate and distribute documents; monitor and track follow-up actions.
- Strategic analysis and scanning: update, organize and oversee the implementation of a F/P/T EM Work Plan approved by F/P/T Ministers in January 2005; monitor relevant proceedings of national and international meetings and conferences of interest to the EM fora; assess and advise the PS Minister and Deputy Minister on P/T perspectives, policy and legislative developments with regard to EM; prepare environmental scans on trends, issues and priorities affecting intergovernmental EM relations and priorities at the regional, national and international levels; provide strategic analysis and advice on EM intergovernmental files identifying linkages with other government departments, policy centers and F/P/T fora of interest to PS and Portfolio Agencies.
- Liaison and communications: create, administrate and maintain an F/P/T EM website; liaise within PS, with federal departments and agencies, provincial and territorial governments, national and international stakeholders and non-governmental organizations in relation to roles and responsibilities of the Secretariat; produce F/P/T quarterly newsletter; serve as central repository and point of contact for all F/P/T EM fora information, documents and other relevant materials.
- EM related activities: the Secretariat could coordinate or provide support to national and international conferences on EM, practitioners conferences, Canada/US conferences, EM special topics seminars; EM reports / studies / projects / training proposals; EM bilateral process – Secretariat was seeking funding to cover the costs associated with federal bilateral meetings with P/T counterparts;
- Reporting and evaluation: provide progress reports on activities and deliverables; prepare summary reports and / or records of decision for fora meetings; report on progress of F/P/T EM fora activities and discussions
2.2 Evolution of the Initiative
In 2006-2007, the Initiative became the responsibility of the Strategic Policy Branch. The Branch was created after a reorganization of its predecessor, the Public Relations and Portfolio Affaires Branch. The Intergovernmental Affairs Division (IGA) was established and assumed responsibility for the Branch’s activities related to F/P/T relations, including the Initiative. To date, all IGA funding has been from the PSAT envelope.
In 2007, through a Memorandum of Understanding, several functions were transferred from IGA to the Emergency Management and National Security Branch (EMNS) along with $85,000 per year for Operations and Maintenance. Functions transferred included:
- Planning and logistics for the EM Ministers’ Forum;
- Communications for the EM Ministers’ Forum;
- Support for EM related initiatives; and
- Reporting.
IGA remained responsible for the activities described below with regards to monitoring, analyzing and sharing information about policy and/or changes at the P/T level that may impact or be of interest to the Department. IGA has defined its clients as being senior departmental officials (e.g. Minister, Deputy Minister and Associate Deputy Minister). IGA considers PS, portfolio and external personnel who deal directly or indirectly with F/P/T relations, information and advice on public safety matters as partners.
The services that IGA provides to its primary clients include:
- Supporting the Minister and Deputy Minister as necessary with regard to the Forum of F/P/T Ministers responsible for Justice and EM;
- Developing priorities for the PS federal perspective in setting the agenda for F/P/T Justice meetings
- Coordinating departmental input to confirmed agenda items that support the Minister and Deputy Minister at the F/P/T Justice meetings
- Preparing materials for other bilateral meetings with P/T counterparts for the Minister, Deputy Minister and senior officials;
- Producing periodic reports that provide strategic intergovernmental analysis and advice to ensure the intergovernmental agenda is consistent with PS priorities;
- Providing input to corporate documents such as Memorandums to Cabinet, Treasury Board Submissions, access to information requests, planning and reporting documents.
IGA interacts with its partners through the following activities:
- Conducting twice-monthly environmental scans that result in the publication of reports that are available to PS personnel and that include P/T items of interest categorized by subject (e.g. policing, law enforcement and interoperability; community safety and partnerships; emergency management and national security; borders);
- Producing and distributing ad hoc information updates or analyses on issues or items of high enough importance to warrant immediate communication, such as P/T cabinet shuffles or election results;
- Liaising with central agencies and acting as the central communications contact for internal or external queries about the position of the department on P/T policy issues or concerns including advice on correspondence with provinces and territories;
- Liaising with Privy Council Office by facilitating requests from PCO-IGA and conducting research to identify an individual within the department who can satisfy the request; and monitoring the department’s and PCO’s position on P/T policy and issues for consistency;
- Monitoring/tracking activity within F/P/T working groups;
- Developing and maintaining an Intranet site on F/P/T activities.
2.3 Reporting Structure
The IGA Director reports to the Director General, Intergovernmental Affairs and Citizen Engagement Directorate who reports directly to the Assistant Deputy Minister of the Strategic Policy Branch of PS.
2.4 Resources
IGA’s resources are presented in Exhibit A.
Exhibit A: IGA Resources
| Full Time Equivalents | Planned Annual Funding |
|
|---|---|---|
9 |
Salaries |
$517,000 |
Benefits |
$103,000 |
|
O&M |
$412,400* |
|
Accommodation |
$67,200 |
|
Total |
$ 1,099,600 |
|
*In 2007-2008, $85,000 was transferred from this total to the Emergency Management and National Security Branch.
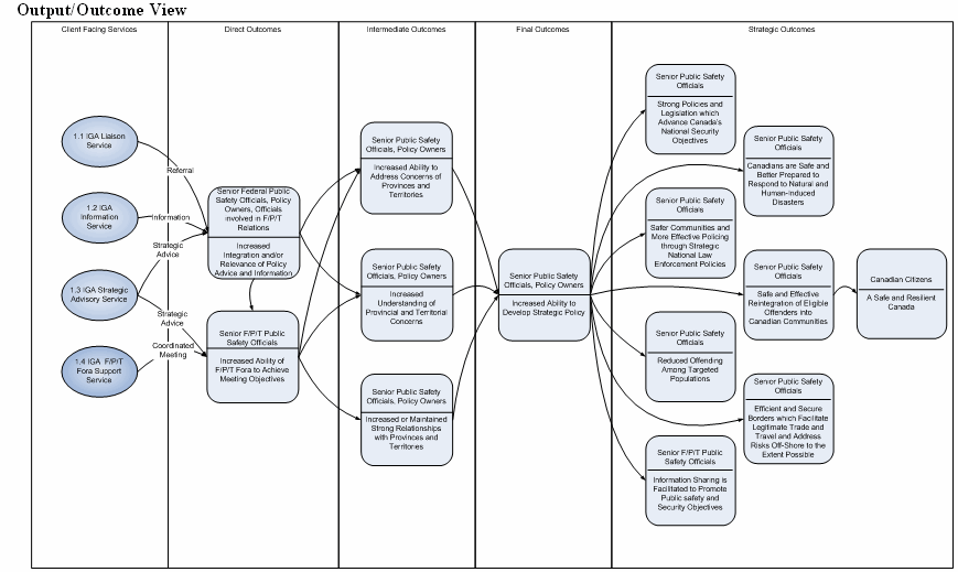
2.5 Logic Model
A logic model is an essential tool in conducting an evaluation study. It is a visual representation that links a program’s activities, outputs and outcomes, provides a systematic and visual method of illustrating the program theory and shows the logic of how a program, policy or initiative is expected to achieve its objectives. It also provides the basis for developing the performance measurement and evaluation strategies. A logic model for IGA is presented in Exhibit B.
Exhibit B – Logic Model for the Intergovernmental Affaires Division

3. Focus of the Evaluation
3.1 Objective
The objective of this mid-term, formative evaluation is to assess the degree to which IGA is making progress in the achievement of its objectives.
3.2 Scope
The scope of the evaluation includes the activities of IGA related to the F/P/T forum on emergencies, F/P/T Justice meetings, other F/P/T bilateral activities and information provided to partners. The evaluation will be used to gain an understanding of the current state of the IGA and to inform actions for future adjustment and improvements.
Activities of the Coordination Directorate in Emergency Management and National Security (EMNS) in support of the F/P/T Forum on Emergencies are not included in this evaluation. PSAT is referenced solely to provide background and set context, but is not included as an object of this evaluation.
3.3 Methodology
The evaluation was informed by the Guide for the Review of Evaluation (2004) and Preparing and Using Results-based Management and Accountability Frameworks (2005) prepared by the Treasury Board of Canada Secretariat Centre of Excellence for Evaluation.
The following data and methods were used to conduct the evaluation:
- Document and data review (refer to Appendix A);
- Interviews/consultations with clients, management, personnel and partners (refer to Appendix B).
The Evaluation was limited by the following considerations:
- Privy Council Office representatives and P/T personnel were not included in the consultation process;
- The evaluation did not consult with individuals from, or review the development, organization or operations of other intergovernmental organizations within the federal government.
3.4 Evaluation Questions
Success
- 1. Are clients (i.e. Minister, Deputy Minister and departmental senior executives) satisfied with services provided?
- 2. Do partners (i.e. internal and external F/P/T counterparts) consider their interactions and relationship with IGA constructive?
- 3. Do results illustrate that progress is being made in achieving objectives?
- 4. Could improvements be made to specific areas from an efficiency, effectiveness, or quality perspective?
Program Design and Implementation
- 5. Has IGA clearly defined its objectives, activities, outputs, results and outcomes and do they align with branch, department and government objectives?
- 6. Are procedures and processes defined, roles and responsibilities articulated, communicated and followed?
- 7. Are there appropriate management and decision making structures in place to meet objectives (e.g. governance structure and risk mitigation)?
- 8. Is appropriate performance information being collected, captured, safeguarded and used?
4. Findings
4.1 Success
4.1.1 Client Satisfaction
Feedback from participants of F/P/T meetings of Ministers, or Deputy Ministers responsible for justice and public safety was positive. There was an appreciation of the complexity and challenges of planning, coordinating and supporting these events. Some of the challenges noted included those related to timeliness and accuracy.
4.1.2 Interactions with partners
Some IGA partners in the Department expressed the observation that generally speaking, their understanding of IGA’s role was incomplete, and that they were unclear on what its responsibilities were.
The perceived value of environmental scan reports is mixed.Some readers said they were a good source of information while others suggested they offered little value. They did appear to provide value to personnel in policy areas. IGA has recently surveyed its clients and preliminary analysis shows that most respondents find the reports useful. Interviewees stated that ad hoc reports on significant current potential changes within provincial or territorial governments from a personnel or policy perspective are valuable.
4.1.3 Fulfilling Roles and Responsibilities
IGA is making some progress towards fulfilling its roles and responsibilities that are partially defined in its current business plan (still under development). Exhibit B presents the status of IGA activities.
Exhibit C: IGA Activities Status and Comments
| Services to clients | ||
|---|---|---|
| Activity | Status | Comments |
| Supporting the Minister and Deputy Minister as necessary with regard to the Forum of F/P/T Ministers responsible for EM and Justice | Established | Reported very well performed. |
| Developing priorities for the PS federal perspective in setting the agenda for F/P/T Justice meetings | Developing | Improvements could be made and under consideration. |
| Coordinating departmental input to confirmed agenda items supporting the Minister and Deputy Minister at the F/P/T Justice meetings | Established | Reported very well performed. |
| Preparing materials for other bilateral meetings with P/T counterparts for the Minister, Deputy Minister and senior officials | Refining/Implementing | Protocols being refined (Reported to be time consuming.) |
| Producing periodic reports that provide strategic intergovernmental analysis and advice to ensure the intergovernmental agenda is consistent with PS priorities | Developing | Ad hoc information updates being sent to branches. Preliminary analyses being developed. |
| Providing input to corporate documents such as memorandums to Cabinet, Treasury Board Submissions, access to information requests, planning and reporting documents. | Developing | Some support provided. |
| Interactions with Partners | ||
|---|---|---|
| Activity | Status | Comments |
| Twice-monthly environmental scans that result in the publication of reports that are available to PS personnel and that include P/T items of interest categorized by subject | Established | List of users expanding. User survey completed and modifications made (Production reported to be time consuming.) |
| Producing and distributing ad hoc reports on issues or items of high enough importance to warrant immediate communication | Developing | Production reported to be time consuming. |
| Liaising with central agencies and acting as the central communications contact for internal or external queries about the position of the department on P/T policy issues or concerns including advice on correspondence with provinces and territories | Developing | Minimal time devoted to it (done on an “as needed” basis). |
| Liaising with Privy Council Office by facilitating requests from PCO and conducting research to identify an individual within the department who can satisfy the request and monitoring the department’s and PCO’s position on P/T policy and issues for consistency | Established | Contact is maintained. |
| Monitoring/tracking activity within F/P/T working groups | Refining/Implementing | Minimal time devoted to it. |
Internet site on EM fora.
Developing and maintaining an Intranet site on F/P/T activities. |
Developed and maintained by EMNS |
Working with Communications group to implement. |
4.1.4 Improving Efficiency, Effectiveness and Quality
There is evidence to suggest that there are areas where IGA has the opportunity to contribute to improvements.
Some interviewees suggested that certain aspects of the F/T/P meetings are not sufficiently strategic in focus and do not result in significant accomplishment. We note that IGA cannot be held accountable for the outcomes of these meetings, however, some interviewees did indicate that IGA does have an opportunity to provide added value by addressing or assisting in the resolution of perceived issues such as:
- Defining and communicating expectations;
- Reducing the number of agenda items and specifying clearly what the meeting is to accomplish;
- Better preparing federal government participants to ensure a well articulated federal message is heard; and
- Managing the period between meetings to ensure issues identified for follow-up are addressed.
Justice Canada considers that it has a strong working relationship with IGA. There appears to exist opportunities to improve the relationship by sharing information and increasing communications concerning the Memorandum of Understanding between the two organizations, the development of meeting agendas, and the timely completion of tasks.
The relationship with the PS Emergency Management and National Security (EMNS) Branch could be strengthened. Consultations revealed that this group has limited knowledge of IGA roles and responsibilities.
Interviewees indicated that PS branches and directorates need to be informed and understand the F/P/T activities in other parts of the department and within portfolio agencies to ensure compatibility of approach and avoid inconsistent messaging. This is beyond the scope of IGA’s current responsibilities; however IGA does fulfill this role to a certain extent for the F/P/T fora. A suggestion was made that IGA could act as a centralized focal point for rationalizing, integrating and disseminating departmental and portfolio information about P/T relations and activities. Support for IGA in this role was mixed. However, all participants expressed a willingness to share F/T/P fora information.
4.2 Program Design and Implementation
4.2.1 Definition and Alignment of Expected Results
Statements related to the IGA mandate, objectives and delivery strategy are currently found in various documents, but the results and outcomes that IGA intends to achieve are not comprehensively defined.IGA has a reasonable understanding of its expected outputs and has identified activities and tasks that it expects to complete in a given time period. For example, the number of meetings is known and environmental scans are distributed twice per month. However, the partially completed business plan does not fully link these outputs to the achievement of outcomes and departmental objectives.Consultation participants confirmed the contribution that IGA is making to the achievement of several strategic outcomes including:
- improved cohesion among departmental F/P/T planning officials as witnessed in comprehensive briefing materials that take into account both operational and broader departmental strategic perspectives; and
- ongoing tracking of P/T developments as they relate to PS priorities.
IGA has conducted a comparative study with other federal organizations which identifies roles and responsibilities of similar organizations. An analysis of this document reveals that IGA plays a similar role and function as other IGA groups across the Government of Canada. Best practices are being examined at this time for possible application to IGA’s context.
4.2.2 Definition, Communication and Implementation of Procedures, Processes, Roles and Responsibilities
It has been observed that corporate knowledge gaps have been created at IGA as employees leave or change positions. Attempts have been made to better define some processes e.g., those associated with the development and production of environmental scan reports. However, more details on roles and responsibilities and service standards could be included.
IGA should improve the documentation of its business processes. Processes that have not been documented include those associated with:
- Planning, logistics, support, debrief and follow-up of Ministers and Deputy Ministers meetings;
- Planning, logistics, support, debrief and follow-up of bilateral meetings;
- Monitoring and tracking activities within F/P/T working groups;
- Networking and working with other branches, portfolio agencies, departments, provinces or territories;
- Linkages with the Emergency Management fora;
- Liaising with PCO-IGA;
- Ministerial correspondence; supporting Memorandums to Cabinet and Treasury Board submissions;
- Strategic analysis or the provision of strategic advice;
- Development and maintenance of an intranet site;
- Ongoing internal division services such as annual business planning, implementation, performance management, risk management, and reporting.
4.2.3 Governance and Risk Mitigation
An F/T/P intradepartmental working group has been established to explore F/P/T and departmental responsibilities regarding Justice and emergency management. On a regular basis, the Director participates in an IGA Directors’ Network which brings together colleagues and associates who work in the federal government in similar intergovernmental organizations dealing with F/P/T relations to share ideas and best practices.
Some planning documents have identified potential risks to organizations working in the Emergency Management domain. It was observed that IGA does not appear to be employing a risk-based approach to managing the organization, i.e., a comprehensive risk assessment of IGA that identifies possible threats, impacts and mitigation strategies has not been conducted.
4.2.4 Performance Measurement
IGA does not have a comprehensive, ongoing performance measurement strategy in place. There is evidence that some performance information is being collected. The data collected includes numbers of F/P/T meetings supported, environmental scans and other ad hoc F/P/T information products. This type of quantitative performance data provides limited insight on the quality, efficiency and effectiveness of IGA activities.
Data is primarily used to contribute to periodic departmental reports. There exists an opportunity to improve and use data to measure accomplishment of goals, services provided, report performance trends, make adjustments in operations or procedures, etc. Application of useful performance indicators is expected to accompany the full development of IGA’s business plan.
5. Conclusions
The evaluation draws the following conclusions:
- IGA has been successful at supporting the Minister, Deputy Minister and senior departmental officials with regard to the F/P/T EM, Justice and bilateral and multilateral meetings. Feedback from meeting participants has been positive. There was an appreciation of the complexity and challenges of planning, coordinating and supporting these events.
- Some IGA partners appear to have an incomplete understanding of IGA’s role, although most find the environmental scan reports on P/T issues and ad hoc reports useful. It can improve in the areas of liaison and communication with internal and external partners.
- IGA is making some progress in defining and fulfilling the roles and responsibilities of its current business plan (still under development). It has the opportunity to contribute to the improvement of certain areas, including, increasing the strategic focus of meetings, enhancing communications with key partners such as EMNS and Justice Canada, and becoming the central point for sharing F/P/T knowledge within the Department.
- IGA’s desired results and outcomes are not yet comprehensively defined, although it has made progress in the identification of its value added services. Consultations have shown that IGA has contributed to the improvement of cohesion among departmental F/P/T planning officials and on-going tracking of P/T developments as they relate to PS priorities.
- IGA has conducted a comparative study with other federal organizations which identifies roles and responsibilities of similar organizations. This document will help IGA better refine its activities and better position itself within the Department.
- IGA would also benefit from improved documentation of its business processes, a performance measurement framework and a risk mitigation strategy.
6. Recommendations and Management Action Plan
Based on the findings and conclusions of this report, it is recommended that the Assistant Deputy Minister, Strategic Policy Branch, ensure that IGA take action to address the following recommendations. Management has responded to each with an Action Plan as outlined below.
Recommendation 1: Complete its business plan and fill organizational design gaps. IGA should review and document all elements of high value service to clients and interaction with partners, the processes and activities required for their provision and delivery, and necessary resource expertise and tools. The review should result in a description of the gap between its present performance and expected performance, and an action plan designed to fill that gap, integrated into its comprehensive business plan.
- Action 1.1 - Performance Measurement Framework (PMF): IGA will develop and implement a PMF against its strategic objectives and will identify quantitative and qualitative performance indicators in order to assess the impact of IGA initiatives within the department and portfolio agencies. The framework will be informed by IGA’s Evaluation and logic model, as well as other relevant business documentation. The indicators will help IGA monitor and improve the efficiency and effectiveness of IGA’s overall work and activities. Indicators will also support management’s decision making processes and provide guidance to enhance performance. This process will involve seeking out best practices and advice, hiring a consultant to elaborate the framework in consultation with team members, finalizing and implementing the framework.
Target completion date: Expected completion on December 31, 2009 and implementation on March 31, 2010. - Action 1.2 - Consultations to Improve Business Activities and Service Gaps: IGA will review and document all elements of high value service to clients and interactions with partners, the processes and activities required for their provision and delivery, and necessary resource and expertise and tools. IGA will undertake selected consultations with partners to discuss possible improvements to business activities through the identification of service gaps and seek out direction from clients on how to better service their needs. This includes the preparation for bi- and multilateral F/P/T meetings, management of correspondence, and the ongoing provision of intelligence and advice. These consultations will need to occur at all levels and be focused on specific business activities for which IGA is either responsible or plays a significant role, but is not necessarily the lead. This activity will need to feed into the development of the Performance Measurement Framework which is partly informed by partner needs (and feedback).
Target completion date: November 30, 2009 - Action 1.3 - IGA Business Plan: IGA will revise and finalize its business plan based on client and partner feedback and the development of the Performance Measurement Framework. Examples of useful business plans will be sought out from other IGA groups in federal departments, as well as teams within Public Safety Canada with similar mandates. The business plan will outline IGA’s planning context, mission statement, roles and responsibilities, performance measurement and annual and stretch objectives in a way that responds to the evaluation results.
Target completion date: December 31, 2009
Recommendation 2: Develop and implement a strategy to build awareness of the IGA mandate with partners. IGA should develop a strategy to build awareness with its internal and external partners on its mandate, roles and responsibilities. Awareness activities should set clear expectations of IGA responsibilities.
- Action 2.1 - IGA Communications Outreach: The IGA Director and senior managers (and with the support of the DG), will undertake to meet with partners in the Department’s branches and portfolio agencies whose file areas have an F/P/T dimension. These meetings will be focused on awareness-building around IGA’s activities, mandate, roles and responsibilities, and oversight role in bi- and multi-lateral planning activities. Planning tools and information products will be presented to provide helpful examples of IGA’s value-added to F/P/T processes and situate the role of IGA in the strategic management of Public Safety intergovernmental issues relative to that of other Departmental actors. Meetings will also be sought out when key personnel changes take place in important partner areas to ensure new contacts are aware of IGA’s mandate and functions.
Target completion date: November 30, 2009 - Action 2.2 - Communications Deck: IGA will develop a communications deck that explains vision, mission, roles and responsibilities, structure, and activities of IGA. Its purpose will be to act as an introductory document during outreach meetings with partners and as a leave-behind for discussions with clients or partners.
Target completion date: September 30, 2009 - Action 2.3 - Intranet Site: IGA will develop an intranet site that explains its activities for departmental clients and partners. It will provide a detailed description of the activities of the group, as well as the functions it performs as related to departmental F/P/T activities. The site will act as a resource centre for planning tools around the F/P/T Ministers responsible for Justice forums and will include recent Records of Decisions, ministerial contact information, and planning calendars. The site will act as a repertory of IGA analytical products, such as biweekly F/P/T environmental scans, election analyses, etc. It will be maintained and updated regularly.
Target completion date: September 30, 2009 - Action 2.4 – Enhanced Information Sharing: Increase frequency of meetings of FPT Intradepartmental Working Group to ensure stable and current group of IGA partner contacts. Meetings will be held, at a minimum, before and after major F/P/T meetings (6 times per annum). Meetings will be used to reiterate IGA roles and responsibilities in F/P/T meeting processes and intelligence gathering and sharing. Use meetings to strengthen IGA’s departmental coordination and liaison role in order to enhance planning for and debriefing from FPT Ministers and Deputy Ministers of Justice meetings.
Target completion date: June 30, 2009 and ongoing
Recommendation 3: Take measures to protect and share corporate knowledge by detailing and documenting key business processes. IGA should identify and document its key business processes to assure proper ongoing management and dissemination of information within the Division and the Department.
- Action 3.1 – Business Procedures Manuel: IGA will create a Business Procedures Manual which lists all business activities, explains in detail how each activity is performed, identifies key contact points, and provides examples/templates of products (where appropriate). Provide all staff with a hard copy, including new team members as they join and store in a centralized location. The Manual will be updated semi-annually, or as necessary as processes change.
Target completion date: September 30, 2009 - Action 3.2 - Business Procedures Workshop: IGA will organize a one-day workshop for all team members to explain the purpose and utility of the Business Procedures Manual and walk through each business activity. Each officer will present and explain their responsibilities to ensure all employees understand procedures. This will help ensure business continuity.
Target completion date: September 30, 2009 - Action 3.3 – Information Management: IGA will refine the structure of electronic filing, archiving of F/P/T correspondence, and all other documentation to ensure proper electronic records management and efficient retrieval of F/P/T data. Ensure that each new member of the team is walked through directory.
Target completion date: July 30, 2009 and Ongoing
Appendix A: Documents Reviewed
- Forum (Council) of Federal-Provincial-Territorial Ministers Responsible for Emergency Management, “Terms of Reference”, undated.
- Intergovernmental Affairs Division, Public Safety Canada, “Comparative Analysis”, undated.
- Intergovernmental Affairs Division, Public Safety Canada, “IGA Comparative Analysis Results”, November 3, 2008.
- Intergovernmental Affairs Division, Public Safety Canada, “Mid Year Review – Indicators”, undated.
- Office of the Auditor General of Canada, “2004 Report of the Auditor General of Canada”, March 2004, chapter 3.
- Office of the Auditor General of Canada, “2005 Report of the Auditor General of Canada”, April 2005, chapter 2.
- Privy Council Office, “Securing an Open Society: Canada’s National Security Policy”, April 2004.
- Public Safety Canada, “Report on Plans and Priorities 2008 – 2009”.
- Public Safety and Emergency Preparedness Canada, “Public Security and Anti-Terrorism (PSAT) Annual reporting 2006-07, Federal-Provincial- Territorial Forum on Emergencies”.
- Public Safety and Emergency Preparedness Canada, “Public Security Initiatives Annual reporting 2007-08,
- Federal-Provincial- Territorial Forum on Emergencies”.
- Public Safety Canada, “2008-09 Integrated Human Resources and Business Plan, A Safe and resilient Canada”, undated.
- Public Safety Canada, “Strategic Policy Branch Integrated Human Resources and Business Plan 2008-2009”, version 16b.
- Statues of Canada 2007, Chapter 15, “Bill C-12, An Act to provide for emergency management and to amend and repeal certain Acts”, 22nd June, 2007.
- “Strategy for IGA Going Forward, Federal-Provincial-Territorial Relations”, undated.
- Strategic Policy Branch, “A-Base Review Presentation”, undated.
- Strategic Policy Branch, “Resourcing Business Case”, Version 5.0, December 28, 2007.
- Strategic Policy Branch, “Preliminary Resourcing Business Case”, Draft for Discussion, August 31, 2007.
- Strategic Policy Branch, “From Theory to Practice”, slide presentation, November 30, 2007.
[ * ]
Appendix B: Consultations
- Chantal Bernier, Assistant Deputy Minister, Community Safety and Partnerships Branch, Public Safety Canada
- Billie Jo Bogden, Manager of FPT Relations, Intergovernmental Affairs Division, Strategic Policy Branch, Public Safety Canada
- Mary Campbell, Director General, Corrections Directorate, Community Safety and Partnerships Branch, Public Safety Canada
- Catherine Cowan, Director, Investigative and Telecommunication Technologies, Emergency Management and National Security Branch, Public Safety Canada
- Heather De Santis, Director, Intergovernmental Affairs Division, Strategic Policy Branch, Public Safety Canada
- Mary Donaghy, Director General, Aboriginal Policing Directorate, Community Safety and Partnerships Branch, Public Safety Canada
- Gary Donovan, Director General, Coordination Directorate, Emergency Management and National Security Branch, Public Safety Canada
- Lyne Gaudreau, Special Advisor to the Associate Deputy Minister, Public Safety Canada
- Kristi Farrier, Senior Policy Analyst, Intergovernmental Affairs Division, Strategic Policy Branch, Public Safety Canada
- Myles Kirvan, Associate Deputy Minister, Public Safety Canada
- Yves Leguerrier, Director, Serious and Organizational Crime Division, Law Enforcement and Border Strategies, Public Safety Canada
- Barry MacKillop, Director General, Law Enforcement and Border Strategies, Public Safety Canada
- Janet McIntyre, A/Deputy Director General, Intergovernmental and External Relations Division, Policy Sector, Justice Canada
- Jean Murray, Director General, Emergency Management Policy, Emergency Management and National Security Branch, Public Safety Canada
- Kristina Namiesniowski, Assistant Deputy Minister, Strategic Policy Branch, Public Safety Canada
- Patti Pomeroy, Director General, Intergovernmental Affairs, Citizen Engagement and Branch Planning, Strategic Policy Branch, Public Safety Canada
- Patti Seguin, A/Deputy Director, Intergovernmental and External Relations Division, Policy Sector, Justice Canada
- Geneviève Sirois, Senior Policy Analyst; Policy, Research and Evaluation Division; National Crime Prevention Centre, Community Safety and Partnerships Branch, Public Safety Canada
- Date modified: