Change Management Process (CMP) for Canadian Emergency Management Communications Specifications (CEMCS)

Change Management Process (CMP) for Canadian Emergency Management Communications Specifications (CEMCS) PDF Version (640 KB)
Table of contents

Notice

This document specifies a change management process for emergency management communication specifications overseen by Canada's Federal/Provincial/Territorial (F/P/T) Senior Officials Responsible for Emergency Management (SOREM). It is distributed to the Canadian Emergency Management Communications Specifications (CEMCS) Specification Committee (SC) members and other interested persons for review and comment and is subject to change without notice.

Recipients of this document are invited to submit their comments, to advise the SOREM F/P/T Interoperability Working Group (IWG) of any relevant intellectual property rights that they are aware of, and to provide supporting documentation. This information should be provided to:

Public Safety Canada
Interoperability Development Office
interoperability@ps-sp.gc.ca

Foreword

The Federal/Provincial/Territorial (F/P/T) Interoperability Working Group (IWG), authorized by the Communications Interoperability Strategy for Canada (CISC), sets goals and identifies key national priorities to enhance governance, planning, technology, training and exercises to promote national and bilateral interoperable voice and data communications. The F/P/T IWG reports to Senior Officials Responsible for Emergency Management (SOREM). The F/P/T IWG is the owner and manager of this document.

The Interoperability Development Office (IDO) at Public Safety Canada (PS) oversees the CISC and supporting Action Plan approved by F/P/T Ministers Responsible for Emergency Management and published in January 2011. The PS IDO provides support to F/P/T IWG in its role as owner and manager of this document. This document and the communication specifications managed by it are overseen through the SOREM governance structure detailed in the CISC.

This work is licensed under a Creative Commons Attribution-NoDerivs 2.5 Canada Licence. For more information on Creative Common Canada legal code, visit http://creativecommons.org/licenses/by-nd/2.5/ca/.

Proposed changes must be made freely, without any intellectual property considerations, including attribution.

Introduction

Purpose

This Change Management Process (CMP) for Canadian Emergency Management Communications Specifications (CEMCS) was developed as a basis to establish a common practice for the management of CEMCS to benefit all stakeholders who may want to propose changes, comment on draft specifications, or volunteer their time to the CMP for CEMCS document. The principles to the CMP separates the management of the process from the management of specification content requirements, with the objectives of allowing subject matter experts serving on Specification Committees (SC) to focus on the particular CEMCS they work on, and improving the efficiency of managing CEMCS of interest to the national emergency management community.

History

In October 2010, with Defence Research and Develop Canada – Centre for Security Science study funding support, the Common Alerting Protocol – Canadian Profile (CAP-CP) Governance, Management and Compliance Study Team presented their preliminary recommendations, which included the development of a single CMP for all CEMCS. They did so recognizing that the CAP-CP was but one of many CEMCS that needed governance and management, and a separation of process management from requirements management.

In January 2011, the Communications Interoperability Strategy for Canada (CISC) and supporting Action Plan identified an action item to shape a common interoperability environment for voice and data communication. This action item requires that the CMP take shape through a task to develop F/P/T standards for interoperable data communication and to adopt open data standards for the emergency management community.

In March 2011, in the closing days of their CAP-CP Study, the CAP-CP Study Team put forward a CMP straw-man document to the Public Safety Canada (PS) Interoperability Development Office (IDO). This document was further developed through a PS IDO commissioned study with the Canadian General Standards Board, which concluded in March 2012.

The 2012 CISC Action Plan, published in April 2012, included a task to “Develop a Change Management Process (CMP)...which could be used to manage communications specifications of national interest, including CAP-CP”.

1 Scope and intended users

1.1 Scope

This document specifies the Change Management Process (CMP) requirements for the development and maintenance of specification documents (SD). It describes the participants to the CMP, as well as the formation and maintenance of Canadian Emergency Management Communications Specifications (CEMCS) Specification Committees (SCs).

The key words "MUST", "REQUIRED", "SHALL", "SHOULD", "SHOULD NOT", "RECOMMENDED", "MAY", and "OPTIONAL" in this document are to be interpreted as described in IETF RFC 2119 (see clause 2.1).

1.2 Intended Users

This document is intended for use primarily by:

2 Referenced Documents

The following referenced documents may be obtained from the sources noted below.

2.1 Internet Engineering Task Force

Internet Engineering Task Force (IETF) Request for Comments (RFC): 2119 – Key words for use in RFCs to Indicate Requirement Levels. This document may be obtained from the IETF at http://www.ietf.org/rfc/rfc2119.txt.

3 Terms and Definitions

For the purpose of this document, the following terms and definitions shall apply. A list of Acronyms is also included at Appendix A.

3.1 Change Management Process (CMP)

A set of policies and procedures for administering changes, in a controlled way, to a specification document (SD).

3.2 Consensus

A general agreement, characterized by the absence of sustained opposition to substantial issues by any important part of the concerned interests and by a process seeking to take into account the views of all parties concerned and to reconcile any conflicting arguments.

Note 1: Consensus need not imply unanimity.

Note 2: The absence of sustained opposition is not intended to provide a 'veto' to any one party.

3.3 Federal/Provincial/Territorial Interoperability Working Group (F/P/T IWG)

A working group reporting to Senior Officials Responsible for Emergency Management (SOREM) and responsible for setting goals and identifying key national priorities to enhance governance, planning, technology, training and exercises to promote national and bilateral interoperable voice and data communications.

3.4 Interoperability Development Office (IDO) of Public Safety Canada (PS)

The Office that oversees the Communications Interoperability Strategy for Canada (CISC) and supporting Action Plan.

3.5 Major Revision

An update or correction which requires system engineering changes.

3.6 Minor Revision

An update or correction which does not require system engineering changes.

Note: For example, the addition, subtraction or correction of a non-technical editorial revision.

3.7 Reference Implementation

The application of a specification document (SD), which serves as a source for consultation and learning.

3.8 Specification Committee (SC)

A Canadian Emergency Management Communications Specification (CEMCS) committee responsible for developing, approving and maintaining the technical content requirements of a specification document (SD) in accordance with the Change Management Process (CMP).

3.9 Specification Document (SD)

A document which details the precise rules and reference values that define a Canadian Emergency Management Communications Specification (CEMCS).

4 General Principles of the Change Management Process (CMP)

4.1 Participants to the Change Management Process

Participants to the Change Management Process (CMP) shall consist of Specification Committees (SC) and observers and the Public Safety Canada Interoperability Development Office (PS IDO). Community stakeholders may also participate in the CMP if specified in the Terms of Reference and/or during the public review period.

4.1.1 Specification Committees and Observer Participation

The responsibilities of the SCs and observers as participants to the CMP are specified at clauses 6.1 through 6.11 .

4.1.2 Public Safety Canada Interoperability Development Office (PS IDO) Participation

The PS IDO, in support of the F/P/T Interoperability Working Group (IWG), shall be responsible to:

4.1.3 Community of Stakeholders Participation

The community of stakeholders may submit comments and proposed changes to Specification Documents (SD) during public review periods

4.2 Specification Committees (SCs)

4.2.1 Specification Committee (SC) Formation

A proposal to establish an SC may be made by any individual, any organization, or any community of stakeholders, to the PS IDO for consideration by the F/P/T IWG, in accordance with its procedures. The proposal may recommend the mandate of the proposed SC and the names of candidates to serve as SC Chair or Vice-Chair. The F/P/T IWG shall have the authority to establish an SC through its approval of the Terms of Reference (TOR) for the SC (see Appendix B for a sample TOR).

4.2.2 Specification Committee (SC) Maintenance

The F/P/T IWG shall have oversight for the maintenance of an SC through approval of the TOR.

5 Specification Documents (SD)

5.1 Reference Implementation

This Change Management Process (CMP) document shall serve as the reference implementation for Canadian Emergency Management Communications Specifications (CEMCS) Specification Committees (SC).

5.2 Specification Document (SD) Structure

SDs shall be formatted in the same manner as this document.

At a minimum, an SD shall include the following sections:

5.3 Official Language Version

The specification draft documents which are advanced for public review or to the F/P/T Interoperability Working Group (IWG) for publication approval will be translated into both official languages by the Public Safety Canada Interoperability Development Office (PS IDO). The Terms of Reference (TOR) for the SC will indicate the committee's working language / original drafting language for the SD, and clearly indicate in published SDs where translation has occurred from an original source document in the other official language. 

5.4 Proposing Changes

Proposals for change to SDs shall conform with the criteria set out in this CMP document related to public review, and with any submission instructions on the CEMCS website where SDs are posted for review.

5.5 Revision Control

5.6 Meetings

6 Development and Maintenance of Specification Documents (SD)

6.1 Change Management Process (CMP)

The development and maintenance of specification documents (SD) shall meet the requirements of the CMP development stages specified at clauses 6.2 through 6.11. The Specification Committee (SC) Secretary shall complete the SD Version Log, Appendix C, at each stage of the development of the SD.

Note: Refer to the following informative appendices:

6.2 Drafting Stage – First Draft

6.3 Public Review Stage and F/P/T Consultation – First Draft

6.4 Drafting Stage – Second Draft

6.5 Public Review Stage and Provincial/Territorial Consultation – Second Draft

6.6 Drafting Stage – Final Draft

6.7 Process Review Stage

6.8 Publication Stage

6.9 Process for Errata

Appendix A: Acronym Table & Terms used in CMP

Acronym Term
CAP Common Alerting Protocol
CAPAN Canadian Association for Public Alerting and Notification
CAP-CP Common Alerting Protocol – Canadian Profile
CEMCS Canadian Emergency Management Communications Specifications
CGSB Canadian General Standards Board
CISC Communications Interoperability Strategy for Canada
CMP Change Management Process
F/P/T Federal, Provincial and Territorial
F/P/T IWG Federal/Provincial/Territorial Interoperability Working Group
IDO Interoperability Development Office
IETF Internet Engineering Task Force
IWG Interoperability Working Group
PS Public Safety Canada
PS IDO Public Safety Canada, Interoperability Development Office
P/T Provincial/Territorial
SC Specification Committee
SD Specification Document
SOREM Senior Officials Responsible for Emergency Management
TOR Terms of Reference
   

Appendix B: Sample Terms of Reference

Canadian Emergency Management Communications Specifications (CEMCS) Specification Committee (SC)

Introduction

Recognizing the importance of emergency communications to the safety and security of Canadians, the Senior Officials Responsible for Emergency Management (SOREM) Federal, Provincial and Territorial Interoperability Working Group (F/P/T IWG), is establishing the Specification Committee [SC]. The aim of the [SC] will be to develop [or revise] the specification document [SD] in accordance with the Change Management Process (CMP) for Canadian Emergency Management Communications Specifications (CEMCS) document under the oversight of the F/P/T IWG.

Roles and Responsibilities

Specification Committee (SC) Chair

Specification Committee (SC) Vice Chair

Specification Committee (SC) Secretary

Specification Committee (SC) Members

Membership in this SC is subject to the support of the SC Chair and/or the F/P/T IWG in accordance with these TOR. Notice of loss of membership privileges shall be sent by email and takes effect immediately.
Specification Committee (SC) Observers

F/P/T IWG Oversight
The F/P/T IWG shall have the authority to make decisions that:

Consultation Process

The SD shall contain a provision for comments which clearly states the intellectual property considerations associated with the submission of comments and contributions to the SD.

The SD's website URL shall also be included within these TOR (See Deliverables).

Deliverables

In consultation with private sectors, provincial and territorial stakeholders, the [SC] shall develop, maintain, and publish the [SD] in accordance with the CMP for CEMCS document. The draft and final versions of the SD shall be published to the SD's website [website URL] and stakeholders shall be contacted as stipulated in section 6.8 of the CMP for CEMCS document.

Renewal/Effective Date

These TOR may be amended from time to time by mutual written consent of the F/P/T IWG and the SC Chair.

These TOR shall become effective on the [effective date].

Appendix C: Specification Document (SD) Version Log

Specification Document Title  
Version  
SC Secretary  
Activity Start Date
YY/MM/DD
End Date
YY/MM/DD
Vote Results
Approved/
Disapproved
Comments
First Draft        
First Draft
Public Review
(30 days)
       
First Draft
P/T Consultation
(if applicable)
       
First Draft
Public Review Comment Review
       
Activity Start Date
YY/MM/DD
End Date
YY/MM/DD
Vote Results
Approved/
Disapproved
Comments
Second Draft        
Second Draft Public Review
(15 days)
       
Second Draft
P/T Consultation
       
Second Draft Public Review Comment Review        
Final Draft Review        
Process Review
(30 days)
       
Publication & Notification        
         
Activity Start Date
YY/MM/DD
End Date
YY/MM/DD
Vote Results
Approved/
Disapproved
Comments
Errata        
Process Review
(15 days)
       
Publication & Notification        

Note: Insert additional rows as necessary.

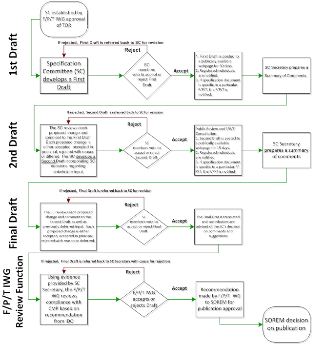
Appendix D: Flowchart of Specification Document (SD) Development

Flowchart of Specification Document (SD) Development
Image Description

This flowchart provides an overview of the process for publication of major versions of SDs (e.g. CAP-CP Rules 1.0, 2.0). The process for minor versions and errata (e.g. CAP-CP Rules 1.1, 1.2) will differ from the above in that the ultimate approval body for publishing will be the F/P/T IWG.

Appendix E: Candidate Specification Documents for application of the CMP

The following documents have been identified as candidates for use of this CMP:

E.1 Canadian Profile of the Common Alerting Protocol (CAP-CP)

E.1.1 Canadian Emergency Management Event References
(referred to as the CAP-CP Event References)
Description
The managed list of event types and codes used with the CAP-CP and other emergency management communications specifications.

E.1.2 Canadian Emergency Management Location References
(referred to as the CAP-CP Location References)
Description
The managed list of location codes to be used to the CAP-CP and other emergency management communications specifications.

E.1.3 Canadian Profile of the Common Alerting Protocol (CAP-CP)
Implementation Rules (referred to as the CAP-CP Introduction and Rule Set)
Description
The Canadian requirements and constraints associated with the use of the Common Alerting Protocol in Canada.

E.1.4 Canadian Profile of the Common Alerting Protocol (CAP-CP)
Translation Table
Description
The managed list of translations for standard CAP-CP element values and definitions.

E.1.5 Source
The above referenced documents may be obtained from the Canadian Profile of the Common Alerting Protocol.

Appendix F: Specification Documents developed and maintained in accordance with the CMP

The following documents have been developed and are maintained in accordance with the CMP

Date modified: