Public Safety Canada
Emergency Management and Programs Branch: Organization Chart

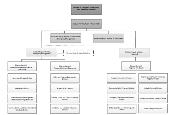
Public Safety Canada - Emergency Management and Programs Branch: Organization Chart
Organization Chart of the Public Safety Portfolio that falls under the Minister of Emergency Management and Community Resilience
Image description

This organization chart shows the relationship of the Department of Public Safety with the Minister of Emergency Management and Community Resilience.

The Minister is the highest box on the chart, and all others depicted support the Minister through Deputy Minister of Public Safety.

The Deputy Minister of Public Safety is the most senior position on the organization chart.

Two Associate Deputy Ministers report to the Deputy Minister: The Associate Deputy Minister of Public Safety, and the Associate Deputy Minister of Public Safety (Emergency Management).

There are two Assistant Deputy Ministers who both report directly to the Deputy Minister and indirectly to the Associate Deputy Minister of Public Safety (Emergency Management).

The first Assistant Deputy Minister is the Assistant Deputy Minister of Emergency Management. The other Assistant Deputy Minister is the Assistant Deputy Minister of Programs.

Three Directors General report to the Assistant Deputy Minister of Emergency Management. They are the Director General of the Government Operations Centre Directorate, the Director General of Policy and Outreach Directorate, and the Director General of Major Initiatives.

There are four Divisions within the Government Operations Centre Directorate: the Planning and Analysis Division, the Operations Division, the Federal Emergency Management Modernization Project Division, and the Exercise, Continuous Improvement and Standards Division.

There are four Divisions within the Policy and Outreach Directorate: the Policy and Program Development Division, the Strategic Policy Division, the National Search and Rescue Secretariat Division, and the Resilience and Economic Integration Division.

There are no Divisions reporting to the Director General of Major Initiatives.

There is one Director General who reports to the Assistant Deputy Minister of Programs: the Director General of the Programs Directorate.

There are eight divisions within the Programs Directorate: the programs Operations Division, the Community Safety Programs Division, the Emergency Management Programs Division, the British Columbia and Yukon Regional Division, the Prairies and Northwest Territories Regional Division, the Ontario Regional Division, the Quebec and Nunavut Regional Division, and the Atlantic Regional Division.

Date modified: