ARCHIVE - Évaluation provisoire du programme du Fonds de lutte contre les activités des gangs de jeunes du Centre national de prévention du crime
version Adobe Acrobat (PDF 575KB)
Table des matières
- Sommaire
- Introduction
- Cardre d'évaluation
- Résultats de l'évaluation
- Conclusions
- Bibliographie
- Annexe A – Cardre d'évaluation
- Annexe B – Tableaux supplémentaires
- Annexe C – Liste de tableaux pour chaque projet
- Annexe D – Modèle d'examen des dossiers
- Annexe E – Guides d'entrevue
- Guide d'entrevue auprès des représentants provinciaux
- Guide d'entrevue auprès du personnel du CNPC
- Guide d'entrevue auprès des personnes-ressources des projets financés par le FLAGJ
- Guide d'entrevue auprès des chercheurs et des praticiens du domaine de la prévention du crime
- Guide d'entrevue auprès des représentants de la direction du CNPC
- Annexe F – Analyse des ouvrages récents sur les gangs au Canada
Sommaire
Contexte
Aperçu du programme
Le Fonds de lutte contre les activités des gangs de jeunes (FLAGJ) fournit un financement de durée limitée pour des initiatives antigang dans les collectivités où les gangs de jeunes constituent une menace nouvelle ou existante. Il appuie l'élaboration et la mise en œuvre d'interventions sur mesure visant les jeunes qui sont dans des gangs ou qui risquent de se joindre à des gangs. Le Conseil du Trésor a approuvé un financement de 33,6 millions de dollars sur cinq ans destiné au FLAGJ. Dix sept projets à l'échelle du Canada ont reçu du financement jusqu'à présent, et un projet est en cours d'élaboration. Jusqu'ici, un financement d'environ 23,6 millions de dollars provenant du FLAGJ a été autorisé pour ces projets.
But de l'évaluation
Le CNPC a confié au NRG Research Group le mandat de réaliser une évaluation provisoire du FLAGJ. Le but général de l'évaluation est de déterminer si, et dans quelle mesure, le FLAGJ est mis en œuvre comme prévu et s'il y a des progrès quant à la réalisation des résultats à long terme de ce programme. Les principales questions d'évaluation sont liées à la pertinence, à la conception et à l'exécution du programme, à sa réussite (résultats immédiats) et aux leçons apprises. Ces questions ont été évaluées à l'aide de nombreux indicateurs et de multiples sources de données.
Méthode d'évaluation
Après avoir examiné le cadre d'évaluation du CIRV (qui présente les questions clés auxquelles il faut répondre au sujet de la pertinence du programme, de sa conception et de son exécution, de sa réussite (résultats immédiats) et de l'efficacité par rapport aux coûts), analysé les documents pertinents et consulté le CNPC, NRG a préparé un cadre d'évaluation révisé. L'Unité de l'évaluation du CNPC a approuvé ce cadre d'évaluation.
Afin d'améliorer la fiabilité et la validité des résultats de l'évaluation, nous avons utilisé, dans la mesure du possible, de nombreuses sources de données. Parmi les méthodes de collecte de données, mentionnons l'examen des documents et des ouvrages pertinents, des données budgétaires et des dossiers du CNPC ainsi que la réalisation d'entrevues auprès de répondants clés.
Conclusions
Pertinence
Au Canada, le problème des gangs de jeunes a pris de l'ampleur et cette tendance se poursuit
En 2009, trois ans après la création du FLAGJ, les objectifs du Fonds demeurent très pertinents et sont plus importants que jamais. Le problème des gangs de jeunes semble avoir atteint une ampleur inégalée. Selon les statistiques sur la criminalité au Canada, les jeunes se livrent de plus en plus à des activités criminelles et leur taux d'infraction violente et d'homicide est plus élevé que jamais. Selon des chercheurs du domaine de la prévention du crime, les activités des gangs de jeunes constituent un problème important et grandissant, et ce, depuis au moins dix ans. Ces faits montrent qu'il faut continuer à offrir des services aux jeunes à risque et aux jeunes membres de gangs.
Les jeunes utilisent les services offerts par l'intermédiaire du FLAGJ
Le nombre de jeunes participant à des projets financés par le FLAGJ constitue un autre facteur qui montre que le Fonds demeure toujours pertinent. Les projets financés par le FLAGJ ont permis de fournir des services à près de 1 000 jeunes depuis la création du programme, et bon nombre des projets fonctionnent à pleine capacité ou presque. La demande pour les services est élevée, compte tenu du fait que la pleine capacité a été atteinte très rapidement.
Le FLAGJ ne fait pas double emploi avec les programmes offerts par les autres ordres de gouvernement
Le FLAGJ joue un rôle unique dans le domaine des programmes sociaux, rôle que l'on ne trouve nulle part ailleurs. Il constitue un programme dont la portée est vaste et à long terme, et dont les activités de financement de projets de prévention ciblant les gangs de jeunes ne font pas double emploi avec celles des autres ordres de gouvernement. Il y a aussi peu d'autres initiatives de prévention ciblant les gangs qui ont été mises en œuvre depuis 2006, ce qui appuie le fait que le FLAGJ joue un rôle de chef de file au Canada pour ce qui est de la prévention ciblant les gangs, et que les activités du Fonds sont uniques. Bon nombre des programmes de prévention ciblant les gangs de jeunes qui sont financés par le FLAGJ cesseraient probablement d'exister sans ce financement du CNPC ou connaîtraient une importante réduction de leurs activités.
Le FLAGJ cadre avec les objectifs généraux du gouvernement
Le FLAGJ cadre toujours avec les objectifs généraux du gouvernement. Les objectifs du FLAGJ sont conformes à ceux de Sécurité publique Canada, énoncés dans son Rapport sur les plans et priorités 2009-2010. Ils s'arriment aux priorités du gouvernement du Canada énoncées en 2006 et en 2007, et ils ont été mentionnés dans les rapports Le rendement du Canada : la contribution du gouvernement du Canada de 2005, 2006 et 2007. Ces objectifs cadrent également avec les priorités stratégiques de la GRC.
Enfin, le FLAGJ est pertinent et important pour les intervenants et les gestionnaires de projets, qui ont en majeure partie une opinion favorable du rôle que joue le gouvernement fédéral dans le domaine de la prévention ciblant les gangs de jeunes, et ce, par l'intermédiaire du FLAGJ. La participation du gouvernement jouit d'un fort appui, puisque ce dernier représente la seule organisation qui peut fournir un financement à long terme pour de tels projets.
Conception et exécution du programme
Le processus de sélection a permis de cerner les projets qu'il faut financer
Le processus de sélection auquel ont participé les représentants provinciaux s'est révélé très efficace, puisque les provinces connaissent mieux les secteurs et les programmes qui ont besoin de financement. Les limites du processus de sélection étaient liées au fait qu'il excluait les petites collectivités, que les fonds n'étaient pas affectés par administration et que le modèle de sélection « premier arrivé, premier servi » faisait en sorte que des demandeurs tentaient de faire approuver leur projet avant que celui-ci ne soit prêt.
Les rôles et les responsabilités du CNPC étaient définis, mais ils n'étaient pas communiqués
Les rôles et les responsabilités du CNPC étaient bien définis, mais ils n'étaient pas bien communiqués aux responsables des projets financés, qui ne connaissaient pas les définitions du CNPC liées à son propre rôle. Les problèmes de communication avaient aussi une incidence sur les agents de programmes. Leur rôle n'était pas clair, ce qui les obligeait à l'inventer au fur et à mesure que le programme avançait.
Le processus de demande et d'approbation était trop long et nuisait à la prestation des services
Le processus de demande et d'approbation était lourd et devait être simplifié. Les renseignements au sujet du processus d'approbation, obtenus grâce à l'examen des dossiers, révèlent que plus des trois quarts des projets ont fait l'objet d'un processus d'approbation de plus de quatre mois. Pour le tiers des projets, ce processus a duré plus de six mois. Le processus de responsabilisation devrait être restructuré – le caractère « bureaucratique » du processus semblait nuire à la capacité des programmes d'assurer la prestation des services. Les documents de référence qui ont été initialement fournis aux demandeurs de financement n'étaient pas clairs, ce qui a entraîné des retards pour le comité d'examen. Une meilleure orientation et de meilleurs modèles auraient permis d'aider les personnes-ressources des projets et les agents de programmes.
Une fois les projets approuvés, trop de temps s'écoulait avant que les fonds soient transférés
Après une longue période d'approbation, il y avait d'autres retards lorsque venait le temps de transférer les fonds aux responsables des projets. Ces retards ont eu une incidence négative sur le moral des bénéficiaires, ce qui s'est traduit par du pessimisme relativement à l'engagement du CNPC et du gouvernement fédéral envers les projets. De plus, la quantité de rapports exigés dans le cadre des projets s'avère excessive (rapports trimestriels sur la comptabilité et les activités, soit un total de huit rapports par année) et occupe des ressources qui pourraient être consacrées à la prestation des services.
Des outils et des ressources à l'appui des projets ont été élaborés, mais ils n'ont pas été fournis de manière efficace
En général, les gestionnaires du CNPC étaient convaincus qu'ils avaient fourni suffisamment de ressources pour que les projets soient réalisés avec succès. Cependant, les agents de programmes ont souligné que les responsables des projets ne bénéficiaient pas d'un soutien suffisant, que les ressources leur étaient probablement fournies trop tard (c.-à-d. une fois que les programmes avaient commencé) et que la formation n'était pas suffisamment spécialisée. Cette divergence d'opinions entre la direction du CNPC et les agents de programmes semble indiquer que les structures et les directives liées au développement des ressources ont été établies par la direction, mais qu'elles n'ont pas été accompagnées de mesures suffisantes pour que ces ressources soient transmises aux responsables des projets financés.
Les personnes-ressources des projets ont eu des expériences variées. En fait, leurs expériences étaient à ce point différentes que nous croyons que le CNPC ne disposait pas d'un processus bien défini pour répondre à leurs besoins. Certains responsables de projets ont reçu des fonds pour de la formation externe, tandis que d'autres ont reçu une formation du CNPC. D'autres encore n'ont rien reçu. Nous conseillons au CNPC d'examiner en détail les raisons pour lesquelles ces expériences ont été si variées. Les personnes-ressources des projets ont trouvé que les documents fournis par le CNPC étaient utiles, et la ressource la plus fréquemment demandée était une conférence pour les responsables de projets financés par le FLAGJ qui leur permettrait de se réunir et de discuter de leurs expériences.
Les projets du FLAGJ comprenaient les caractéristiques requises pour obtenir du financement
Les projets financés par le FLAGJ comprenaient la plupart des caractéristiques requises. Ils comprenaient des mécanismes de sélection et de repérage des jeunes à risque et des jeunes membres de gangs. De plus, la plupart d'entre eux comprenaient des méthodes d'évaluation du risque reposant sur des renseignements quantitatifs. Tous les projets ont ciblé des facteurs de risque issus de plusieurs domaines, et la moitié d'entre eux ont ciblé des facteurs provenant de l'ensemble des domaines. La plupart des projets semblaient fondés sur des ouvrages publiés et/ou des pratiques exemplaires, même si l'examen des dossiers n'a pas permis d'obtenir beaucoup de renseignements au sujet du fondement des projets. Il était aussi évident que, dans le cadre des projets, beaucoup de partenariats étaient tissés avec d'autres organisations communautaires.
Le CNPC a produit des documents pour fournir une orientation sur l'élaboration de projets efficaces de prévention et d'intervention ciblant les gangs
Dans le cadre de notre examen des ouvrages, nous avons cerné un certain nombre de documents qui ont été préparés par le CNPC et qui auraient aidé à élaborer des projets efficaces fondés sur des éléments probants. Ces documents sont accessibles au grand public, et on s'attend à ce qu'ils puissent avoir une incidence sur les pratiques en matière de prévention et d'intervention ciblant les gangs.
Réussite
Les projets financés ont permis de fournir les services adéquats aux participants appropriés
Les projets financés par le FLAGJ ont bel et bien permis de fournir les services requis aux participants. Dans ces projets, la prestation des services était assurée principalement à l'aide de deux modèles : intervention intensive seulement ou intervention intensive et prestation de services non intensifs. Compte tenu de l'existence de ces deux modèles, le nombre de participants aux projets variait de moins de 10 à plus de 100. Les catégories modales étaient de 10 à 20 et de 20 à 30 participants. Les rapports annuels des projets ne contenaient pas suffisamment de renseignements sur la durée de la participation des jeunes aux programmes pour que nous puissions formuler des conclusions à ce sujet; toutefois, les données relatives aux taux d'abandon semblent indiquer que les participants s'investissent dans les programmes et y participent activement.
Les répercussions positives sur les participants ne peuvent pas encore être établies, mais tout semble indiquer que les projets seront une réussite
Les renseignements qualitatifs fournis par les répondants clés et ceux contenus dans les rapports annuels des projets indiquent que des changements positifs ont été constatés parmi les participants aux projets du FLAGJ. On observe ces améliorations dans tous les domaines de facteurs de risque. Étant donné que la plupart des projets ont été mis en œuvre depuis peu de temps, nous n'avons pas suffisamment de renseignements quantitatifs pour formuler des conclusions quant à la réussite du programme jusqu'à présent.
Le FLAGJ n'a pas encore eu une incidence positive sur les ouvrages publiés au Canada à propos des gangs, ouvrages dont le nombre demeure limité
Au Canada, le nombre d'ouvrages de recherche primaire sur les gangs et sur la prévention de ce phénomène demeure limité. Depuis l'Enquête policière canadienne sur les gangs de jeunes de 2002, on n'a pas tenté de quantifier l'ampleur du problème des gangs de jeunes à l'échelle nationale. Même si l'auteur du rapport a fourni certaines estimations de l'ampleur du problème en 2007, il n'y a pas eu d'études de suivi de l'Enquête de 2002, ce qui laisse un vide important dans nos connaissances du problème des gangs au Canada à l'heure actuelle.
TLes recherches publiées depuis 2003 incluent un certain nombre d'examens de programmes et de recherches internationales, certaines recherches sur des expériences précises de gangs ethniques et certaines enquêtes sur les prédicteurs de la participation à des gangs et de la violence liée à ceux-ci. Le document le plus important produit durant cette période qui pourrait aider à nous informer sur la situation liée aux gangs de jeunes a été préparé par le gouvernement de l'Ontario et s'intitule Causes de la violence chez les jeunes.
Progrès réalisés pour atteindre les objectifs à long terme
Selon notre évaluation, nous somme convaincus que le FLAGJ dispose de systèmes pour garantir la réalisation de bon nombre de ses objectifs à long terme liés à l'exécution du programme. Nous avons aussi constaté que de nombreux projets ont été financés et sont en cours d'exécution, et que d'autres le seront dans un avenir prochain. Même si, à l'heure actuelle, nous n'avons pas beaucoup de données quantitatives concernant les changements liés aux facteurs de risque et de protection, les données qualitatives laissent entrevoir des résultats prometteurs.
En ce qui a trait au volet du programme lié au développement des connaissances, nous sommes quelque peu préoccupés au sujet des activités de diffusion des connaissances réalisées dans le cadre des projets du FLAGJ. Jusqu'à présent, il n'y a qu'environ le tiers des responsables de projets qui ont réalisé des activités de diffusion des connaissances dans leur collectivité, les deux autres tiers n'ayant pas traité de ce volet des projets dans leur rapport annuel. Sans diffusion des connaissances, les changements à l'échelle de la collectivité, prévus dans le modèle logique, ne se produiront pas. En outre, la plupart des responsables des projets du FLAGJ n'ont pas participé à la réalisation de recherches primaires canadiennes sur la prévention ciblant les gangs de jeunes et, par conséquent, les ouvrages publiés au Canada à ce sujet demeurent limités.
Le CNPC a fourni aux responsables des projets financés par le FLAGJ un modèle de cueillette de renseignements qui permet de comparer les projets au fil du temps et entre eux. Cependant, nous avons constaté que les responsables des projets n'ont pas utilisé ce modèle de manière systématique, ce qui fait en sorte que les renseignements sont hétérogènes et difficiles à réunir.
Recommandations
À la lumière de notre évaluation, nous formulons les recommandations suivantes :
- le CNPC devrait prendre des mesures pour permettre aux responsables des projets du FLAGJ de se réunir régulièrement;
- il faut réduire le fardeau administratif qu'impose le CNPC aux responsables des projets du FLAGJ;
- il faut examiner et clarifier les rôles et les responsabilités du personnel du CNPC responsable de l'administration du FLAGJ.
Introduction
Le Centre national de prévention du crime (CNPC) fait partie du Secteur de la sécurité de la population et des partenariats de Sécurité publique Canada (SP). Le CNPC aide le gouvernement fédéral à jouer un rôle de chef de file sur le plan de la sécurité des collectivités. Il le fait, en partie, en octroyant des subventions et des contributions destinées à des projets de prévention du crime dans les collectivités.
L'un des programmes de financement du CNPC est le Fonds de lutte contre les activités des gangs de jeunes (FLAGJ), qui a été approuvé par le Conseil du Trésor le 19 octobre 2006. Le FLAGJ fournit du financement de durée limitée pour des initiatives antigang dans les collectivités où les gangs de jeunes sont une menace actuelle ou émergente. Le Fonds appuie l'élaboration et la mise en œuvre d'interventions personnalisées visant les jeunes qui font partie de gangs ou qui risquent de se joindre à des gangs.
Le Cadre d'imputabilité, de risque et de vérification (CIRV) du FLAGJ fournit des renseignements sur la façon de contrôler, d'évaluer et de communiquer les résultats dans le cadre de l'exécution du FLAGJ. Le CIRV présente un ensemble d'engagements relatifs à la production de rapports, dont l'un est le rapport actuel, à savoir le Rapport d'étape provisoire sur l'évaluation – troisième année. En février 2009, NRG Research Group a été mandaté pour réaliser l'évaluation provisoire du FLAGJ. L'objectif du présent rapport est d'évaluer dans quelle mesure le FLAGJ est mis en œuvre comme prévu. Dans ce rapport, nous nous concentrons sur la détermination des forces et des faiblesses du Fonds et sur la formulation de recommandations pour modifier ou améliorer le programme en vue de l'Évaluation axée sur les résultats – cinquième année.
Le Conseil du Trésor a approuvé un financement de 33,6 millions de dollars sur cinq ans destiné au FLAGJ, y compris 27,36 millions de dollars au crédit 5 (subventions et contributions) et 6,24 millions de dollars en fonds au crédit 1 (fonctionnement, salaires, avantages sociaux et locaux). L'élaboration de projets financés par le FLAGJ a commencé en 2006-2007. Dix-sept projets à l'échelle du Canada ont reçu du financement jusqu'à présent, et un projet est en cours d'élaboration. Jusqu'ici, un financement d'environ 23,6 millions de dollars en contributions provenant du FLAGJ a été autorisé pour ces projets. En outre, 4,5 millions de dollars supplémentaires ont été réservés pour le projet en cours d'élaboration. Le tableau 1 présente l'ensemble des projets financés, des bénéficiaires, des lieux, des dates de début du financement, des budgets totaux des projets et des contributions prévues du CNPC.
| Total Funding Approved | $23,595,635 | ||||
| Projet | Bénéficiaires | Ville | Date de début | Budget total | Montant total du CNPC |
|---|---|---|---|---|---|
| P'tit Police | Centre de ressources de la communauté noire | Montréal, (Qc) | 28 mai 2007 | 924,508 $ | 748,333 $ |
| Early Intervention Program (DYGS) | Durham Family Court Clinic | Oshawa, (Ont.) | 1er juil. 2007 | 1,531,523 $ | 1,000,000 $ |
| Gang Prevention Strategy Program (GPS) | Living Rock Ministries | Hamilton, (Ont.) | 15 juillet 2007 | 2,123,910 $ | 1,882,835 $ |
| Youth and Adult Anti-Gang Program (YOS) | Niagara Citizens Advisory Committee Inc. | St.Catharines, (Ont.) | 15 juillet 2007 | 1,867,836 $ | 1,699,597 $ |
| A Positive Alternative to Youth Gangs (PAYG) | San Romanoway Revitalization Association | Toronto, (Ont.) | 1er août 2007 | 1,515,623 $ | 1,373,428 $ |
| Youth Alliance Against Gang Violence (YAAGV) | PA Outreach Program, Inc. | Prince Albert, (Sask.) | 15 août 2007 | 2,838,926 $ | 1,738,877 $ |
| Just TV Pilot Project | Broadway Neighbourhood Community Centre | Winnipeg, (Man.) | 1er sept. 2007 | 820,016 $ | 560,000 $ |
| Project Oasis | New Directions | Winnipeg, (Man.) | 1er sept. 2007 | 1,070,376 $ | 392,850 $ |
| Projet de sensibilisation du centre-ouest de Winnipeg | Spence Neighbourhood Association Inc. | Winnipeg (Man.) | 1er sept. 2007 | 733,471 $ | 572,208 $ |
| Youth Advocate Program (YAP) | Municipalité régionale de Halifax | Halifax, (N.-É.) | 1er sept. 2007 | 3,573,521 $ | 1,927,175 $ |
| Regina Anti-Gang Services (RAGS) | North Central Community Association | Regina, (Sask.) | 15 oct. 2007 | 2,979,218 $ | 2,428,505 $ |
| Cercle du courage | Ka Ni Kanichihk, Inc. | Winnipeg, (Man.) | 1er nov. 2007 | 1,188,632 $ | 595,470 $ |
| Turning the Tides | Ndinawemaaganag Endaawaad Inc. | Winnipeg, (Man.) | 1er déc 2007 | 916,275 $ | 632,329 $ |
| Youth at Risk Development (YARD) | Service de police de Calgary | Calgary, (Alb.) | 1er féb-2008 | 2,110,597 $ | 1,004,309 $ |
| Creating Healthy Aboriginal Role Models (CHARM) Gang Project | Service de police de Vancouver | Vancouver, (C.-B.) | 1er août 2008 | 1,798,750 $ | 1,234,365 $ |
| Wraparound Surrey : un plan complet destiné aux jeunes pour la prévention de la violence commise par les gangs | District scolaire 36 | Surrey, (C.-B.) | 1er avril 2008 | 1,277,873.00 $ | 872,400 $ |
| Preventing Youth Gang Activity In Toronto | Ville de Toronto – Community Safety Secretariat en partenariat avec l'Université de Toronto – Centre de criminologie | Toronto, (Ontario) | 1er Oct-2008 | 6,596,135 $ | 4,932,954 $ |
Contexte
La plupart des jeunes qui se livrent à des activités criminelles le font à l'occasion, et à l'insu de la société et du système de justice pénale. Cependant, chez une minorité de jeunes, ces activités prennent de l'ampleur, à un point où la perpétration d'actes criminels fait partie de leur identité, et ils se rapprochent d'autres jeunes comme eux et forment des groupes. C'est ce qu'on appelle des « gangs de jeunes » criminels.
Seule une petite fraction des jeunes font partie de gangs de jeunes. Cependant, le fait de faire partie d'un gang de jeunes ou d'y être associé est un prédicteur important de la participation à des activités criminelles, et les membres de gangs de jeunes commettent beaucoup plus de crimes que les autres jeunes. Selon une étude sur les jeunes de la région de Toronto, les membres des gangs de jeunes sont plus de six fois plus susceptibles de se livrer à diverses activités criminelles que les autres jeunes (Wortley et Tanner, 2006).
L'essor et l'expansion des gangs de jeunes au Canada sont des phénomènes encore plus troublants. Même s'il y a eu peu de recherches sur l'importance et l'ampleur des gangs de jeunes au Canada au fil du temps, les résultats de l'Enquête policière canadienne sur les gangs de jeunes de 2002 (Astwood Strategy Corporation, 2003) révèlent qu'il y avait, au Canada, plus de 400 gangs de jeunes totalisant plus de 7 000 membres. Selon des estimations plus récentes, ces chiffres auraient probablement augmenté de plus de 80 % en 2007 (Astwood Strategy Corporation, 2008). Depuis 2002, il n'y a pas eu d'études de suivi quantitatives au sujet du nombre de gangs de jeunes. Cependant, des observations empiriques appuient l'opinion selon laquelle le problème s'est grandement aggravé depuis. Par exemple, 2006 représente l'année où le taux d'homicide chez les jeunes a été le plus élevé jamais enregistré au Canada (Dauvergne, 2007) et 2005 a été nommé « l'année des armes à feu » à Toronto (Chettleburgh, 2007).
Afin de s'attaquer au problème social des gangs de jeunes au Canada, le gouvernement fédéral a, en 2006, décidé de travailler en collaboration avec les provinces et les territoires pour aider les collectivités à offrir des perspectives d'avenir aux jeunes et à mettre fin au cycle de la violence qui détruit tant de vies et de collectivités (Discours du Trône, 4 avril 2006). Une semaine après le Discours, on a annoncé que le budget de 2006 incluait « 20 millions de dollars sur deux ans pour prévenir la criminalité chez les jeunes en mettant un accent sur les armes à feu, les gangs et la drogue » (Sécurité publique Canada, 2006). C'est avec ces fonds qu'a été créé le Fonds de lutte contre les activités des gangs de jeunes (FLAGJ).
Les experts de la prévention du crime s'entendent presque tous pour dire que le dépistage précoce des jeunes qui risquent de devenir membres de gangs et l'intervention rapide à cet égard sont les méthodes les plus efficaces pour réduire l'ampleur et la gravité du problème des gangs de jeunes au Canada et à l'étranger (voir, par exemple, Chettleburgh, 2007; GRC, 2006; Tanasichuk et Wormith, 2008). En cernant et en évaluant les jeunes en fonction de facteurs de risque et de protection connus, on peut inclure ceux qui sont le plus à risque dans les programmes afin de réduire la probabilité qu'ils se joignent à un gang de jeunes ou de leur permettre de s'en éloigner. Avant la mise en œuvre du FLAGJ, le CNPC a constaté que peu de programmes de prévention ciblant les gangs au Canada étaient axés sur les facteurs de risque. Notamment en raison de l'absence d'interventions ciblées parmi les programmes de prévention axés sur les gangs au Canada, le FLAGJ a cherché à financer des programmes qui mobiliseraient les collectivités dans leur ensemble afin que les renseignements sur les programmes puissent être communiqués et que les résultats puissent être utilisés pour améliorer les pratiques de prévention du crime au Canada. Les projets devaient aussi s'inspirer de pratiques exemplaires et permettre d'enregistrer des observations empiriques au sujet de la réussite du programme tout au long de son exécution.
Le FLAGJ fournit des fonds et des ressources pour appuyer des initiatives de prévention ciblant les gangs dans les collectivités où il y a des problèmes nouveaux ou existants liés aux gangs de jeunes. Les programmes appuyés par le Fonds sont conçus de manière à cibler 1) les jeunes qui font partie de gangs ou 2) les jeunes qui risquent de se joindre à des gangs. Les programmes ont été choisis en collaboration avec les gouvernements des provinces et des territoires; pour ce faire, on a cerné les collectivités qui ont des problèmes liés aux gangs et on a dressé la liste des organisations municipales et communautaires compétentes pouvant élaborer des projets. Le premier projet du FLAGJ a été financé en mai 2007. Des fonds ont été affectés jusqu'au 31 mars 2011. En date de février 2009, il y avait 18 projets financés ou en cours d'élaboration et un projet faisant l'objet d'un examen. Le montant total destiné au Fonds pour la période de financement de cinq ans s'élève à 33,6 millions de dollars.
Objectifs du Fonds de lutte contre les activités des gangs de jeunes
Grâce au financement de programmes communautaires ou municipaux de prévention ciblant les gangs de jeunes, le FLAGJ vise à :
- financer, dans des collectivités où les gangs représentent une menace, des initiatives ciblant les jeunes qui font partie de gangs ou qui risquent de se joindre à des gangs, afin d'améliorer la sécurité des collectivités et de prévenir les crimes et la victimisation;
- financer des programmes qui agissent sur les facteurs de risque et de protection connus associés à la violence chez les jeunes et à l'adhésion aux gangs afin d'atténuer les risques de violence armée et d'actes commis par les gangs;
- offrir aux jeunes d'autres solutions que les gangs afin de les aider à acquérir des compétences et des attitudes prosociales;
- appuyer des interventions communautaires fondées sur des éléments probants qui ciblent la violence armée et les problèmes liés aux gangs de jeunes, s'attaquent aux causes fondamentales des problèmes et contribuent au développement de connaissances dans le domaine.
But de l'évaluation provisoire
Le Centre national de prévention du crime (CNPC) a confié au NRG Research Group le mandat de réaliser une évaluation provisoire du FLAGJ. Le but général de l'évaluation consiste à déterminer si, et dans quelle mesure, le FLAGJ est mis en œuvre comme prévu et s'il y a des progrès quant à la réalisation des résultats à long terme de ce programme. Les principales questions d'évaluation sont les suivantes :
- Dans quelle mesure les objectifs du FLAGJ sont-ils toujours pertinents?
- Est-ce que le FLAGJ a été conçu et mis en œuvre comme prévu? En ce qui concerne :
- le caractère adéquat de la conception du programme;
- l'efficacité et l'efficience de la mise en œuvre du programme.
- Les résultats immédiats du FLAGJ (présentés dans le modèle logique du programme) ont-ils été atteints?
- Des systèmes et des procédures appropriés ont-ils été élaborés pour s'assurer que les objectifs à moyen et long terme du FLAGJ seront atteints? En particulier, le CNPC dispose-t-il de systèmes pour recueillir les renseignements nécessaires sur le rendement?
- Quelles sont les recommandations et les leçons apprises?
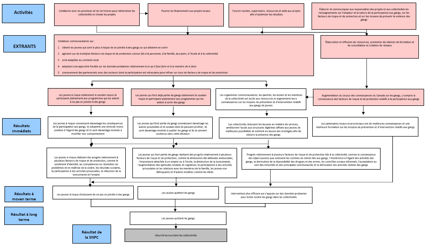
Modèle logique du FLAGJ
Le modèle logique1 du FLAGJ présenté ci-après comprend d'abord un ensemble d'activités menant aux extrants désirés. Ces extrants, à leur tour, doivent produire des résultats dans l'immédiat et à long terme. Puisque nous réalisons une évaluation provisoire, nous nous penchons principalement sur les aspects du modèle logique liés aux activités, aux extrants et aux résultats immédiats. Ces sections sont ombragées dans le modèle logique.

Cadre d'évaluation
Le CIRV du FLAGJ comprend un cadre d'évaluation. Ce cadre précise les questions clés auxquelles il faut répondre concernant la pertinence du programme, sa conception et son exécution, ses répercussions et son efficacité par rapport aux coûts. Ce cadre inclut aussi des indicateurs clés qui aideront à répondre à ces questions ainsi que des sources de renseignements qui fourniront des données pour évaluer le rendement relatif à ces indicateurs.
Après avoir examiné le cadre d'évaluation du CIRV et les documents pertinents et avoir consulté le CNPC, NRG a préparé un cadre d'évaluation révisé.
Le cadre d'évaluation, approuvé par l'Unité d'évaluation du CNPC, figure à l'annexe A.
Méthodes de collecte de données
Afin d'améliorer la fiabilité et la validité des résultats de l'évaluation, nous avons utilisé, dans la mesure du possible, de nombreuses sources de données. Voici les méthodes de collecte de données qui ont été utilisées :
- examen des documents pertinents;
- analyse de la documentation pertinente;
- examen des données budgétaires;
- examen des dossiers;
- entrevues auprès de répondants clés.
Examen des documents
Dans le cadre de l'examen des documents, nous avons mis l'accent sur les documents liés à l'élaboration, à la mise en œuvre et à la gestion du FLAGJ. Parmi les documents inclus, mentionnons les suivants :
- documents de politique produits par le CNPC et d'autres sources gouvernementales traitant de la prévention ciblant les gangs de jeunes;
- le CIRV du FLAGJ.
Analyse documentaire
L'analyse environnementale des documents concernant les gangs de jeunes a porté principalement sur les documents les plus récents accessibles au grand public et traitant des gangs de jeunes et de la prévention liée à ce phénomène. L'analyse documentaire a porté sur les sources suivantes :
- articles universitaires;
- documents gouvernementaux qui sont accessibles au grand public sur Internet;
- documents gouvernementaux qui ont été fournis par le CNPC;
- documents mentionnés par des répondants clés lors des entrevues.
Examen des données budgétaires
Nous avons analysé des renseignements sur le financement qui provenaient de diverses sources de gestion de projets, y compris les ententes de contribution, toute modification apportée aux projets ainsi que les données du Système de gestion de l'information – subventions et contributions (SGISC).
Examen des dossiers
Chaque projet financé fait l'objet d'une évaluation détaillée par un entrepreneur indépendant. Ces rapports d'évaluation sont une très bonne source de données concernant le rendement de chaque projet financé à la lumière des engagements de départ. Au besoin, des renseignements tirés des sommaires de projet ministériels et des plans d'évaluation sont venus compléter les rapports d'évaluation. Un modèle d'examen de dossier a été utilisé pour compiler les données des 15 rapports2 auxquels NRG avait accès en date du 28 février 2009. Ce modèle figure à l'Annexe D du présent rapport.
Entrevues auprès des répondants clés
NRG a interrogé 36 personnes qui ont fait part de leurs commentaires et de leur point de vue uniques au sujet de la mise en œuvre du Fonds. Ces personnes sont les experts les plus éminents au Canada dans le domaine de la recherche, des politiques et de la prévention ciblant les gangs de jeunes. Les répondants clés faisaient partie des cinq groupes suivants :
- cadres supérieurs et directeurs régionaux du CNPC (9);
- agents de programmes du FLAGJ et d'autres employés qui participent directement aux projets (6);
- personnes-ressources des projets du FLAGJ – y compris des directeurs exécutifs de projet, des gestionnaires de programme et des coordonnateurs (13);
- représentants provinciaux (4);
- chercheurs et praticiens de renom dans le domaine de la prévention du crime (4).
Si les personnes-ressources des projets le jugeaient utile, plus d'un responsable d'un projet financé pouvait participer à la même entrevue. Toutes les entrevues ont été réalisées au téléphone. Les répondants pouvaient communiquer en anglais ou en français. Deux répondants ont répondu aux questions en français.
Structure du rapport
Le présent rapport est divisé selon les thèmes d'évaluation, et chaque sous-section commence par une conclusion fondée sur les renseignements recueillis. Ces conclusions répondent aux questions d'évaluation établies dans notre proposition d'évaluation. Les données ayant permis de tirer les conclusions sont fournies après celles-ci.
Résultats de l'évaluation
Les résultats sont structurés selon les questions centrales qu'il fallait examiner dans le cadre d'évaluation – pertinence, conception et exécution, réussite et efficacité par rapport aux coûts.
Pertinence
Pertinence actuelle des objectifs du FLAGJ
Les objectifs du Fonds demeurent très pertinents. On peut affirmer qu'ils sont encore plus pertinents aujourd'hui qu'au moment de la création du Fonds, et ce, en raison de l'augmentation des crimes liés aux gangs au Canada.
L'ampleur et la gravité du problème des gangs de jeunes au Canada
Selon les données disponibles, le problème des gangs de jeunes au Canada est de plus en plus préoccupant et continuera à s'aggraver et à prendre de l'ampleur au fil du temps. Selon les statistiques sur la criminalité au Canada, les taux de crimes violents (voies de fait et homicide) commis par des jeunes sont plus élevés que jamais. Aucune recherche primaire quantitative sur l'importance et l'ampleur des gangs de jeunes au Canada n'a été réalisée depuis 2002. Selon des chercheurs du domaine de la prévention du crime, les activités des gangs de jeunes constituent un problème important et grandissant, et ce, depuis au moins dix ans.
Même s'il n'y a pas eu de recherches primaires permettant d'évaluer le nombre de gangs de jeunes et de membres de gangs de jeunes depuis l'Enquête policière canadienne sur les gangs de jeunes de 2002 (Astwood Strategy Corporation, 2003), de récentes estimations semblent indiquer que, de 2002 à 2007, le nombre de jeunes membres de gangs dans les villes du Canada où les gangs sont très présents a augmenté de plus de 80 % (d'un peu plus de 6 500 membres à plus de 12 000 membres) (Astwood Strategy Corporation, 2008).
Les statistiques sur la criminalité reflètent l'augmentation estimée du nombre de membres de gangs de jeunes au Canada. En 2007, le taux de criminalité au Canada a baissé de 7 % par rapport à l'année précédente, atteignant son niveau le plus bas depuis les 30 dernières années, tandis que le taux de criminalité chez les jeunes a seulement baissé de 2 % (et avait augmenté de 3 % l'année précédente) (Dauvergne, 2008). De 2006 à 2007, le taux général de criminalité a reculé pour une troisième année de suite; il s'agissait d'une 16e année de recul général, et ce taux avait diminué de 7 % par rapport à 2006. C'est donc dire que le taux de criminalité a reculé depuis 1991. Cependant, le taux de criminalité chez les jeunes est resté stable après avoir atteint son apogée en 1991. De plus, le taux de crimes violents (habituellement des voies de fait simples) commis par des jeunes a augmenté depuis les années 80 et n'a pas suivi la tendance à la baisse observée dans d'autres domaines de la criminalité. En outre, ce taux a continué à augmenter depuis 2000. Le taux d'homicides chez les jeunes est aussi plus élevé que jamais – même s'il a diminué de 13 % par rapport au taux record de 85 par 100 000 habitants enregistré en 2006, il constitue néanmoins le deuxième taux d'homicides le plus élevé chez les jeunes depuis 1961 (c.-à-d. la première année où ce type de taux a été enregistré). En bref, même si le taux de criminalité général recule depuis près de 20 ans, le taux de criminalité chez les jeunes est resté stable, et le taux de crimes violents perpétrés par des jeunes a augmenté, y compris les homicides.
Conformément à ces statistiques, les experts en prévention du crime interrogés dans le cadre de l'évaluation considèrent que la participation des jeunes à des gangs constitue un problème important et grandissant dans les centres urbains du Canada ainsi que dans les petites villes du pays. Dans l'ensemble, les activités liées aux gangs ont augmenté considérablement au cours des dix dernières années, et les organismes d'application de la loi ont maintenant de la difficulté à « maîtriser la situation ». Il semble que cette augmentation s'explique notamment par le fait que le gouvernement et les organismes d'application de la loi ont tardé à réagir au problème au milieu des années 90, alors qu'ils portaient davantage attention aux groupes de motards au détriment des gangs d'immigrants émergents comme les F.O.B. et les F.O.B. Killers à Calgary, qui se sont livré une guerre ayant fait plus de 24 victimes depuis 2002. Les gangs ont aussi infiltré presque complètement le système carcéral, ce qui exacerbe le problème.
Les personnes qui travaillent dans les régions visées par des projets financés par le FLAGJ et qui travaillent auprès de jeunes à risque sont d'accord avec les experts quant à la gravité du problème des gangs et de la participation accrue des jeunes dans ceux-ci. Il y a eu une augmentation de l'intensité de la violence (p. ex., l'utilisation d'armes à feu plutôt que d'armes moins meurtrières) et une augmentation du nombre de jeunes associés aux gangs.
Le nombre de jeunes ciblés ayant participé aux projets financés
Nous voulions savoir si le nombre de participants aux projets financés par le FLAGJ avait augmenté ou diminué au fil du temps afin de déterminer si le Fonds était pertinent sur le plan de la demande. Même s'il est trop tôt dans le cycle de vie du FLAGJ pour formuler des conclusions concernant la mesure dans laquelle le nombre de jeunes qui participent aux projets change au fil du temps (seulement deux projets offrent des services à des participants depuis plus d'un an), les renseignements que nous avons trouvés concernant la capacité révèlent que la demande est élevée, puisque plus d'un tiers des projets ont presque atteint leur pleine capacité peu de temps après leur mise en œuvre.
En date de décembre 2008, 964 jeunes avaient participé à un ou à plusieurs programmes offerts dans le cadre de 14 projets. En moyenne, 69 jeunes étaient inscrits à chaque projet. Ce nombre inclut les jeunes qui participaient aux programmes au moment de l'examen des dossiers, mais aussi ceux qui n'y participaient plus ou qui s'étaient retirés des programmes. Même si le nombre de jeunes qui participent à chaque projet varie, la moitié (sept) des projets comptaient de 21 à 50 jeunes (tableau 2). Cinq projets (36 %) comptaient moins de 20 participants. À l'autre extrémité, deux projets (14 %) comptaient plus de 100 participants.
| Nombre total de jeunes participants1 | Nombre de projets | Pourcentage |
|---|---|---|
| Moins de 10 | 1 | 7 % |
| De 10 à 20 | 4 | 29 % |
| De 21 à 30 | 3 | 21 % |
| De 31 à 50 | 4 | 29 % |
| Plus de 100 | 2 | 14 % |
| Nombre de projets dont les données étaient disponibles | 142 | 100 % |
| Nombre total de jeunes participant aux projets | 964 jeunes3 | |
| Nombre moyen de jeunes participants par projet | 69 jeunes | |
1 Inclut les jeunes qui ont participé à des programmes intensifs, non intensifs ou non précisés. Cela inclut les jeunes qui participaient ou non aux programmes et ceux qui s'étaient retirés des programmes.
2 Un des 15 projets n'est pas encore offert aux jeunes participants.
3 Un des projets comptait plus de 500 jeunes participants, ce qui représente plus de la moitié des jeunes participant à l'ensemble des projets.
L'un des objectifs de l'évaluation était de déterminer si les projets comptaient plus ou moins de jeunes participants au fil du temps. Nous ne pouvons pas répondre à cette question, en raison de la courte période qui s'est écoulée depuis que les projets ont été mis en œuvre. Seulement deux des 15 projets (13 %; voir le tableau 3) étaient offerts depuis plus d'un an en décembre 2008 (c.-à-d. quand les rapports annuels ont été produits). Un des projets était en cours depuis moins de six mois, et 11 projets étaient offerts à des jeunes depuis moins d'un an. Dans l'un des projets, le service d'aiguillage des jeunes était toujours en cours d'élaboration et aucun jeune n'avait encore été recruté. Deux rapports de projets montraient que, durant une année, le nombre de participants inscrits fluctuait considérablement selon les saisons.
| Durée du fonctionnement (à partir du moment où les jeunes ont été acceptés dans les projets jusqu'en décembre 2008) | Nombre de projets | Pourcentage |
|---|---|---|
| Pas encore commencé | 1 | 7 % |
| Moins de 6 mois | 1 | 7 % |
| De 6 à 12 mois | 11 | 73 % |
| Plus d'un an | 2 | 13 % |
| Nombre de projets dont les données étaient disponibles | 15 | 100 % |
En examinant les données figurant dans les dossiers, nous avons constaté que bon nombre de projets comptent plus de 50 % du nombre de participants qu'ils sont capables d'accueillir. Dans la plupart des cas, ce pourcentage a été atteint en moins d'un an. Comme le montre le tableau 4, neuf projets (65 %) fonctionnent à plus de 50 % de leur capacité et cinq ont presque atteint leur pleine capacité (plus de 90 %). Cinq projets fonctionnent à moins de 50 % de leur capacité, y compris trois projets à moins de 30 % de leur capacité; dans la plupart des cas, les projets étaient en cours depuis seulement quelques mois et les responsables étaient en train de recruter les participants.
| Niveau actuel de capacité[*] | Nombre de projets | Pourcentage |
|---|---|---|
| Moins de 30 % | 3 | 21 % |
| De 31 % à 50 % | 2 | 14 % |
| De 51 % à 90 % | 4 | 29 % |
| Presque à pleine capacité | 5 | 36 % |
| Nombre de projets dont les données étaient disponibles | 14 | 100 % |
[*] Calculé selon le nombre actuel et le nombre prévu de jeunes participants.
Ampleur et portée d'autres initiatives de prévention ciblant les gangs qui ont été mises en œuvre depuis la création du FLAGJ
Peu d'initiatives de prévention ciblant les gangs ont été créées depuis 2006, et celles qui l'ont été sont de petite envergure et peu connues. Cela étaye l'argument selon lequel le FLAGJ joue un rôle de chef de file au Canada pour ce qui est de la prévention ciblant les gangs, et que les activités du Fonds sont uniques.
Au cours de notre analyse documentaire, nous n'avons pas trouvé d'initiatives de prévention ciblant les gangs de jeunes qui ont été créées depuis 2006, à part celles financées par le FLAGJ. Selon la documentation, il y aurait environ 80 programmes antigang au Canada (GRC, 2006). Nous avons seulement trouvé un inventaire des « programmes de réduction de la participation aux gangs de jeunes », lequel portait uniquement sur le Manitoba (Proactive Information Services, 2009). Tout de même, le fait de savoir qu'il y avait 80 programmes de prévention ciblant les gangs en 2005 prouve que les programmes du FLAGJ contribuent de façon importante aux services de prévention ciblant les gangs de jeunes au Canada.
Les répondants clés ont confirmé l'apparent manque de programmes de prévention ciblant les gangs au Canada lorsque nous leur avons demandé de discuter des autres initiatives de ce type qu'ils connaissaient et qui avaient été mises en œuvre depuis la création du FLAGJ. La plupart des répondants clés, qui incluent des chercheurs et des praticiens éminents en matière de prévention du crime travaillant aux échelles locale, provinciale et fédérale, n'ont pas été en mesure de nommer des initiatives précises de prévention ciblant les gangs (et certainement pas en mesure de fournir une liste de programmes qui avaient commencé depuis 2006, lorsque le FLAGJ a été créé). Cela semble indiquer que, en général, les chercheurs et les praticiens ne connaissent pas d'autres programmes de prévention ciblant les gangs qui sont offerts aux différents échelons.
D'autres répondants clés ont mentionné quelques programmes précis de prévention du crime et de soutien comme le P.A.L.S. à Durham, l'Initiative de lutte contre le vol d'automobile de Winnipeg, le projet Breaking the Cycle à Toronto et l'initiative antigang lancée par le ministère de la Sécurité publique du Québec, mais ils ont mis l'accent sur le rôle que joue le FLAGJ pour sensibiliser les gens au problème des gangs et trouver des façons efficaces de s'y attaquer. Ces répondants considèrent que le Fonds reflète l'engagement du gouvernement à « gérer » le problème à l'aide de stratégies fondées sur des éléments probants qui ont une visée à long terme. Le Fonds a aussi permis d'inciter les organismes à présenter des demandes au CNPC pour obtenir des fonds destinés au financement de programmes de prévention.
Le FLAGJ joue-t-il un rôle unique?
Le FLAGJ joue un rôle unique dans le domaine de la prévention ciblant les gangs. En raison de sa grande portée à long terme, et de la participation du CNPC à l'élaboration et à l'évaluation des programmes, il permet aussi de consolider le rôle important assumé par le CNPC. Le FLAGJ n'est peut-être pas suffisamment distinct du FAPC, et on peut prétendre qu'il conviendrait de réunir ces deux fonds pour réduire les frais d'administration.
À la lumière des entrevues réalisées auprès des gestionnaires du CNPC, des représentants provinciaux et des experts en prévention du crime (et à la suite de notre analyse documentaire sur d'autres initiatives de prévention ciblant les gangs mentionnées précédemment), nous avons conclu que le FLAGJ joue un rôle unique dans la prévention du crime. Notre conclusion s'appuie sur plusieurs observations. Premièrement, en plus des projets et des répercussions du Fonds, ce dernier jette un éclairage important sur le problème des gangs dans les collectivités canadiennes. Deuxièmement, la structure du Fonds – fournir d'importants montants pour des projets pluriannuels adoptant des approches fondées sur des éléments probants – maximisera la possibilité de produire des résultats importants, mesurables et positifs. Troisièmement, le Fonds permet de mettre en évidence le rôle essentiel et complémentaire des stratégies de prévention ciblant les gangs par rapport aux initiatives d'application de la loi et de répression (p. ex., la stratégie d'élimination des crimes liés aux gangs en Alberta3). Quatrièmement, le Fonds joue un rôle important en aidant à renforcer le rôle unique du CNPC en tant que « centre d'excellence » en matière de pratiques de prévention du crime fondées sur des éléments probants. Cinquièmement, le Fonds soutient des projets tout à fait uniques et novateurs, comme le programme RAGS à Regina, le premier programme qui vise à aider les chefs de gangs à quitter ces derniers.
Au cours de notre évaluation provisoire, nous nous sommes familiarisés avec le Fonds d'action en prévention du crime (FAPC). En examinant les buts et les priorités du FAPC (voir ci-après) et en examinant les renseignements fournis par les répondants clés, nous avons constaté que les buts et les priorités des deux fonds se chevauchaient. Même si le but principal de notre évaluation est d'évaluer le caractère unique du FLAGJ en tant qu'initiative de prévention ciblant les gangs (nous concluons que le FLAGJ est unique), nous considérons qu'il est important de souligner que les chevauchements de ces deux fonds peuvent créer des occasions d'améliorer l'efficience opérationnelle à l'avenir.
| Buts et priorités du FAPC (du site Web de SP) |
|---|
| Le FAPC fournit des fonds pour aider les collectivités et les organisations à « élaborer et mettre sur pied des initiatives de prévention du crime qui agissent sur des facteurs de risque et de protection connus et associés à des comportements criminels ». |
| Le FAPC fournit du financement pour aider les collectivités et les organisations à « élaborer et à mettre en pratique des initiatives liées au transfert de connaissances mettant la priorité sur l'application des preuves fondées sur la recherche pour contribuer aux pratiques en matière de prévention de la criminalité ». |
Priorités
|
Perceptions des intervenants concernant la pertinence des objectifs du FLAGJ
Vu l'absence relative d'autres initiatives de prévention ciblant les gangs, les objectifs du FLAGJ consistant à réduire l'adhésion aux gangs de jeunes et les crimes qui en découlent sont toujours pertinents. Les programmes de prévention ciblant les gangs de jeunes qui sont financés par le FLAGJ cesseraient d'exister sans ce financement ou connaîtraient une importante réduction de leurs activités.
Sans le financement du FLAGJ, les projets n'existeraient probablement pas ou ne pourraient pas conserver leur ampleur actuelle sans recevoir d'importants fonds d'autres sources. Parmi les 15 projets en cours, six reçoivent plus de 70 % de leur budget de fonctionnement du FLAGJ, et six autres reçoivent de 51 % à 70 % de leur financement du Fonds. Seulement trois projets reçoivent plus de 50 % de leur financement d'autres sources.
| Pourcentage de la contribution du FLAGJ au budget total du projet | Nombre de projets | Pourcentage |
|---|---|---|
| De 30 % à 50 % | 3 | 20 % |
| De 51 % à 70 % | 6 | 40 % |
| De 71 % à 90 % | 4 | 27 % |
| Plus de 90 % | 2 | 13 % |
| Nombre de projets dont les données étaient disponibles | 15 | 100 % |
Les renseignements supplémentaires obtenus auprès des personnes-ressources des projets et des représentants provinciaux sur le financement actuel et les sources possibles de financement non fédérales ont renforcé notre conclusion selon laquelle la plupart des projets cesseraient d'exister ou pourraient seulement être offerts à un moins grand nombre de jeunes à risque.
Niveau de soutien des intervenants et du public relativement à la participation du gouvernement fédéral
Nous n'avons pas directement mesuré le point de vue du grand public sur le rôle du gouvernement fédéral dans le domaine de la prévention ciblant les gangs. Cependant, le soutien du public relativement à la prévention du crime et aux mesures d'application de la loi témoigne de son soutien probable du programme. Les intervenants du milieu de la prévention liée aux gangs ont des opinions mitigées au sujet du rôle du gouvernement fédéral dans ce type de prévention par l'intermédiaire du FLAGJ, mais la majorité des répondants ont, en général, une opinion positive à ce sujet. On appuie fortement la participation du gouvernement fédéral parce que c'est la seule organisation qui peut fournir des fonds à long terme pour de tels projets. Cependant, un certain cynisme a été exprimé concernant les motivations politiques liées à ce financement.
Les données disponibles ne nous permettent pas d'évaluer le soutien du grand public à l'égard du leadership qu'assume le gouvernement fédéral dans la prévention ciblant les gangs de jeunes. Selon les sondages d'opinion publique, la plupart des Canadiens appuient les stratégies de répression et de prévention du crime, mais ils soutiennent beaucoup plus la répression (c.-à-d. significatif sur le plan statistique) que la prévention. Par exemple, selon un sondage IPSOS Canada réalisé en 2006, plus de sept Canadiens sur dix sont fortement d'accord avec l'idée de faire comparaître tous les jeunes délinquants accusés de crime avec une arme à feu devant les tribunaux pour adultes, et six Canadiens sur dix sont fortement d'accord avec l'idée de procéder continuellement à des opérations policières majeures dans les collectivités où les services de police croient qu'il y a des gangs et des armes à feu. Seulement cinq Canadiens sur dix étaient fortement d'accord avec l'idée de mettre en place des initiatives de prévention comme la mise en œuvre de programmes faisant appel à des modèles positifs pour les jeunes qui risquent de se joindre à des gangs et la mise en œuvre d'un programme d'emploi et de formation professionnelle pour les jeunes qui risquent de devenir membres de gangs.
Selon les résultats d'un sondage réalisé récemment par Angus Reid Strategies (2009), un peu moins de la moitié des Canadiens ont déclaré qu'il y avait un grave problème de gang à l'échelle nationale qui touchait l'ensemble de la population. De plus, ce sondage a montré que les stratégies carcérales bénéficiaient d'un appui important : neuf Canadiens sur dix étaient d'accord à ce que les peines pour homicides liés aux gangs soient plus sévères et à ce qu'on impose des peines obligatoires aux auteurs de fusillades au volant d'un véhicule et de crimes graves liés à la drogue.
Nous avons demandé aux répondants clés de décrire quel était, selon eux, le rôle du gouvernement fédéral dans le domaine de la prévention ciblant les gangs de jeunes et de le comparer au rôle qu'il devrait, à leur avis, jouer à ce chapitre.
Les points de vue des chercheurs et des praticiens du domaine de la prévention ciblant les gangs se ressemblaient beaucoup. Presque tous les répondants ont dit que le gouvernement fédéral a un rôle important à jouer relativement au problème de gangs de jeunes. Plusieurs considéraient le FLAGJ comme un symbole du leadership du gouvernement fédéral en la matière. Selon eux, le gouvernement fédéral est la seule organisation qui peut fournir le niveau de financement nécessaire pour réaliser d'importantes initiatives de prévention à long terme. Pour eux, le CNPC est un centre de connaissances qui accumule et diffuse des données de recherche et des renseignements sur des pratiques fondées sur des éléments probants. En outre, ils considèrent le gouvernement fédéral comme la source naturelle des initiatives et des pratiques exemplaires liées à la prévention, puisque les provinces ont traditionnellement mis l'accent sur les initiatives de répression.
Certains répondants ont laissé entendre que les motivations derrière le FLAGJ sont peut-être en partie politiques et ils ont illustré leurs propos en soulignant que les annonces de fonds octroyés aux initiatives de prévention ciblant les gangs ont souvent lieu durant les campagnes électorales et que le financement se limite aux centres urbains bien connus. Cependant, même ceux qui, par le passé, étaient sceptiques quant aux motivations sous-jacentes au financement fédéral de programmes de prévention du crime admettent que la taille du Fonds et le fait qu'il appuie des projets pluriannuels fondés sur des éléments probants et évalués de manière rigoureuse prouvent que le gouvernement fédéral veut sincèrement s'attaquer au problème.
Fait peut-être ironique, la taille relativement importante du Fonds, la nature à long terme des projets et le caractère exigeant en main-d'œuvre lié aux projets financés ont suscité des attentes élevées à l'égard du rôle du gouvernement fédéral dans le domaine de la prévention. Un certain nombre de répondants ont déclaré que le gouvernement fédéral devrait jouer un rôle à plus long terme (par exemple, continuer à financer les projets du FLAGJ qui montrent de bons résultats après leur période initiale de financement). Un certain nombre de répondants ont aussi mentionné que le FLAGJ illustre bien tous les investissements qui sont nécessaires pour s'attaquer au problème des gangs.
Liens entre les objectifs du FLAGJ et les priorités pangouvernementales
Le FLAGJ cadre toujours avec les objectifs généraux du gouvernement. Les objectifs du FLAGJ sont conformes à ceux de SP, énoncés dans son Rapport sur les plans et priorités 2009-2010. Ils s'arriment aux priorités du gouvernement du Canada énoncées en 2006 et en 2007, et ils ont été mentionnés dans les rapports Le rendement du Canada : la contribution du gouvernement du Canada de 2005, 2006 et 2007. Ces objectifs cadrent également avec les priorités stratégiques de la GRC.
Dans son rapport sur la Stratégie de développement durable de 2007, qui établit les objectifs de 2007 à 2009, SP a indiqué que le CNPC assurera le « leadership national quant aux façons efficaces et économiques de prévenir et de réduire le crime et la victimisation, en s'attaquant aux facteurs de risque connus dans les populations et les lieux à risque élevé ». En 2009-2010, dans son Rapport sur les plans et les priorités , SP a réaffirmé son objectif de « mettre en œuvre des interventions fondées sur des données probantes dans les collectivités afin d'empêcher les jeunes d'adhérer à un gang ou pour les aider à quitter un gang » (p. 11).
Le Secrétariat du Conseil du Trésor du Canada a inclus des priorités connexes dans ses rapports 2006 et 2007 Le rendement du Canada : la contribution du gouvernement du Canada et a déclaré ce qui suit : « Étant donné qu'un nombre croissant de jeunes gens sont impliqués dans des crimes armés, des gangs de rue, le trafic de la drogue et d'autres crimes dans les collectivités canadiennes, le gouvernement fédéral s'est également engagé à adopter, de concert avec les provinces, une stratégie efficace de prévention du crime à l'intention des jeunes à risque. Cette initiative aidera les jeunes Canadiens à faire des choix de vie positifs et, en fin de compte, à devenir des membres responsables, engagés et actifs au sein de leurs collectivités. » (Cet énoncé est le même pour les deux années.)
Le FLAGJ aborde clairement ces objectifs de la façon suivante :
- mettre l'accent sur la prévention de l'adhésion des jeunes à des gangs, qui est considéré comme la manière la plus rentable de prévenir et de réduire la criminalité (Chettleburgh, 2008; GRC, 2006; Tanasichuk et Wormith, 2008). Ce choix de vie positif aidera ces jeunes à devenir des membres productifs de leur collectivité;
- réduire la victimisation en retirant les jeunes des gangs parce que a) les jeunes qui font partie de gangs sont très susceptibles d'être victimisés et b) les jeunes qui quittent les gangs sont moins susceptibles de victimiser les autres (Wortley et Tanner, 2006);
- repérer les jeunes à risque et leur fournir des services en les évaluant pour déterminer s'ils présentent des facteurs de risque et de protection fondés sur des données empiriques, puis agir sur ces facteurs à l'aide des services fournis;
- cerner et appuyer les projets dans les régions qui sont les plus touchées par les problèmes (nouveaux ou existants) liés aux gangs de jeunes grâce à des efforts de collaboration entre le CNPC, les provinces et les municipalités.
À l'aide des discours du Trône de 2006 à aujourd'hui, nous avons évalué les priorités du gouvernement du Canada en matière d'application de la loi et de prévention du crime comparativement aux objectifs du FLAGJ. Le discours du Trône lu le 4 avril 2006 incluait une déclaration selon laquelle le gouvernement allait travailler de concert avec les provinces pour aider les collectivités à mobiliser les jeunes et à prévenir les comportements criminels avant que ceux-ci s'installent. Une semaine après la lecture du discours, on a annoncé que le budget de 2006 incluait 20 millions de dollars sur deux ans pour des initiatives de prévention du crime chez les jeunes axées sur la lutte contre les crimes armés, les gangs et la drogue (Sécurité publique Canada, 2006). C'est à partir de ce fonds qu'a été créé le Fonds de lutte contre les activités des gangs de jeunes (FLAGJ).
Dans le discours du Trône du 17 octobre 2007, plusieurs passages étaient liés à l'application de la loi et à la prévention du crime. Le gouvernement a présenté 1) son projet de loi sur la lutte contre les crimes violents, qui visait à augmenter les peines en cas de crime violent; 2) sa stratégie pour rehausser la sécurité des collectivités, qui visait à augmenter les peines liées à certains crimes perpétrés par les jeunes et 3) son engagement à aider à prévenir les crimes chez les jeunes grâce à des services ciblant les jeunes à risque. Selon les discours du Trône de 2006 et 2007, le FLAGJ répond aux objectifs du gouvernement. En 2008 et en 2009, les discours du Trône n'ont pas fait état de la prévention du crime ni de l'application de la loi.
En plus de cadrer avec les priorités de SP et du gouvernement du Canada, le FLAGJ est conforme aux priorités stratégiques de la GRC (GRC, n.d.). La GRC s'efforce de travailler auprès des jeunes pour réduire leur implication dans le crime en tant que victimes et délinquants au moyen d'initiatives de développement social. En bref, la GRC veut prévenir le crime chez les jeunes en s'attaquant aux causes sous-jacentes de ce phénomène. Cet objectif est clairement conforme aux objectifs du FLAGJ.
Conception et exécution du programme
Niveau et affectation des ressources
Capacité des projets financés de répondre aux besoins des jeunes ciblés
Les projets ont reçu suffisamment de fonds pour fonctionner, et les budgets qui ont été fournis répondaient généralement aux attentes des demandeurs. Dans certains cas, il y a eu des coûts imprévus qui n'ont pas été inclus dans le budget des projets. Cependant, il est évident qu'il faut fournir davantage de fonds destinés à la prévention ciblant les gangs de jeunes.
Après avoir recueilli des renseignements sur le financement et les budgets des programmes auprès des gestionnaires et des agents de programmes du CNPC et des personnes-ressources des projets, nous avons conclu que, généralement, les projets disposaient des fonds nécessaires pour fonctionner et que les niveaux de financement correspondaient à ceux qui avaient été demandés – et surpassaient les attentes des demandeurs dans certains cas. Cependant, il y avait plusieurs catégories de coûts imprévus qui ont créé des difficultés sur le plan budgétaire et ont poussé les personnes-ressources des projets à présenter des modifications budgétaires.
Un des défis courants relatifs au financement est lié à la rémunération des employés. Les personnes‑ressources des projets ont trouvé qu'il était difficile de rémunérer suffisamment les employés pour qu'ils restent pendant une longue période. Ce défi était particulièrement difficile à relever parce que bon nombre de projets exigent que les travailleurs de première ligne soient des hommes, et ceux-ci abandonnent souvent le poste qu'ils occupent dans le projet financé par le FLAGJ pour occuper un emploi mieux rémunéré dans d'autres domaines. Selon les renseignements que nous avons obtenus des répondants, l'écart entre ce qui a été budgétisé et ce qui serait approprié est de 10 % à 15 %.
Le nombre d'heures qui, initialement, semblait suffisant pour assurer l'exécution des programmes s'est avéré, dans le cadre de plusieurs programmes, inexact. Dans un certain nombre de programmes, on a sous-estimé les besoins en main-d'œuvre et, par conséquent, on a sous-estimé le nombre d'heures de travail nécessaires pour assurer leur exécution. Dans plusieurs projets, les responsables avaient prévu embaucher des employés à temps partiel pour ensuite se rendre compte, après le début du projet, qu'ils avaient besoin d'employés à temps plein.
Les gestionnaires du CNPC et les experts en prévention du crime ont souligné que, même si le FLAGJ permet de fournir des fonds adéquats aux projets, beaucoup plus d'argent est nécessaire pour offrir des services aux jeunes susceptibles de se joindre à des gangs. Un des gestionnaires a indiqué que l'ensemble du budget de subventions et de contributions du CNPC pourrait être utilisé pour financer des initiatives de prévention ciblant les gangs et que cela ne constituerait pas un « surfinancement ». Les experts en prévention du crime sont tout à fait d'accord avec ce point de vue, puisqu'il y a beaucoup de facteurs de risque et de protection connus qui contribuent à l'adhésion aux gangs et auxquels on peut s'attaquer à de nombreuses étapes du développement des jeunes.
Processus, procédures et administration
Dans la présente section, nous examinerons les données et les renseignements liés aux processus, aux procédures et à l'administration du Fonds. Nous évaluerons 1) si les processus pour choisir les projets les plus prometteurs ou les « meilleurs » étaient en place; 2) si les processus et les procédures sont efficients; 3) si les responsabilités sont clairement définies et 4) si les responsables des programmes ont bénéficié des outils et de la formation appropriés du CNPC pour réaliser leurs objectifs.
Processus de sélection des projets ciblés aux fins de financement
La participation des représentants provinciaux au processus de sélection des projets s'est révélée une initiative très efficace, puisque les provinces connaissent mieux les secteurs et les programmes qui ont besoin de financement. Les limites du processus de sélection étaient liées au fait qu'il excluait les petites collectivités, que les fonds n'étaient pas affectés par administration et que le modèle de sélection « premier arrivé, premier servi » faisait en sorte que des demandeurs tentaient de faire approuver leur projet avant que celui-ci ne soit prêt. Nous avons aussi remarqué que les exigences des projets du FLAGJ n'ont peut-être pas été assez souples pour permettre aux collectivités de les adapter.
Le processus pour choisir les projets ciblés dans le cadre du FLAGJ était différent des processus que le CNPC avait utilisés dans le passé. Dans le cadre du FLAGJ, les lieux potentiels ont été sélectionnés en consultation avec les provinces; ensuite, les agents de programmes et les analystes de l'évaluation ont travaillé en étroite collaboration avec les organisations pour élaborer les projets. Nous avons demandé aux gestionnaires et aux agents de programmes du CNPC ainsi qu'aux représentants provinciaux d'évaluer dans quelle mesure cette stratégie ciblée s'est avérée une réussite.
Le processus de sélection, même s'il a causé certains problèmes au CNPC et aux personnes-ressources des projets, s'est avéré, en grande partie, une réussite. Il a permis de cerner les projets qui comprenaient les caractéristiques prévues dans le modèle logique du FLAGJ. Le processus de sélection s'est avéré une réussite pour plusieurs raisons : il a permis de cibler judicieusement l'affectation de fonds limités et de servir les collectivités qui en avaient le plus besoin et qui avaient la meilleure capacité d'exécuter les projets (centres urbains). De plus, les provinces sont les mieux placées pour cerner les organisations qui ont la capacité de mettre en œuvre des programmes efficaces, ce qui maximise la probabilité que les meilleurs programmes seront choisis. Cependant, il doit y avoir une très bonne relation de travail entre le CNPC et les provinces pour rendre le processus efficace. Le processus s'est généralement bien déroulé en Saskatchewan, au Manitoba, en Colombie‑Britannique et dans la région de l'Atlantique. Cependant, la province de l'Ontario n'a pas participé au processus et a demandé au CNPC de choisir les programmes.
Cependant, nous avons remarqué que ce processus de sélection comportait certaines lacunes. L'une des lacunes est que le Fonds s'expose à la critique étant donné que certaines collectivités sont choisies plutôt que d'autres. En fait, certaines personnes ont critiqué le Fonds parce que l'accent était mis sur les grands centres urbains et non sur les zones rurales qui ont grandement besoin d'aide pour régler des problèmes liés aux gangs de jeunes. En outre, la sélection préalable de villes précises ne menait pas toujours à la sélection de programmes qui disposaient des capacités nécessaires pour mettre en œuvre un programme financé par le FLAGJ. Mentionnons Edmonton à titre d'exemple : Edmonton a été sélectionné pour recevoir du financement, mais il n'y avait aucun programme dans cette ville qui respectait les modalités du Fonds. Par conséquent, le financement a été octroyé à des responsables d'un programme à Calgary. Un autre exemple s'est produit au Québec, où le partenaire provincial n'a pas été en mesure de terminer sa proposition de projet en plus de deux ans.
De plus, il n'y a pas eu de répartition théorique du financement par administration. Dans certains cas, cela a fait en sorte que certains ont pensé que le financement allait être fourni selon le principe « premier arrivé, premier servi ». Cela, par conséquent, a créé une atmosphère de compétition dans laquelle les demandeurs voulaient être parmi les premiers à faire approuver leur projet afin de recevoir des fonds. Ainsi, certains projets ont été approuvés avant qu'ils ne soient prêts à être mis en œuvre sur le terrain.
Dans le cadre de ce processus de sélection ciblé, le Fonds doit aussi faire preuve de souplesse et tenir compte des pratiques exemplaires qui fonctionneront dans une collectivité donnée. Le Fonds ne doit pas imposer une structure de programme qui est trop rigide et que la collectivité ne peut pas adapter – un des critères liés à l'élaboration d'un programme est qu'il doit être adapté au milieu où il est mis en œuvre. Selon les renseignements que nous avons recueillis auprès des répondants clés, dans certains cas, la structure des projets du FLAGJ ne s'arrimait pas bien aux initiatives qui existaient déjà dans les collectivités ciblées.
Mesure dans laquelle les rôles et les responsabilités sont clairs et bien définis
Les rôles et les responsabilités du CNPC étaient bien définis, mais souvent, ils n'étaient pas bien communiqués aux responsables des projets financés, qui ne connaissaient pas les définitions du CNPC liées à son propre rôle. Les problèmes de communication avaient aussi une incidence sur les agents de programmes. Leur rôle n'était pas clair, ce qui les obligeait à l'inventer au fur et à mesure que le programme avançait. Les problèmes de communication liés aux rôles des agents de projets semblent seulement exister au sein du CNPC, puisque les personnes-ressources des projets n'ont exprimé aucune préoccupation concernant les rôles des agents de programmes et elles ont trouvé que ceux-ci faisaient un excellent travail.
En général, les rôles et les responsabilités sont clairement définis. Le programme est coordonné et géré à l'échelon national à Ottawa, et les directeurs régionaux supervisent les agents de programmes qui travaillent directement avec les représentants des projets financés. Le bureau du CNPC à Ottawa pourrait faire un meilleur travail de coordination et de communication dans le cadre des divers projets financés. Le CNPC devrait envisager de fournir des mises à jour plus fréquentes concernant la mise en œuvre des projets, leur état d'avancement et leur évaluation.
En outre, même si le rôle du comité d'examen du CNPC4 (qui a examiné les propositions de projet avant l'approbation du financement) est clair, nous ne sommes pas tout à fait convaincus que ce comité peut agir de manière totalement impartiale. Certains répondants se sont dits préoccupés par le fait qu'il pouvait y avoir des répercussions négatives si certains projets étaient rejetés.
Au début du programme, il y a eu certains problèmes de mise en œuvre en raison du manque de clarté des rôles et des responsabilités des agents de programmes. L'un des problèmes était que les agents de programmes ne possédaient pas de lignes directrices définissant les politiques, les procédures et les rôles liés à leurs fonctions. Parfois, cela a causé de la confusion concernant les responsabilités des agents de programmes. Ceux-ci ont souligné que, au début du processus d'élaboration des projets, le personnel de la recherche et de l'évaluation et les agents de programmes tentaient de « comprendre » et de « négocier » leurs responsabilités. L'absence de clarté concernant les rôles a eu une incidence négative sur la communication avec les responsables des projets du FLAGJ, qui ne voyaient pas nécessairement la différence de rôles entre les agents de programmes et les analystes de l'évaluation. Ainsi, ils ne posaient pas toujours leurs questions aux bonnes personnes.
Les agents de programmes auraient probablement pu être plus utiles au début du processus d'approbation s'ils avaient fait partie du comité d'examen externe. Ils auraient pu faire accélérer le processus d'approbation en participant aux réunions du comité et en répondant aux questions sur place, plutôt que d'avoir à répondre par écrit et d'attendre une réponse. Plusieurs agents de programmes ont souligné qu'il était évident que les membres du comité d'examen externe ne lisaient pas toujours les documents qu'ils leur avaient fournis, car la même question leur était posée deux fois par les membres du comité ou encore, la réponse que cherchait le comité figurait déjà clairement dans les documents.
Afin d'assurer la mise en œuvre efficace de projets de cette ampleur et de cette complexité, le rôle des agents de programmes et leurs bonnes relations avec les personnes-ressources des projets représentent des éléments essentiels. Si la personne-ressource du projet et l'agent n'entretiennent pas toujours de relations étroites, ou si l'agent est remplacé, cela augmente le risque que le projet ne donne pas les résultats escomptés. L'une des principales raisons pour lesquelles les agents de programmes jouent un rôle si essentiel est que le fardeau administratif imposé aux représentants des projets par le CNPC est important. Lorsqu'on ajoute à cela le niveau de ressources humaines nécessaire pour mettre en œuvre les projets et en assurer la continuité, cela peut mettre de la pression sur les intervenants de première ligne.
Mesure dans laquelle les processus et les procédures sont efficients
Le processus de demande du FLAGJ est lourd et doit être simplifié. Le processus d'approbation est également trop long, et le processus de responsabilisation de SP devrait être restructuré – le caractère bureaucratique du processus cause des préjudices inutiles aux programmes. Les renseignements au sujet du processus d'approbation obtenus grâce à l'examen des dossiers révèlent que plus des trois quarts des projets ont fait l'objet d'un processus d'approbation de plus de quatre mois. Pour le tiers des projets, ce processus a duré plus de six mois. Les documents de référence qui ont été initialement fournis aux demandeurs de financement n'étaient pas clairs, ce qui a entraîné des retards pour le comité d'examen. Une meilleure orientation et de meilleurs modèles auraient permis d'éviter, du moins dans certains cas, les retards observés.
Après une longue période d'approbation, il y avait d'autres retards lorsque venait le temps de transférer les fonds aux responsables des projets. Ces retards ont eu une incidence négative sur le moral des bénéficiaires, ce qui s'est traduit par du pessimisme relativement à l'engagement du CNPC et du gouvernement fédéral envers les projets. De plus, la quantité de rapports exigés dans le cadre des projets s'avère excessive (rapports trimestriels sur la comptabilité et les activités, soit un total de huit rapports par année) et occupe des ressources qui pourraient être consacrées à la prestation de services.
Les renseignements figurant dans les dossiers montrent que le processus d'approbation est long. Pour 11 des 14 projets comprenant des données relatives au délai du processus d'approbation, il s'est écoulé au moins quatre mois entre la présentation de la proposition aux responsables du FLAGJ et l'approbation de celle-ci. Dans le cas de cinq projets, cette période a dépassé six mois (tableau 6). Cela est survenu après que les responsables des projets ont travaillé en consultation avec l'agent de programmes et l'analyste de l'évaluation, élaboré le modèle logique du programme, préparé un budget réaliste, etc. En comparaison, la moyenne de 24 semaines représentait, en fait, environ un mois de moins que la moyenne du délai d'approbation des projets financés par la Stratégie nationale pour la prévention du crime de 2005 à 2007 (Prairie Research Associates, 2007).
| Nombre de semaines entre la présentation de la proposition du projet et l'approbation | Nombre de projets | Pourcentage |
|---|---|---|
| Moins de 9 semaines | 1 | 7 % |
| De 9 à 18 semaines | 2 | 14 % |
| De 18 à 27 semaines | 7 | 50 % |
| Plus de 27 semaines | 5 | 36 % |
| Nombre de projets dont les données étaient disponibles | 15 | |
| Moyenne | 24 semaines |
[*] Entre la date de présentation de la proposition et la date d'approbation.
Un certain nombre de processus administratifs liés au Fonds ont nui à l'avancement des travaux. Les principaux problèmes administratifs étaient liés au processus d'approbation des projets, aux modèles et aux formulaires qu'il fallait utiliser pour présenter les rapports et à la fréquence et au nombre de rapports exigés.
Dans la majeure partie des cas, les renseignements que nous avons recueillis auprès des répondants clés ont révélé que le processus d'approbation était trop long, et ce, sans raison. Les gestionnaires du CNPC ont reconnu que le processus de demande et d'approbation est trop lourd et doit être simplifié. Même si les gestionnaires ont reconnu qu'il faut mettre en place d'importantes structures de responsabilisation – il s'agit, après tout, de projets pluriannuels qui coûtent relativement cher – , ils estiment que le processus de responsabilisation de SP devrait être repensé. Certains croient que le Ministère est maintenant trop peu disposé à prendre des risques et que les multiples processus d'approbation en place ralentissent sans raison l'affectation des fonds visant à aider les jeunes qui risquent de se joindre à des gangs et ceux qui veulent en sortir.
Un des gestionnaires a donné l'exemple du budget d'un projet qui a été rejeté parce qu'il prévoyait des fonds pour les repas et les breuvages des jeunes participant au projet. Évidemment, selon les modalités du Fonds, le projet n'avait pas le « droit de comprendre des frais d'accueil »; ainsi, le budget a été rejeté, ce qui a retardé davantage la mise en œuvre du projet.
Nous avons comparé la durée du processus d'approbation des projets du FLAGJ à celle du processus d'approbation de projets d'ampleur semblable, mais financés par d'autres sources. Nous avons notamment examiné le Safe Communities Innovation Fund de l'Alberta. Cette initiative triennale de 60 millions de dollars, annoncée en janvier 2009, vise à financer des projets fondés sur des éléments probants qui comprennent des volets évaluation. Moins de quatre mois après l'annonce du programme, 30 projets avaient été approuvés aux fins de financement.
Le long processus d'approbation semble être attribuable aux travaux du comité d'examen externe, aux exigences en matière de responsabilisation de SP et à l'absence de directives claires données aux personnes-ressources des projets sur la façon de présenter une demande de manière à réduire au minimum les délais d'approbation.
En ce qui a trait au comité d'examen du CNPC, le problème précis mentionné par les agents de programmes concernait les demandes répétées de précisions relatives aux mêmes questions. Les agents de programmes présentaient des propositions au comité d'examen du CNPC; ensuite, après une période variant de quelques semaines à quelques mois, le comité répondait par une série de questions et de demandes de renseignements supplémentaires. Les agents de programmes ont déclaré que, à certaines occasions, ils ne savaient pas si le comité avait bien lu toute la proposition ou les documents transmis précédemment, parce que les mêmes questions étaient posées à plusieurs reprises et que les renseignements demandés avaient déjà été fournis.
En outre, les modèles fournis pour préparer les budgets n'étaient pas clairs et, dans certains cas, ils n'avaient tout simplement pas été fournis. Il aurait été très utile de fournir des lignes directrices sur la façon d'interpréter les modalités, ainsi que des modèles de budget clairs et bien structurés.
Il y avait aussi des retards liés au transfert de fonds aux projets après leur approbation. Ce retard a entraîné un certain nombre de conséquences négatives dans le cadre des projets et pour les collectivités où ils avaient lieu. Une des conséquences a été qu'un certain nombre de responsables de projets sont allés de l'avant et ont embauché des employés, mais n'ont pas ensuite reçu l'argent du Fonds pour payer les employés à temps. Cela a créé des difficultés financières pour les organisations, qui ont souvent dû obtenir du financement provisoire ou faire augmenter leur marge de crédit.
Une autre des conséquences des retards liés au transfert de fonds a été le pessimisme qu'a suscité le report de l'exécution des projets dans les collectivités. Lorsque les responsables d'un projet « annonçaient » le projet dans la collectivité, cela suscitait souvent beaucoup d'intérêt. Cependant, les retards dans la mise en œuvre du programme ont engendré du cynisme chez les intervenants de la collectivité à l'endroit des bailleurs de fonds et des bénéficiaires.
Les retards ont aussi entraîné une baisse de l'intérêt et de la motivation dans la collectivité. Bon nombre des organisations ou des responsables des projets ciblés sont habitués de travailler dans un environnement où les choses se produisent plus rapidement. Quand il s'agit d'un enjeu aussi important que les gangs de jeunes, on considère qu'il faut « battre le fer quand il est chaud ». Sinon, les organisations susceptibles d'obtenir du financement peuvent devenir réticentes à l'idée de présenter une demande ou chercher des ressources ailleurs.
Mesure dans laquelle les outils, les ressources et la formation appropriés étaient offerts afin de soutenir les projets
En général, les gestionnaires du CNPC étaient convaincus qu'ils avaient fourni suffisamment de ressources pour que les projets soient réalisés avec succès. Cependant, les agents de programmes ont souligné que les responsables des projets ne bénéficiaient pas d'un soutien suffisant, que les ressources leur étaient probablement fournies trop tard (c.-à-d. une fois que les programmes avaient commencé) et que la formation n'était pas suffisamment spécialisée. Cette divergence d'opinions entre la direction du CNPC et les agents de programmes semble indiquer que les structures et les directives liées au développement des ressources ont été établies par la direction, mais qu'elles n'ont pas été accompagnées de mesures suffisantes pour que ces ressources soient transmises aux responsables des projets financés.
Les personnes-ressources des projets ont eu des expériences variées. En fait, leurs expériences étaient à ce point différentes que nous croyons que le CNPC ne disposait pas d'un processus bien défini pour répondre à leurs besoins. Certains responsables de projets ont reçu des fonds pour de la formation externe, tandis que d'autres ont reçu une formation du CNPC. D'autres encore n'ont rien reçu. Nous conseillons au CNPC d'examiner en détail les raisons pour lesquelles ces expériences ont été si variées. Les personnes-ressources des projets ont trouvé que les documents fournis par le CNPC étaient utiles, et la ressource la plus fréquemment demandée était une conférence pour les responsables de projets financés par le FLAGJ qui leur permettrait de se réunir et de discuter de leurs expériences.
En plus des outils élaborés précisément pour les projets du FLAGJ, l'analyse documentaire que nous avons réalisée nous a permis de cerner un certain nombre de documents préparés par le CNPC au sujet des gangs de jeunes qui aideraient à élaborer des projets efficaces fondés sur des éléments probants. Ces documents sont accessibles au grand public et, par conséquent, sont inclus dans une section ultérieure concernant les contributions publiques.
En plus de choisir les projets et de fournir du financement, l'une des activités clés du CNPC consiste à « fournir soutien, supervision, ressources et aide aux projets afin d'optimiser les résultats », comme l'indique le modèle logique. Nous avons demandé aux gestionnaires du CNPC, aux agents de programmes et aux personnes-ressources des projets de décrire les types d'outils, de ressources et de formation qui ont été offerts aux responsables des projets afin de les aider à réaliser leurs objectifs.
Les gestionnaires ont mentionné un certain nombre d'exemples où le personnel du FLAGJ a aidé les responsables des projets. De l'aide a été fournie tôt dans le processus d'élaboration des projets, quand les responsables des projets ont reçu de l'aide pour élaborer leur modèle logique (des séances de formation sur l'élaboration du modèle logique ont été offertes aux responsables de 11 des 17 projets) et ont obtenu des lignes directrices sur l'évaluation ainsi que des modèles de rapport. Le séminaire de 2007 sur la mise en pratique des connaissances a aussi été mentionné. Dans le cadre de ce séminaire, des experts dans le domaine des gangs, des employés du CNPC et des représentants des projets des villes qui allaient recevoir du financement du FLAGJ se sont réunis afin d'échanger des pratiques exemplaires et de créer un réseau des intervenants des projets.
La « communauté de praticiens » a aussi été mentionnée précisément par les membres de la haute direction du CNPC comme une activité qui allait aider les responsables des projets à réaliser leurs objectifs. Dans le cadre de cette activité, les agents de programmes des projets se rassemblent régulièrement pour discuter des leçons apprises et des pratiques exemplaires afin de pouvoir ensuite les communiquer aux responsables des projets.
En discutant des outils, de la formation et des ressources avec les agents de programmes, nous avons appris que le personnel du FLAGJ aurait probablement pu fournir plus d'aide. Évidemment, les documents, les formulaires et les modèles ont été fournis après l'élaboration des projets. Il y a aussi des sujets qui n'ont pas été traités directement, mais qui auraient dû l'être (p. ex., comment garantir la sécurité des employés et obtenir une assurance-responsabilité). Plusieurs agents de programmes ont créé leur propre « manuel d'administration » à l'intention des responsables des projets, c'est‑à‑dire un guide pratique comprenant des directives liées à la présentation des rapports, aux modèles et aux formulaires.
En rétrospective, certaines séances de formation offertes aux gestionnaires de projet étaient probablement de nature trop générale. En outre, la formation doit mieux refléter les types de compétences nécessaires qui permettent d'interagir avec la population cible en question, comme de la formation sur l'intervention auprès des suicidaires, la sensibilité aux différentes ethnies et la gestion sécuritaire de personnes instables.
Les expériences des personnes-ressources des projets relatives aux formations et aux outils offerts ont été variées. Certaines ont dit qu'elles n'ont pas reçu de formation ni d'outils du CNPC. Certaines ont déclaré qu'elles ont reçu du financement pour suivre une formation que devait offrir le CNPC dans le cadre du Fonds, mais que le CNPC n'a pas donné suite à cette formation. D'autres ont mentionné de la formation et des ressources précises qui leur ont été fournies. Quelques personnes-ressources des projets ont mentionné l'atelier de deux jours sur l'évaluation. D'autres ont aussi mentionné qu'elles ont reçu des fonds aux fins de formation qu'elles ont utilisés afin d'assister à la conférence sur la justice pour les jeunes de Toronto ou à la conférence de formation du National Gang Crime Research Center à Chicago.
Plusieurs personnes-ressources des projets ont déclaré que le CNPC devrait organiser une conférence pour rassembler tous les représentants des projets financés à un même endroit. Le but de cette conférence serait de permettre à chaque responsable de projet de présenter au groupe ce qu'il fait, ce qui fonctionne bien et quels ont été ses principaux défis. Les responsables des projets financés pourraient échanger des renseignements et bénéficier des expériences et des leçons apprises des autres. Après la conférence, l'échange de renseignements pourrait se poursuivre grâce à la création d'un réseau des personnes-ressources des projets.
Les occasions de transfert des connaissances d'une telle activité sont évidentes. Cependant, ce type de conférence pourrait aussi être une source importante de motivation en milieu de projet. Bon nombre des responsables des projets étaient épuisés à la suite des processus d'approbation et de démarrage. Leur projet est maintenant en cours et ils commencent à voir des résultats. Ces responsables sont très fiers du travail qu'ils font, et leur donner l'occasion de présenter leur propre projet devant un groupe de professionnels ayant les mêmes centres d'intérêt qu'eux pourrait probablement les revigorer et valider leurs efforts.
Relation entre les caractéristiques réelles et prévues des projets
L'analyse des données figurant dans les dossiers révèle que les projets financés par le FLAGJ comprenaient la plupart des caractéristiques requises. Ils comprenaient des mécanismes de sélection et de repérage des jeunes à risque et des jeunes membres de gangs. De plus, la plupart d'entre eux comprenaient des méthodes d'évaluation du risque reposant sur des renseignements quantitatifs. Tous les projets ont ciblé des facteurs de risque issus de plusieurs domaines, et la moitié d'entre eux ont ciblé des facteurs provenant de l'ensemble des domaines. La plupart des projets semblaient fondés sur des ouvrages publiés et/ou des pratiques exemplaires, même si l'examen des dossiers n'a pas permis d'obtenir beaucoup de renseignements au sujet du fondement des projets. Il était aussi évident que, dans le cadre des projets, beaucoup de partenariats étaient tissés avec d'autres organisations communautaires.
Le modèle logique du FLAGJ précise les caractéristiques clés que doivent comprendre les projets pour être admissibles à du financement. La première caractéristique est que les projets du FLAGJ doivent cibler « les jeunes qui sont le plus à risque de se joindre à des gangs ou qui désirent en sortir ». L'examen des rapports annuels des projets a permis de recueillir beaucoup de renseignements à ce sujet et au sujet d'autres exigences clés que les projets doivent respecter. Comme l'indique le tableau 7, tous les projets comprenaient une méthode de sélection des participants. Dans les deux tiers des projets, on a utilisé des outils d'évaluation du risque éprouvés, tandis que dans les autres projets, on a fait appel à des méthodes plus qualitatives. L'efficacité des évaluations du risque n'a pas été abordée dans les rapports annuels.
Quinze projets comprenaient des renseignements au sujet des facteurs de risque utilisés pour choisir les participants. Douze projets comprenaient des renseignements au sujet du nombre de jeunes qui faisaient partie de gangs au moment de leur sélection. Nous constatons que, dans près de la moitié de ces douze projets, plus de 50 % des participants faisaient partie de gangs au moment de leur sélection. D'autres critères de sélection couramment utilisés qui figurent dans les rapports annuels sont la participation à des activités criminelles, l'abus de drogues et l'assiduité scolaire. La plupart des représentants des projets ont fourni des renseignements sur ces facteurs et, compte tenu du nombre élevé de participants présentant des facteurs de risque, nous croyons que les responsables des projets ont prouvé que les jeunes dont ils s'occupent sont susceptibles de se joindre à des gangs. Plus de renseignements au sujet des facteurs de risque figurent à l'annexe B.
| Méthode d'évaluation du risque | Nombre de projets | Pourcentage |
|---|---|---|
| Sélection des jeunes participants | ||
| Les jeunes ont été choisis à l'aide d'un outil d'évaluation du risque éprouvé | 10 | 67 % |
| Les jeunes ont été choisis en fonction de ce qu'ils ont déclaré ou du jugement/de l'opinion des employés, des soignants, etc. | 5 | 33 % |
| Nombre de projets dont les données étaient disponibles | 15 | 100 % |
| Analyse de la méthode d'évaluation du risque | ||
| Comprend une analyse qualitative de l'efficacité de la méthode | 2 | 13 % |
| Comprend une analyse des facteurs de risque entre les jeunes acceptés et les jeunes refusés | 1 | 7 % |
| Ne comprend aucun renseignement sur l'efficacité de la méthode d'évaluation du risque | 12 | 80 % |
| Pourcentage de participants aux projets présentant chaque facteur de risque (Pourcentage de tous les répondants à l'enquête initiale de chaque projet) |
Nombre de projets[*] | Pourcentage |
|---|---|---|
| Personne — participation à un gang | ||
| De 1 % à 20 % | 1 | 8 % |
| De 21 % à 50 % | 6 | 50 % |
| Plus de 50 % | 5 | 42 % |
| Nombre de projets dont les données étaient disponibles | 12 | 100 % |
| Personne — activités criminelles actuelles/antérieures1 | ||
| De 1 % à 20 % | 5 | 42 % |
| De 21 % à 50 % | 3 | 25 % |
| Plus de 50 % | 4 | 33 % |
| Nombre de projets dont les données étaient disponibles | 12 | 100 % |
| Personne — abus de drogues2 | ||
| De 1 % à 20 % | 2 | 18 % |
| De 21 % à 50 % | 3 | 27 % |
| Plus de 50 % | 6 | 55 % |
| Nombre de projets dont les données étaient disponibles | 11 | 100 % |
| Personne — en chômage | ||
| De 1 % à 20 % | 2 | 25 % |
| De 21 % à 50 % | 3 | 38 % |
| Plus de 50 % | 3 | 38 % |
| Nombre de projets dont les données étaient disponibles | 8 | 100 % |
| Personne — décrocheur scolaire | ||
| De 1 % à 20 % | 3 | 25 % |
| De 21 % à 50 % | 4 | 33 % |
| Plus de 50 % | 5 | 42 % |
| Nombre de projets dont les données étaient disponibles | 12 | 100 % |
| Pairs — influence négative des pairs3 | ||
| De 1 % à 20 % | 1 | 10 % |
| De 21 % à 50 % | 2 | 20 % |
| Plus de 50 % | 7 | 70 % |
| Nombre de projets dont les données étaient disponibles | 10 | 100 % |
| Famille — membres de la famille faisant partie de gangs | ||
| De 1 % à 20 % | 1 | 13 % |
| De 21 % à 50 % | 2 | 25 % |
| Plus de 50 % | 5 | 63 % |
| Nombre de projets dont les données étaient disponibles | 8 | 100 % |
| Collectivité — vit dans un quartier où il y a de la ségrégation raciale ou ethnique/où il y a des gangs/où la drogue et les armes à feu sont facilement accessibles | ||
| Moins de 50 % | 2 | 20 % |
| De 50 % à 90 % | 7 | 70 % |
| Plus de 90 % | 1 | 10 % |
| Nombre de projets dont les données étaient disponibles | 10 | 100 % |
[*] Parmi les 15 projets, 13 comprenaient des données sur les facteurs de risque par nombre de participants, alors que les deux autres présentaient les données selon différentes échelles.
1 Bon nombre de projets comprenaient des données sur chaque activité criminelle; le facteur de risque « activités criminelles actuelles/antérieures » est défini comme la perpétration de n'importe quelle activité criminelle.
2 Les problèmes de toxicomanie sont définis comme la consommation de drogues illicites ou non prescrites plus d'une fois par mois.
3 Les influences négatives des pairs comprennent le fait d'avoir des amis qui font partie de gangs ou qui se livrent à des activités délinquantes ou criminelles.
La deuxième exigence que doivent respecter les projets du FLAGJ est qu'ils agissent sur de multiples facteurs de risque et de protection connus liés à la personne, à la famille, aux pairs, à l'école et à la collectivité. Parmi les 15 projets qui comprenaient des données sur les facteurs de risque ciblés, près de la moitié comportaient des activités visant à s'attaquer aux cinq domaines. Les autres projets s'attaquaient à trois ou quatre domaines. La plupart du temps, les projets s'attaquaient aux facteurs de risque liés à la personne (100 %), à la famille (93 %) et à l'école (93 %), et la plupart des projets ciblaient de six à dix facteurs de risque.
| Facteurs de risque ciblés par les projets | Nombre de projets | Pourcentage |
|---|---|---|
| Domaine de facteurs de risque ciblé | ||
| Personne | 15 | 21 % |
| Pairs | 10 | 67 % |
| Famille | 14 | 93 % |
| École | 14 | 93 % |
| Collectivité | 11 | 73 % |
| Nobre de domaines de facteurs de risque ciblés | ||
| 3 domaines | 3 | 20 % |
| 4 domaines | 5 | 33 % |
| Tous les domaines (5) | 7 | 47 % |
| Nombre de facteurs de risque ciblés | ||
| 6-7 | 4 | 27 % |
| 8-10 | 4 | 27 % |
| 11-15 | 5 | 33 % |
| 16+ | 2 | 13 % |
| Nombre de projets dont les données étaient disponibles | 15 | 100 % |
Source : rapports annuels des projets et sommaires de projet ministériels
La troisième exigence est que les projets doivent être adaptés au contexte local. À la lumière de l'examen des rapports annuels des projets, 13 des 15 projets faisaient appel à un programme modèle adapté au contexte local. Les modifications mentionnées le plus fréquemment étaient des modifications liées aux questions d'ordre ethnique ainsi que des modifications liées à l'exécution du programme et au processus de sélection pour les adapter aux jeunes de la région ciblée.
| De quelle façon les projets ont été adaptés au contexte local | Nombre de projets | Pourcentage |
|---|---|---|
| Création d'un modèle personnalisé qui intègre des activités précises pour répondre aux besoins de la population cible (p. ex., counseling traumatologique pour les jeunes réfugiés, volets culturels pour les jeunes Autochtones) | 7 | 47 % |
| Consultation des groupes des Premières nations, des groupes ethniques locaux et des organisations d'immigrants pour offrir les programmes d'une manière adaptée sur le plan culturel et en fonction du milieu des jeunes participants | 4 | 27 % |
| Adaptation d'un modèle existant en intégrant les opinions et les jugements d'autres sources (comme les soignants, les professionnels) | 3 | 20 % |
| Adaptation des aspects d'un modèle existant pour offrir le programme à un groupe particulier dans la localité (p. ex., offrir le programme à des jeunes d'un groupe d'âge différent, choisir des seuils différents dans le modèle d'évaluation du risque) | 2 | 13 % |
| Modification d'un modèle existant en modifiant les questions/indicateurs d'évaluation du risque ou en ajoutant des questions pour l'adapter à la localité (p. ex., ajouter des questions sur la participation à des gangs aux questions sur la délinquance) | 2 | 13 % |
| Autres adaptations à un modèle existant, comme ajouter ou modifier les types d'activités ou modifier l'intensité ou la durée des activités | 1 | 7 % |
| Nombre de projets comprenant au moins un des éléments susmentionnés | 13 | 87 % |
| Nombre de projets dont les données étaient disponibles | 15 | 100 % |
La quatrième exigence est qu'il faut adopter une approche fondée sur des données probantes. L'examen des dossiers a révélé que les éléments probants les plus fréquemment consultés durant l'élaboration des programmes étaient les ouvrages sur la prévention et l'intervention ciblant les gangs, qui ont été mentionnés dans environ la moitié des rapports de projets. Douze des 15 rapports annuels de projets ont fait état d'au moins une source d'éléments probants qui a été consultée.
| Éléments probants/ouvrages consultés | Nombre de projets | Pourcentage |
|---|---|---|
| Ouvrages sur la prévention et l'intervention ciblant les gangs | 7 | 47 % |
| Statistiques actuelles sur la criminalité et la victimisation liées à l'enjeu en question | 4 | 27 % |
| Résultats découlant de l'évaluation des besoins des collectivités (p. ex., statistiques sur les facteurs de risque, entrevues auprès d'intervenants, données sur la prestation de services et les lacunes) | 2 | 13 % |
| Ouvrages sur la prévention du crime en général | 2 | 13 % |
| Autres modèles efficaces de prévention ou d'intervention ciblant les gangs[*] | 3 | 20 % |
| Nombre de projets comprenant au moins une des sources susmentionnées | 12 | 80 % |
| Nombre de projets dont les données étaient disponibles | 15 | 100 % |
[*] Exemples : approche de la roue de médecine (comprenant des pratiques liées au cercle traditionnel) et approche du cercle du courage (approche reposant sur des valeurs autochtones et s'inspirant de la roue de médecine).
La cinquième et dernière exigence que doivent respecter les projets financés par le FLAGJ est qu'il faut établir des partenariats avec des secteurs dont la participation est nécessaire pour influer sur tous les facteurs de risque et de protection. Les rapports annuels semblent indiquer que les projets ont respecté cette exigence. Toutes les organisations ont travaillé avec au moins trois partenaires, et cinq ont travaillé avec 11 partenaires ou plus.
| Nombre de projets | Pourcentage | |
|---|---|---|
| Organisations qui ont conclu des partenariats pourérer et offrir le programme | ||
| Le bénéficiaire a conclu un partenariat avec d'autres organisations pour offrir le programme | 3 | 20 % |
| Le bénéficiaire offre le programme seul | 12 | 80 % |
| Nombre de projets dont les données étaient disponibles | 15 | 100 % |
| Nombre de partenaires avec qui l'organisation travaille en étroite collaboration1 | ||
| 3 ou 4 | 6 | 67 % |
| De 5 à 10 | 2 | 22 % |
| Plus de 10 | 1 | 11 % |
| Nombre de projets dont les données étaient disponibles | 9 | 100 % |
| Nombre de partenaires en tout2 | ||
| 3 ou 4 | 4 | 29 % |
| De 5 à 10 | 5 | 36 % |
| De 11 à 20 | 3 | 21 % |
| Plus de 20 | 2 | 14 % |
| Nombre de projets dont les données étaient disponibles | 14 | 100 % |
1 Ces organisations sont mentionées dans le rapport annuel. Chacune d'elles joue un rôle relativement important dans le cadre de la planification et de la prestation des programmes. Cela exclut les organisations qui ont conclu un partenariat avec le bénéficiaire (c.-à-d. les organisations qui travaillent dans le cadre de partenariats).
2 À l'exception du CNPC.
Contribution aux connaissances concernant le phénomène des gangs au Canada
Le CNPC a élaboré de nombreuses ressources et publié bon nombre de documents liés à la prévention ciblant les gangs de jeunes. Certains documents ont été élaborés à l'intention des responsables des projets du FLAGJ pour les aider à présenter leur demande de financement et à élaborer et à évaluer leur programme, ainsi que pour leur permettre de consulter des renseignements généraux sur les gangs de jeunes. Le CNPC a mis en place des mesures pour communiquer ces renseignements par l'intermédiaire de sites Web, de listes d'envoi et d'activités promotionnelles. Certains des responsables de projets financés par le FLAGJ ont présenté des exposés lors de conférences qui se sont déroulées au Canada et aux États-Unis. À l'échelle des collectivités, seuls les responsables de quatre des 15 projets financés par le FLAGJ ont indiqué qu'ils avaient organisé ou prévoyaient organiser des activités de diffusion des connaissances.
Il y a aussi eu des consultations publiques et des ateliers organisés à l'intention des praticiens du domaine de la prévention du crime, des universitaires, des collectivités et des fonctionnaires. Ces activités semblent être moins nombreuses depuis 2007 et elles se sont seulement déroulées en Saskatchewan, au Manitoba et en Ontario. Malheureusement, le FLAGJ n'a pas encore permis la création d'un réseau d'intervenants travaillant dans le domaine de la prévention ciblant les gangs, mais le CNPC prévoit élaborer ce réseau en 2009-2010.
Documents de référence rédigés qui traitent de la prévention ciblant les gangs de jeunes
L'un des objectifs les plus importants du CNPC est d'enrichir les renseignements dont disposent les responsables des projets financés par le FLAGJ afin de maximiser leurs chances de réussir ainsi que d'aider tous les autres intervenants qui peuvent utiliser ces renseignements. Le modèle logique du programme du FLAGJ inclut un « volet connaissances » qui consiste à élaborer et à diffuser des connaissances qui renforceront les capacités des collectivités à s'attaquer aux problèmes liés aux gangs. Le modèle logique définit cette activité comme « fournir soutien, supervision, ressources et aide aux projets » ainsi que communiquer des « renseignements sur l'ampleur et la nature de la participation aux gangs, sur les facteurs de risque et de protection et sur les moyens de prévenir la violence des gangs ».
Nous avons examiné les documents publiés par le CNPC (sur le site Web du CNPC) et constaté que le Centre a rédigé de nombreux ouvrages de référence portant directement sur les gangs de jeunes, sur les facteurs de risque et de protection précis liés à la participation à des gangs de jeunes et sur les pratiques exemplaires dans le domaine de la prévention ciblant les gangs de jeunes. En plus de ces ouvrages de référence, le CNPC a récemment porté son attention sur les facteurs de risque et de protection liés à la famille, ce qui a permis de fournir des renseignements plus détaillés aux intervenants sur les interventions qu'ils peuvent utiliser sur le plan social. Le CNPC a aussi élaboré un guide à l'intention des personnes qui demandent du financement dans lequel sont fournis beaucoup de renseignements sur l'octroi du financement offert par le CNPC. Le tableau suivant résume brièvement les documents fournis par le CNPC qui sont liés directement au modèle logique du FLAGJ.
| Année | Titre | Sujet | Référence |
|---|---|---|---|
| 2005 | Les gangs de jeunes au Canada : examen préliminaire des programmes de jeunes et des services. | Un document volumineux rédigé par l'Institut canadien de recherche sur le droit et la famille à l'intention de SP. Ce document comprend un cadre qui explique les interactions entre les gangs de divers niveaux et les facteurs qui poussent les personnes à se joindre à des gangs et à les quitter, ainsi qu'un examen des programmes et des services fournis aux jeunes. | Institut canadien de recherche sur le droit et la famille. (2005). Les gangs de jeunes au Canada : examen préliminaire des programmes de jeunes et des services. Sécurité publique Canada : Institut canadien de recherche sur le droit et la famille. |
| 2007 | Les gangs de jeunes : un aperçu des programmes et pratiques |
Un document volumineux traitant des modèles de programme qui fonctionnent ou ne fonctionnent pas et ceux qui sont prometteurs, d'après les éléments probants obtenus jusqu'à présent, pour réduire les problèmes liés aux gangs de jeunes. Contient un examen reposant sur 300 articles publiés. | Centre national de prévention du crime. (2007). Les gangs de jeunes : un aperçu des programmes et pratiques. Sécurité publique Canada. Trouvé à l'adresse http://www.securitepublique.gc.ca/cnt/rsrcs/pblctns/ddrsng-prblms/index-fra.aspx. |
| 2007 | Les gangs de jeunes : les facteurs de risque favorisant l'adhésion. |
Un court document qui résume les principaux facteurs de risque, les types de facteurs de risque et les risques connexes et la façon dont il faut utiliser les facteurs de risque et de protection pour prévenir le phénomène des gangs de jeunes. | Centre national de prévention du crime. (2007). Les gangs de jeunes : les facteurs de risque favorisant l'adhésion. Sécurité publique Canada. Trouvé à l'adresse http://www.securitepublique.gc.ca/cnt/rsrcs/pblctns/yth-gng-nvlvmnt/index-fra.aspx. |
| 2007 | Les gangs de jeunes au Canada : qu'en savons-nous? | Un court document qui résume ce que nous savons au sujet des gangs de jeunes au Canada. | Centre national de prévention du crime. (2007). Les gangs de jeunes au Canada : qu'en savons-nous? Sécurité publique Canada. Trouvé à l'adresse http://www.securitepublique.gc.ca/cnt/rsrcs/pblctns/gngs-cnd/index-fra.aspx. |
| 2007 | Stratégie de réduction de la violence armée : le rôle des gangs, de la drogue et de l'accessibilité des armes à feu | Un document volumineux rédigé par des universitaires de l'Université de la Californie, à Irvine, à l'intention du CNPC. Dans ce document, les auteurs examinent les liens entre les gangs, la drogue et les armes à feu, formulent des recommandations concernant l'élaboration de programmes et effectuent une analyse documentaire sur le sujet. | Tita, G. E., Troshynski, E., et Graves, M. (2007). Stratégie de réduction de la violence armée : le rôle des gangs, de la drogue et de l'accessibilité des armes à feu. Sécurité publique Canada : Centre national de prévention du crime. Trouvé à l'adresse http://www.securitepublique.gc.ca/cnt/rsrcs/pblctns/rdcng-gn-vlnc/index-fra.aspx. |
| 2008 | Fonds d'action en prévention du crime – Guide du demandeur | Ce document fournit aux demandeurs des lignes directrices claires au sujet des modalités de financement ainsi que des lignes directrices pour présenter les demandes. De plus, il décrit les critères que SP et le CNPC recherchent au moment d'évaluer les demandes. | Centre national de prévention du crime. (2008). Fonds d'action en prévention du crime – Guide du demandeur. Sécurité publique Canada. Trouvé à l'adresse http://www.securitepublique.gc.ca/cnt/cntrng-crm/crm-prvntn/fndng-prgrms/crm-prvntn-ctn-fnd-fra.aspx. |
| 2008 | Programmes en milieu familial de prévention et de réduction de la criminalité juvénile. | Une feuille d'information préparée par le CNPC qui résume les pratiques exemplaires en matière de prestation de programmes de prévention de la délinquance en milieu familial qui, par conséquent, traitent des gangs de jeunes. | Centre national de prévention du crime. (2008). Programmes en milieu familial de prévention et de réduction de la criminalité juvénile. Sécurité publique Canada. Trouvé à l'adresse http://www.securitepublique.gc.ca/cnt/rsrcs/pblctns/fml-prgrms/index-fra.aspx. |
| 2008 | Facteurs de risque et de protection dans les familles et leurs effets sur la délinquance juvénile : qu'en savons-nous? | Un court document du CNPC présentant les facteurs de risque et de protection liés à la famille qui peuvent avoir une incidence sur la délinquance et l'adhésion à des gangs de jeunes. | Centre national de prévention du crime. (2008). Facteurs de risque et de protection dans les familles et leurs effets sur la délinquance juvénile : qu'en savons-nous? Sécurité publique Canada. Trouvé à l'adresse http://www.securitepublique.gc.ca/cnt/rsrcs/pblctns/wht-knw/index-fra.pdf. |
| 2008 | Programmes prometteurs et modèles pour prévenir la criminalité | Ce document important, rédigé par le CNPC, résume les programmes de prévention qui se sont révélés efficaces auprès de bon nombre de jeunes à risque issus de nombreux groupes, y compris des gangs de jeunes. | Centre national de prévention du crime. (2008). Programmes prometteurs et modèles pour prévenir la criminalité. Sécurité publique Canada. Trouvé à l'adresse http://www.securitepublique.gc.ca/cnt/rsrcs/pblctns/prmsng-mdl-vlm2/index-fra.pdf. |
Systèmes et activités de diffusion des connaissances
Élaborer des ouvrages de référence et des renseignements liés à la prévention ciblant les gangs de jeunes constitue une réussite en soi. Cependant, le CNPC est aussi chargé d'élaborer des systèmes et de réaliser des activités visant à diffuser les connaissances au sujet de la prévention ciblant les gangs aux intervenants et au grand public. En consultant les documents fournis par le CNPC, nous avons été en mesure de comprendre les activités que le CNPC réalise afin de diffuser des renseignements au sujet des gangs de jeunes. À la lumière de ces activités, il est clair que le CNPC établit une communauté de gens pouvant recevoir ces renseignements, et que le sujet suscite de l'intérêt.
| Activité | Description | Portée | Cible les gangs de jeunes? |
|---|---|---|---|
| Diffusion de renseignements sur la prévention du crime | Le CNPC a créé une liste de distribution comptant plus de 3 500 noms. Les nouveaux membres reçoivent une série de publications, y compris celles sur les gangs de jeunes. Les membres de cette liste de distribution reçoivent des avis par courriel lorsque de nouveaux documents sont disponibles. | Large | Non |
| Diffusion de renseignements sur la prévention ciblant les gangs de jeunes | Parmi les 3 500 personnes sur la liste de distribution, 1 200 ont précisé qu'elles voulaient des renseignements sur les gangs de jeunes. | Limitée | Oui |
| Pages sur les gangs de jeunes sur le site Web securitecanada.ca | Le CNPC a travaillé en collaboration avec securitecanada.ca pour créer une nouvelle page Web présentant des ressources relatives aux gangs de jeunes. Le site a été lancé en mai 2007. Depuis son lancement, plus de 17 000 personnes l'ont consulté. Malheureusement, il ne semble pas être mis à jour régulièrement, et bon nombre des liens ne sont plus à jour et mènent à des pages Web qui n'existent plus. | Large | Oui |
| Ouvrages de référence publiés sur le site Web du CNPC | Comme nous l'avons mentionné dans la section précédente, le CNPC présente, sur son site Web, des documents du Centre portant sur la prévention du crime et sur les gangs de jeunes. | Large | Non |
| Copies papier de documents liés aux gangs envoyées aux parties concernées | Le CNPC a fourni des copies papier de ses publications aux employés du CNPC et de SP ainsi qu'au groupe FTP et au Comité de prévention du crime. À l'avenir, ces publications s'adresseront plus particulièrement aux parties qui s'intéressent précisément aux gangs de jeunes. | Limitée | Oui |
| « Communiqués » sur les faits nouveaux distribués au grand public et au personnel du CNPC | Jusqu'au 31 mars 2008, le CNPC a distribué 21 « communiqués » au sujet des gangs de jeunes, soit huit à l'intention du grand public et 13 au personnel du CNPC. | Limitée | Oui |
| Mois de la prévention du crime | En 2007, le CNPC a participé au mois de la prévention du crime en fournissant des renseignements sur les gangs aux Centres Service Canada ainsi que des documents promotionnels pour sensibiliser davantage les gens. | Large | Oui |
| Fourniture de renseignements lors de conférences | En 2009, le CNPC a fourni des documents et du matériel promotionnel aux fins de distribution lors d'une conférence sur les gangs de jeunes à Toronto. | Limitée | Oui |
Seulement quatre des 15 rapports annuels de projets comprenaient des renseignements sur les activités de diffusion des connaissances qui avaient été réalisées ou qui étaient prévues. Près des trois quarts des responsables de projets financés par le FLAGJ n'ont pas indiqué qu'ils prévoyaient participer à des activités de diffusion des connaissances dans leur collectivité.
| Nombre de projets | Pourcentage | |
|---|---|---|
| Ateliers communautaires | ||
| Ateliers communautaires prévus et ayant eu lieu | 2 | 13 % |
| Ateliers communautaires prévus, mais n'ayant pas encore eu lieu | 2 | 13 % |
| Aucun atelier communautaire prévu | 11 | 73 % |
| Nombre de projets dont les données étaient disponibles | 15 | 100 % |
| Nombre d'ateliers communautaires ayant eu lieu | ||
| 1 | 1 | 50 % |
| 2 | 1 | 50 % |
| Nombre de projets dont les données étaient disponibles | 2 | 100 % |
| Nombre de participants aux ateliers communautaires | ||
| Moins de 50 (N = 35) | 1 | 50 % |
| Plus de 400 (N = 247 participants à chacun des deux ateliers) | 1 | 50 % |
| Nombre de projets dont les données étaient disponibles | 2 | 100 % |
| Nombre de projets | Pourcentage | |
|---|---|---|
| Répercussions des ateliers | ||
| Meilleure connaissance et compréhension du problème des gangs de jeunes | 1 | 50 % |
| Aucune répercussion mentionnée | 1 | 50 % |
| Nombre de projets dont les données étaient disponibles | 2 | 100 % |
| Répercussions liées à la diffusion des connaissances | ||
| Meilleures possibilités de réseautage pour les fournisseurs de services, les membres de la collectivité et les défenseurs | 1 | 50 % |
| Aucune répercussion mentionnée | 1 | 50 % |
| Nombre de projets dont les données étaient disponibles | 2 | 100 % |
Création d'un réseau de communication de connaissances
La création d'un réseau de communication de connaissances rassemblant des chercheurs et des praticiens du domaine de la prévention ciblant les gangs de jeunes, qui représente l'un des extrants prévus des activités liées aux connaissances, ne s'est pas encore concrétisée. Le CNPC a l'intention de créer un réseau de bénéficiaires du FLAGJ et d'organiser une conférence en 2009-2010 pour qu'ils se rencontrent. Le Centre examine aussi la liste de distribution (mentionnée dans le tableau précédent) pour repérer les membres pouvant aussi faire partie du réseau. Le CNPC a l'intention de recueillir continuellement des renseignements concernant ce réseau pour déterminer comment il peut l'améliorer.
Consultations et exposés publics
Une autre des activités prévues dans le modèle logique du FLAGJ est d'organiser des consultations et des séances de formation pour le public. Selon les documents du CNPC, il semble que cinq séances publiques de grande envergure ont été organisées. Ces séances étaient généralement des exposés présentés à des praticiens; toutefois, un atelier a été organisé en 2007. La fréquence de ces consultations a diminué récemment – alors qu'il y en a eu trois en 2007, il y en a seulement eu une en 2008 et une jusqu'à présent en 2009. En outre, ces séances se sont déroulées uniquement dans les provinces des Prairies et le Sud de l'Ontario — il n'y a eu aucune séance en Colombie‑Britannique, ni en Alberta, ni dans l'Est de l'Ontario. Les séances figurent dans le tableau ci-après.
| Titre | Emplacement | Type | Public | Participants | Date |
|---|---|---|---|---|---|
| Youth gangs: What information is “out there”? | Ontario – région de Peel | Exposé | Praticiens | 100 | Septembre 2007 |
| Addressing Youth Gang Problems: The Importance of Research and Evaluation in Guiding Policy and Practice | Manitoba – Winnipeg | Exposé | Praticiens (Association nationale du domaine de la justice pénale) | 200 | Mai 2007 |
| Knowledge to Practice: Youth Gangs Seminar | Ontario – Ottawa | Atelier | Praticiens Universitaires Employés du CNPC |
60 | Juin 2007 |
| File Hills Qu'Appelle Tribal Council | Saskatchewan – Fort Qu'Appelle | Exposé Consultation |
Praticiens Membres de la collectivité |
150 | Juillet 2008 |
| Breaking it Down: Beyond Gangs, Groups and Cliques conference | Ontario – Toronto | Exposé | Praticiens Universitaires Membres du gouvernement |
300 | Mars 2009 |
Les gestionnaires et les agents de projets du CNPC ont aussi mentionné l'exposé présenté récemment par RAGS, la stratégie antigang de Regina, comme étant un bon exemple de la façon dont le Fonds contribue au transfert des connaissances. La stratégie RAGS a été présentée dans le cadre de diverses conférences, dont une s'étant déroulée à Toronto. Ils ont aussi mentionné la conférence de formation du National Gang Crime Research Center à Chicago, où deux projets du FLAGJ ont été présentés.
Les personnes-ressources des projets ont mentionné qu'elles ont été invitées à des conférences ou qu'elles ont eu l'occasion de présenter leurs projets aux membres de leur collectivité et à divers groupes d'intervenants. Un certain nombre de personnes-ressources de projets ont mentionné qu'elles considèrent l'évaluateur avec qui elles travaillent comme un élément essentiel leur permettant de communiquer à un plus grand auditoire les résultats de leurs programmes.
Tous les groupes de répondants clés se sont dits persuadés que le Fonds produira un ensemble de connaissances qui aidera les collectivités à s'attaquer plus efficacement au problème des gangs de jeunes.
Réussite
Participation des jeunes aux programmes
Les projets financés par le FLAGJ ont bel et bien permis de fournir les services requis aux participants. Dans ces projets, la prestation des services était assurée principalement à l'aide de deux modèles : intervention intensive seulement ou intervention intensive et prestation de services non intensifs. Compte tenu de l'existence de ces deux modèles, le nombre de participants aux projets variait de moins de 10 à plus de 100. Les catégories modales étaient de 10 à 20 et de 20 à 30 participants. Les rapports annuels des projets ne contenaient pas suffisamment de renseignements sur la durée de la participation des jeunes au programme pour que nous puissions formuler des conclusions à ce sujet; toutefois, les données relatives aux taux d'abandon semblent indiquer que les participants s'investissent dans les programmes et y participent activement.
En général, les projets financés par le FLAGJ permettaient de fournir deux différents types de service : intervention intensive seulement (7 des 13 projets) et prestation de services intensifs et non intensifs (5 projets). Les programmes d'intervention intensive offrent une interaction individuelle et continue aux jeunes participants pendant une certaine période (habituellement sous la forme de gestion de cas), tandis que les programmes non intensifs (programmes de contact) offrent des activités d'intensité moindre et n'assurent pas un suivi uniforme des participants. Nous nous sommes concentrés sur le nombre de participants bénéficiant de services intensifs parce que c'est ce niveau de participation qui est nécessaire pour atteindre les résultats du FLAGJ. Parmi les 13 projets qui comprenaient des données sur le nombre de participants bénéficiant de services intensifs, l'un d'eux comptait moins de dix participants au moment de la production du rapport annuel, deux comptaient plus de 50 participants et huit comptaient de 10 à 30 participants.
| Nombre de projets | Pourcentage | |
|---|---|---|
| Programmes de diffÉrents niveaux d'intervention | ||
| Gestion de cas/programmes intensifs seulement | 7 | 54 % |
| Gestion de cas/programmes intensifs et programmes non intensifs de contact | 5 | 38 % |
| Aucun renseignement permettant de déterminer s'il s'agit d'un programme intensif ou non intensif | 1 | 8 % |
| Nombre de projets dont les données étaient disponibles | 13 | 100 % |
| Nombre de jeunes participants inscrits aux programmes intensifs | ||
| Moins de 10 | 1 | 8 % |
| De 10 à 20 | 4 | 31 % |
| De 21 à 30 | 4 | 31 % |
| De 31 à 50 | 2 | 15 % |
| De 51 à 100 | 1 | 8 % |
| Plus de 100 | 1 | 8 % |
| Nombre total de jeunes inscrits aux programmes intensifs | 423 | |
| Nombre de projets dont les données étaient disponibles | 13 | |
| Nombre total de jeunes inscrits aux programmes de contact | 527 | |
| Nombre de projets dont les données étaient disponibles | 5 | |
| Jeunes participants à risque ou faisant partie de gangs | ||
| Le rapport du projet faisait état du nombre de jeunes participants à risque ou faisant partie de gangs1 | 2 | |
| Le rapport du projet faisait état du pourcentage de jeunes participants à risque ou faisant partie de gangs2 | 12 | |
| Le rapport du projet ne comprenait pas de renseignements sur le nombre ou le pourcentage de jeunes participants à risque ou faisant partie de gangs | 2 | |
1 Rapports des projets qui font état du nombre de jeunes à risque ou faisant partie de gangs par rapport au nombre total de participants.
2 Rapports des projets qui font état du pourcentage de jeunes à risque ou faisant partie de gangs par rapport au nombre total de participants ayant participé à l'enquête initiale.
Comme nous l'avons vu précédemment, les responsables des projets ont surtout fait appel à des méthodes de sélection quantitative pour confirmer que les participants potentiels présentaient des facteurs de risque connus. Selon ces critères de sélection, il semble que les responsables des projets recrutent les bons participants. La durée de la participation des participants aux projets est difficile à évaluer à la lumière des rapports annuels des projets. Aucune convention normalisée pour faire état de la durée de la participation n'a été adoptée; ainsi, les responsables des projets ont fait état de la participation en mois ou en semaines ou pas du tout (la moitié des rapports ne contiennent aucune donnée sur la durée de la participation). Nous avons tenté de déterminer pendant combien de temps les jeunes avaient participé à des activités visant à s'attaquer à des facteurs de risque précis. Cependant, nous manquions clairement de renseignements pour répondre à cette question.
Les données que nous voulions obtenir concernant la durée de la participation ne figuraient pas dans les rapports annuels des projets. Cependant, nous avons constaté que certains rapports comprenaient des renseignements importants au sujet des taux d'abandon. Huit rapports comprenaient des données sur le nombre d'abandons : quatre montraient des taux de moins de 10 %, tandis que les taux dans trois autres étaient inférieurs à 20 %. Selon nous, ces données indiquent clairement que les participants s'investissent dans les projets et y participent activement.
| Participation | Nombre de projets | Pourcentage |
|---|---|---|
| Durée moyenne de la participation (Nombre de mois)1 | ||
| De 6 à 8 mois | 1 | 50 % |
| De 8 à 12 mois | 1 | 50 % |
| Nombre de projets dont les données étaient disponibles | 2 | 100 % |
| Durée moyenne de la participation (Nombre de semaines)1 | ||
| Moins de 9 semaines | 1 | 17 % |
| De 9 à 18 semaines | 1 | 17 % |
| De 18 à 27 semaines | 3 | 50 % |
| Plus de 27 semaines | 1 | 17 % |
| Nombre de projets dont les données étaient disponibles | 6 | 100 % |
| Nombre de projets ne comprenant pas de données sur la participation | 72 | |
| Taux d'abandon | ||
| Personne n'a abandonné | 2 | 25 % |
| Moins de 10 % | 2 | 25 % |
| De 10 % à 20 % | 3 | 38 % |
| Plus de 20 % | 1 | 13 % |
| Nombre de projets dont les données étaient disponibles | 8 | 100 % |
1 Certains rapports ont présenté la durée de la participation des jeunes en mois, tandis que d'autres l'ont présentée en semaines. Il est difficile de mettre en commun les différentes mesures, puisqu'on ne peut pas déterminer clairement si le nombre de semaines représente la durée totale de la participation des jeunes au programme ou la durée totale des interventions réalisées auprès d'eux.
2 Ce nombre comprend le projet qui ne compte pas encore de jeunes participants.
Répercussions sur les facteurs de risque et de protection
Les renseignements qualitatifs fournis par les répondants clés et ceux contenus dans les rapports annuels des projets indiquent que des changements positifs ont été constatés parmi les participants aux projets du FLAGJ. On observe ces améliorations dans tous les domaines de facteurs de risque. Étant donné que la plupart des projets ont été mis en œuvre depuis peu de temps, nous n'avons pas suffisamment de renseignements quantitatifs pour formuler des conclusions quant à la réussite du programme jusqu'à présent.
Selon la théorie sous-jacente au FLAGJ, le résultat immédiat d'une pleine participation des jeunes aux programmes aura une incidence sur les facteurs de risque et de protection liés à la participation aux gangs. L'examen des dossiers a aussi révélé qu'il est trop tôt, dans la durée de vie du programme, pour constater des changements importants chez les participants et dans les collectivités. Parmi les neuf projets qui comprenaient des renseignements sur les intervalles auxquels seront mesurés les changements liés aux résultats, seulement quatre étaient en cours depuis au moins six mois. Même si ce constat n'empêche pas entièrement de tirer des conclusions sur les répercussions des projets jusqu'à présent, il impose malgré tout des limites. Parmi les 14 rapports annuels des projets, six ne comprenaient aucun résultat, six comprenaient des renseignements qualitatifs au sujet des résultats et trois comprenaient des renseignements quantitatifs.
| Nombre de projets | Pourcentage | |
|---|---|---|
| PÉRIODE D'ÉVALUATION 1 | ||
| Moins d'un mois | 3 | 33 % |
| De 1 à 6 mois | 2 | 22 % |
| De 6 à 12 mois | 3 | 33 % |
| Plus de 12 mois | 1 | 11 % |
| Nombre de projets dont les données étaient disponibles | 9 | 100 % |
| PRÉSENTATION des RÉSULTATS IMMÉDIATS | ||
| Il s'agit de données préliminaires que l'on ne peut pas analyser pour évaluer les résultats obtenus jusqu'à présent | 6 | 36 % |
| Analyse qualitative des changements relatifs aux résultats immédiats (chez les jeunes participants)2 | 6 | 43 % |
| Analyse quantitative des changements relatifs aux facteurs de risque des jeunes participants3 | 3 | 21 % |
| Nombre de projets dont les données étaient disponibles | 14 | 100 % |
1 Entre l'enquête initiale et la production du rapport annuel (décembre 2008).
2 Au moyen d'entrevues et de groupes de discussion faisant appel à la participation d'employés et de répondants clés.
3 En comparant les facteurs de risque de l'enquête initiale et de l'examen de mi-parcours.
En général, les constatations qualitatives sur les résultats montraient des réussites dans tous les domaines de facteurs de risque. Les observations les plus souvent mentionnées concernaient la confiance en soi des participants et l'amélioration de leur assiduité scolaire. Les constatations quantitatives étaient moins positives – les responsables de deux des trois projets qui ont présenté des analyses quantitatives ont révélé qu'il n'y avait pas eu d'amélioration tangible. Cependant, en raison du peu de données disponibles et des périodes limitées de collecte des données, ces constatations doivent être interprétées avec prudence.
| Nombre de projets | Pourcentage | |
|---|---|---|
| CONSTATATIONS QUALITATIVES1,2 | ||
| Meilleure confiance en soi chez les jeunes participants | 2 | 33 % |
| Meilleur lien avec l'école et meilleure assiduité scolaire | 2 | 33 % |
| Établissement de liens avec un adulte ou un modèle adulte | 1 | 17 % |
| Meilleures relations avec les pairs | 1 | 17 % |
| Lien/engagement accrus dans la collectivité | 1 | 17 % |
| Aide à améliorer l'efficacité de programmes semblables dans la collectivité | 1 | 17 % |
| Aide les jeunes membres de gangs à s'en éloigner | 1 | 17 % |
| Nombre de projets dont les données étaient disponibles | 6 | 100 % |
| CONSTATATIONS QUANTITATIVES2, 3 | ||
| Aucun changement positif n'a été observé de façon systématique | 2 | 100 % |
| À certains égards, les attitudes des jeunes deviennent beaucoup plus négatives au fil du temps | 1 | 50 % |
| Nombre de projets dont les données étaient disponibles | 2 | 100 % |
1 Il faut faire attention lorsqu'on interprète les résultats des constatations qualitatives, puisque ces constatations sont généralement issues d'un nombre très limité de jeunes participants.
2 Les catégories ne sont pas mutuellement exclusives.
3 Il faut faire attention lorsqu'on interprète les résultats des constatations quantitatives, puisque le nombre de jeunes participants qui ont participé à l'enquête initiale et ont effectué le test de mi-parcours est très limité (de 7 à 27 jeunes).
Pour nous faire une idée des répercussions potentielles des projets à moyen terme, nous avons demandé aux agents de projet et aux personnes-ressources des projets s'ils avaient observé des changements dans la collectivité ou chez les jeunes participants. En général, les agents de projet et les personnes ressources des projets estiment qu'il est trop tôt pour observer des changements « dans la rue » de manière objective. Cependant, ils ont mentionné un certain nombre de signes encourageants.
Parmi les signes encourageants, mentionnons les suivants :
- une réduction observée des armes à feu et de la drogue à Regina;
- les familles des jeunes s'intéressent au projet;
- les familles sont de plus en plus ouvertes et veulent changer leur situation;
- les jeunes s'intéressent davantage à leurs études;
- meilleure assiduité à l'école;
- meilleures relations entre les écoles et les organisations communautaires;
- plus de mélange entre les jeunes issus de gangs différents;
- moins de jeunes observés dans les rues ou dans les parcs la nuit à Vancouver;
- les jeunes sont plus motivés à acquérir des compétences liées à l'employabilité;
- les jeunes commencent à se refaire une réputation dans la collectivité;
- commentaires positifs des employeurs concernant les jeunes qui ont participé au programme.
État des ouvrages sur les gangs publiés au Canada et contribution du CNPC
Au Canada, le nombre d'ouvrages de recherche primaire sur les gangs et sur la prévention de ce phénomène demeure limité. Depuis l'Enquête policière canadienne sur les gangs de jeunes de 2002, aucune étude n'a permis de quantifier l'ampleur du problème des gangs de jeunes à l'échelle nationale. Même si l'auteur du rapport a fourni certaines estimations de l'ampleur du problème en 2007, il n'y a pas eu d'études de suivi de l'Enquête de 2002, ce qui laisse un vide important dans nos connaissances du problème des gangs au Canada à l'heure actuelle.
Les recherches publiées depuis 2003 incluent un certain nombre d'examens de programmes et de recherches internationales, certaines recherches sur des expériences précises de gangs ethniques et certaines enquêtes sur les prédicteurs de la participation à des gangs et de la violence liée à ceux-ci. Le document le plus important produit durant cette période qui pourrait aider à nous informer sur la situation liée aux gangs de jeunes a été préparé par le gouvernement de l'Ontario et s'intitule Causes de la violence chez les jeunes.
Nous avons trouvé 28 articles accessibles au grand public qui traitaient des gangs de jeunes au Canada. Lorsque nous comparons ce nombre aux huit documents rédigés par le CNPC, nous constatons que le Centre a apporté une contribution importante pour ce qui est de l'ensemble des documents publiés dans ce domaine.
Un résultat immédiat du « volet connaissances » du FLAGJ est « d'augmenter le corpus des connaissances du Canada sur les gangs, y compris la connaissance des facteurs de risque et de protection relatifs à la participation aux gangs ». Le tableau à l'annexe F présente un résumé des études sur les gangs qui ont été publiées depuis 2003 et qui sont fondées sur des données recueillies au Canada (c.-à-d. que les études dans lesquelles les auteurs canadiens traitent du phénomène des gangs aux États-Unis ne sont pas comprises; il s'agit uniquement de recherches primaires canadiennes) ou qui présentent des répercussions en contexte canadien. Nous avons choisi cette période afin de brosser un tableau des études qui reflètent l'état des connaissances actuelles et récentes (certaines études ont été publiées quelques années avant la création du FLAGJ). En outre, 2003 est l'année où le rapport important intitulé Résultats de l'Enquête policière canadienne sur les gangs de jeunes de 2002 a été publié.
Nous avons évalué le contenu canadien des documents à l'étude – bon nombre des articles rédigés par des Canadiens résumaient des recherches réalisées dans d'autres pays, et notre objectif était d'évaluer l'état des « connaissances canadiennes », c.‑à‑d. des recherches sur le phénomène des gangs de jeunes au Canada. Par conséquent, les publications d'auteurs canadiens fondées sur des données sur des gangs d'autres pays ne sont pas incluses. Les documents fournis par le CNPC ont été utilisés dans le cadre de l'évaluation, ainsi que d'autres documents accessibles au grand public sur Internet. Pour examiner les ouvrages universitaires, nous avons utilisé EBSCO Host et cherché dans les bases de données suivantes : PsycARTICLES, PsycBOOKS, PsycINFO, SocINDEX et Public Administration Abstracts. Les termes de recherche étaient généraux, pour qu'on puisse trouver tous les documents pertinents – « Canada ET (gang OU gangs) ».
Les articles et les documents du milieu universitaire inclus dans le tableau sont les quelques documents issus des 31 résultats de recherche (31 articles parmi des centaines de milliers dont les affiliations d'auteurs, les sommaires, les titres d'article et les titres de publication contenaient les termes de recherches) qui traitaient de la situation des gangs au Canada (c.-à-d. que les articles faisant état d'examens théoriques, de profilage racial, du crime organisé, etc., ont été exclus). Les articles qui ne sont pas inclus dans le tableau ne traitaient pas de la situation des gangs au Canada ou abordaient brièvement le phénomène des gangs dans le cadre d'un tout autre sujet. Le tableau n'inclut pas les documents fournis par le CNPC qui ont été présentés dans la section précédente.
Pour résumer les résultats, le tableau à l'annexe F comprend 28 articles. Lorsqu'on compare ce tableau à celui des contributions du CNPC, dans lequel, à notre avis, huit documents se comparent aux 28 autres documents, nous constatons que le Centre a grandement contribué à la publication d'ouvrages sur les gangs de jeunes au Canada.
Répercussions inattendues
Le FLAGJ a permis de mieux faire connaître le problème des gangs de jeunes au Canada. Il a aussi permis de définir une stratégie générale de prévention du crime (repérer les populations à risque élevé devant faire l'objet d'interventions), ce qui donne au CNPC une identité et un rôle uniques. Le FLAGJ a bénéficié d'un appui solide de la part des collectivités dans lesquelles les projets ont été mis en œuvre et a facilité les relations entre les groupes communautaires.
Nous avons demandé aux gestionnaires et aux agents de programmes du CNPC, aux représentants provinciaux et aux personnes-ressources des projets s'ils avaient constaté des conséquences ou des répercussions inattendues – positives ou négatives – engendrées par le FLAGJ. Du côté positif, les gestionnaires ont souligné que le Fonds a servi à sensibiliser davantage le public au problème des gangs de jeunes. Les gestionnaires ont aussi mentionné que le Fonds valide une stratégie plus générale et aide à la définir – c.‑à‑d. mettre l'accent sur les interventions ciblées auprès de populations à risque précises et réaliser des évaluations rigoureuses pour déterminer les résultats. Les gestionnaires ont aussi dit que le Fonds a fait du CNPC une organisation à part entière et a confirmé son rôle unique.
Les agents de programmes ont mentionné plusieurs répercussions positives qui n'étaient pas prévues. Ils ont déclaré qu'ils ont été surpris par le niveau de soutien des policiers à l'égard de l'approche dans laquelle s'inscrit le FLAGJ. Ils ont aussi été encouragés par les répercussions positives que certains des projets ont eu sur les familles des jeunes qui y participent. Ces familles deviennent « plus ouvertes » et sont moins portées à nier que leur enfant présente un risque élevé.
Les personnes-ressources des projets ont elles aussi souligné un certain nombre de conséquences positives imprévues qui découlent du Fonds. Certaines des personnes‑ressources des projets qui, au départ, craignaient que l'évaluation soit un fardeau administratif inutile, se sont rendu compte qu'il en était tout autrement et considèrent l'évaluation comme une manière importante de valider les répercussions de leur projet. Parmi les autres conséquences positives, mentionnons les suivantes :
- meilleures relations de travail entre les organisations et les écoles;
- acquisition de compétences liées à l'employabilité;
- niveau élevé de soutien de la collectivité;
- consolidation des relations entre les organisations communautaires;
- établissement de liens positifs entre les travailleurs de première ligne et les jeunes participants.
Une conséquence imprévue de l'augmentation du financement des initiatives de prévention ciblant les gangs par les divers ordres de gouvernement a été l'augmentation du nombre de programmes qui sont considérés comme des initiatives liées aux gangs, peu importe les activités qu'ils comprennent. Un répondant a mentionné avoir assisté à une présentation au sujet d'un programme de langue seconde pour les enfants qui était, selon le conférencier, une initiative de prévention ciblant les gangs. Un autre répondant a mentionné qu'un certain nombre d'initiatives étaient appelées des initiatives de prévention, alors qu'en réalité, elles étaient des initiatives d'application de la loi (p. ex., l'embauche de policiers supplémentaires).
Efficacité par rapport aux coûts
Coûts liés à la mise en œuvre des projets
Jusqu'à présent, le coût des projets financés par le FLAGJ varie de moins de 100 000 $ à plus de 300 000 $1. Le coût par projet varie en fonction des activités réalisées dans le cadre du projet et de la durée des activités. De même, les coûts par participant diffèrent grandement. Alors que dans certains projets, les coûts par participant varient de 1 000 $ à 2 000 $, dans certains autres projets, les coûts dépassent 10 000 $ par participant. Les différences de coûts par participant s'expliquent surtout par la durée des activités – plus un programme est offert depuis longtemps, plus les participants ont bénéficié de services pendant une longue période et, par conséquent, plus les coûts sont élevés par jeune (puisque plus de services s'ajoutent au fil du temps). L'intensité de la prestation des services a aussi une incidence importante sur les coûts par participant – les projets offrant seulement des interventions intensives affichent des coûts plus élevés par participant comparativement à ceux offrant des services intensifs et non intensifs3.
| Coût du projet jusqu'à présent1 | Nombre de projets | Pourcentage |
|---|---|---|
| Coût du projet2 | ||
| Moins de 100 000 $ | 1 | 9 % |
| De 100 000 $ à 200 000 $ | 3 | 27 % |
| De 200 000 $ à 300 000 $ | 6 | 55 % |
| Plus de 300 000 $ | 3 | 27 % |
| Nombre de projets dont les données étaient disponibles | 13 | 100 % |
| Coût par participant jusqu'à preésent3 | ||
| De 1 000 $ à 2 000 $ | 2 | 18 % |
| De 2 000 $ à 5 000 $ | 1 | 9 % |
| De 5 000 $ à 10 000 $ | 4 | 36 % |
| De 10 000 $ à 20 000 $ | 5 | 45 % |
| Plus de 20 000 $ | 1 | 9 % |
| Nombre de projets dont les données étaient disponibles | 13 | 100 % |
Source : rapports annuels des projets
1 Les coûts de la plupart des projets sont pour neuf mois (13 projets sur 15) et pour 12 mois et plus pour les deux autres projets.
2 Les coûts de projet n'incluent pas les frais accessoires et les frais d'évaluation, comme il est précisé dans les rapports.
3 Les jeunes participants incluent les participants aux programmes intensifs et aux programmes de contact (non intensifs). Il est difficile de calculer les coûts par participant à un programme intensif et par participant à un programme non intensif, puisque dans la plupart des rapports, les coûts des programmes intensifs et des programmes de contact ne sont pas présentés séparément.
Points de vue des intervenants concernant l'efficacité par rapport aux coûts
Il est trop tôt pour formuler des conclusions sur la rentabilité globale du FLAGJ. Jusqu'à présent, nous avons découvert des inefficiences dans le temps de traitement de l'approbation des projets et les exigences que doivent respecter les responsables des projets sur le plan de la comptabilité et de la présentation des rapports. Les exigences dans ces domaines semblent être contreproductives parce qu'elles réduisent la capacité d'offrir des services dans le cadre des projets.
Nous avons demandé aux gestionnaires et aux agents de programmes du CNPC de formuler des suggestions concernant la façon dont le programme pourrait être modifié afin d'être plus rentable. Un certain nombre de gestionnaires et d'agents ont déclaré qu'il était trop tôt pour évaluer le Fonds sur le plan de la rentabilité. Ceux qui ont formulé certaines suggestions ont déclaré que les agents de programmes et les représentants des projets gagneraient à recevoir une aide supplémentaire de spécialistes dans le domaine des finances et de la comptabilité. Ils ont aussi suggéré de raccourcir et de simplifier le processus d'approbation et d'alléger le fardeau administratif du Fonds. Selon ces répondants clés, à l'heure actuelle, le Fonds met un accent trop important sur l'imputabilité financière, ce qui est contreproductif, puisque cela se traduit par une réduction de la capacité des projets à maximiser le temps consacré au travail auprès des jeunes susceptibles de se joindre à des gangs.
Conclusions
Pertinence
Au Canada, le problème des gangs de jeunes a pris de l'ampleur et cette tendance se poursuit
En 2009, trois ans après la création du FLAGJ, les objectifs du Fonds demeurent très pertinents et sont plus importants que jamais. Le problème des gangs de jeunes semble avoir atteint une ampleur inégalée. Selon les statistiques sur la criminalité au Canada, les jeunes se livrent de plus en plus à des activités criminelles et leur taux d'infraction violente et d'homicide est plus élevé que jamais. Selon des chercheurs du domaine de la prévention du crime, les activités des gangs de jeunes constituent un problème important et grandissant, et ce, depuis au moins dix ans. Ces faits montrent qu'il faut continuer à offrir des services aux jeunes à risque et aux jeunes membres de gangs.
Les jeunes utilisent les services offerts par l'intermédiaire du FLAGJ
Le nombre de jeunes participant à des projets financés par le FLAGJ constitue un autre facteur qui montre que le Fonds demeure toujours pertinent. Les projets financés par le FLAGJ ont permis de fournir des services à près de 1 000 jeunes depuis la création du programme, et bon nombre des projets fonctionnent à pleine capacité ou presque. La demande pour les services est élevée, compte tenu du fait que la pleine capacité a été atteinte très rapidement.
Le FLAGJ ne fait pas double emploi avec les programmes offerts par les autres ordres de gouvernement
Le FLAGJ joue un rôle unique dans le domaine des programmes sociaux, rôle que l'on ne trouve nulle part ailleurs. Il constitue un programme dont la portée est vaste et à long terme, et dont les activités de financement de projets de prévention ciblant les gangs de jeunes ne font pas double emploi avec celles des autres ordres de gouvernement. Il y a aussi peu d'autres initiatives de prévention ciblant les gangs qui ont été mises en œuvre depuis 2006, ce qui appuie le fait que le FLAGJ joue un rôle de chef de file au Canada pour ce qui est de la prévention ciblant les gangs, et que les activités du Fonds sont uniques. Bon nombre des programmes de prévention ciblant les gangs de jeunes qui sont financés par le FLAGJ cesseraient probablement d'exister sans ce financement du CNPC ou connaîtraient une importante réduction de leurs activités.
Le FLAGJ cadre avec les objectifs généraux du gouvernement
Le FLAGJ cadre toujours avec les objectifs généraux du gouvernement. Les objectifs du FLAGJ sont conformes à ceux de SP, énoncés dans son Rapport sur les plans et priorités 2009-2010. Ils s'arriment aux priorités du gouvernement du Canada énoncées en 2006 et en 2007, et ils ont été mentionnés dans les rapports Le rendement du Canada : la contribution du gouvernement du Canada de 2005, 2006 et 2007. Ces objectifs cadrent également avec les priorités stratégiques de la GRC.
Enfin, le FLAGJ est pertinent et important pour les intervenants et les gestionnaires de projets, qui ont en majeure partie une opinion favorable du rôle que joue le gouvernement fédéral dans le domaine de la prévention ciblant les gangs de jeunes, et ce, par l'intermédiaire du FLAGJ. La participation du gouvernement jouit d'un fort appui, puisque ce dernier représente la seule organisation qui peut fournir un financement à long terme pour de tels projets.
Conception et exécution du programme
Le processus de sélection a permis de cerner les projets qu'il faut financer
Le processus de sélection auquel ont participé les représentants provinciaux s'est révélé très efficace, puisque les provinces connaissent mieux les secteurs et les programmes qui ont besoin de financement. Les limites du processus de sélection étaient liées au fait qu'il excluait les petites collectivités, que les fonds n'étaient pas affectés par administration et que le modèle de sélection « premier arrivé, premier servi » faisait en sorte que des demandeurs tentaient de faire approuver leur projet avant que celui-ci ne soit prêt.
Les rôles et les responsabilités du CNPC étaient définis, mais ils n'étaient pas communiqués
Les rôles et les responsabilités du CNPC étaient bien définis, mais ils n'étaient pas bien communiqués aux responsables des projets financés, qui ne connaissaient pas les définitions du CNPC liées à son propre rôle. Les problèmes de communication avaient aussi une incidence sur les agents de programmes. Leur rôle n'était pas clair, ce qui les obligeait à l'inventer au fur et à mesure que le programme avançait.
Le processus de demande et d'approbation était trop long et nuisait à la prestation des services
Le processus de demande et d'approbation était lourd et devait être simplifié. Les renseignements au sujet du processus d'approbation, obtenus grâce à l'examen des dossiers, révèlent que plus des trois quarts des projets ont fait l'objet d'un processus d'approbation de plus de quatre mois. Pour le tiers des projets, ce processus a duré plus de six mois. Le processus de responsabilisation devrait être restructuré – le caractère « bureaucratique » du processus semblait nuire à la capacité des programmes d'assurer la prestation des services. Les documents de référence qui ont été initialement fournis aux demandeurs de financement n'étaient pas clairs, ce qui a entraîné des retards pour le comité d'examen. Une meilleure orientation et de meilleurs modèles auraient permis d'aider les personnes-ressources des projets et les agents de programmes.
Une fois les projets approuvés, trop de temps s'écoulait avant que les fonds soient transférés
Après une longue période d'approbation, il y avait d'autres retards lorsque venait le temps de transférer les fonds aux responsables des projets. Ces retards ont eu une incidence négative sur le moral des bénéficiaires, ce qui s'est traduit par du pessimisme relativement à l'engagement du CNPC et du gouvernement fédéral envers les projets. De plus, la quantité de rapports exigés dans le cadre des projets s'avère excessive (rapports trimestriels sur la comptabilité et les activités, soit un total de huit rapports par année) et occupe des ressources qui pourraient être consacrées à la prestation des services.
Des outils et des ressources à l'appui des projets ont été élaborés, mais ils n'ont pas été fournis de manière efficace
En général, les gestionnaires du CNPC étaient convaincus qu'ils avaient fourni suffisamment de ressources pour que les projets soient réalisés avec succès. Cependant, les agents de programmes ont souligné que les responsables des projets ne bénéficiaient pas d'un soutien suffisant, que les ressources leur étaient probablement fournies trop tard (c.-à-d. une fois que les programmes avaient commencé) et que la formation n'était pas suffisamment spécialisée. Cette divergence d'opinions entre la direction du CNPC et les agents de programmes semble indiquer que les structures et les directives liées au développement des ressources ont été établies par la direction, mais qu'elles n'ont pas été accompagnées de mesures suffisantes pour que ces ressources soient transmises aux responsables des projets financés.
Les personnes-ressources des projets ont eu des expériences variées. En fait, leurs expériences étaient à ce point différentes que nous croyons que le CNPC ne disposait pas d'un processus bien défini pour répondre à leurs besoins. Certains responsables de projets ont reçu des fonds pour de la formation externe, tandis que d'autres ont reçu une formation du CNPC. D'autres encore n'ont rien reçu. Nous conseillons au CNPC d'examiner en détail les raisons pour lesquelles ces expériences ont été si variées. Les personnes-ressources des projets ont trouvé que les documents fournis par le CNPC étaient utiles, et la ressource la plus fréquemment demandée était une conférence pour les responsables de projets financés par le FLAGJ qui leur permettrait de se réunir et de discuter de leurs expériences.
Les projets du FLAGJ comprenaient les caractéristiques requises pour obtenir du financement
Les projets financés par le FLAGJ comprenaient la plupart des caractéristiques requises. Ils comprenaient des mécanismes de sélection et de repérage des jeunes à risque et des jeunes membres de gangs. De plus, la plupart d'entre eux comprenaient des méthodes d'évaluation du risque reposant sur des renseignements quantitatifs. Tous les projets ont ciblé des facteurs de risque issus de plusieurs domaines, et la moitié d'entre eux ont ciblé des facteurs provenant de l'ensemble des domaines. La plupart des projets semblaient fondés sur des ouvrages publiés et/ou des pratiques exemplaires, même si l'examen des dossiers n'a pas permis d'obtenir beaucoup de renseignements au sujet du fondement des projets. Il était aussi évident que, dans le cadre des projets, beaucoup de partenariats étaient tissés avec d'autres organisations communautaires.
Le CNPC a produit des documents pour fournir une orientation sur l'élaboration de projets efficaces de prévention et d'intervention ciblant les gangs
Dans le cadre de notre examen des ouvrages, nous avons cerné un certain nombre de documents qui ont été préparés par le CNPC et qui auraient aidé à élaborer des projets efficaces fondés sur des éléments probants. Ces documents sont accessibles au grand public, et on s'attend à ce qu'ils puissent avoir une incidence sur les pratiques en matière de prévention et d'intervention ciblant les gangs.
Réussite
Les projets financés ont permis de fournir les services adéquats aux participants appropriés
Les projets financés par le FLAGJ ont bel et bien permis de fournir les services requis aux participants. Dans ces projets, la prestation des services était assurée principalement à l'aide de deux modèles : intervention intensive seulement ou intervention intensive et prestation de services non intensifs. Compte tenu de l'existence de ces deux modèles, le nombre de participants aux projets variait de moins de 10 à plus de 100. Les catégories modales étaient de 10 à 20 et de 20 à 30 participants. Les rapports annuels des projets ne contenaient pas suffisamment de renseignements sur la durée de la participation des jeunes aux programmes pour que nous puissions formuler des conclusions à ce sujet; toutefois, les données relatives aux taux d'abandon semblent indiquer que les participants s'investissent dans les programmes et y participent activement.
Les répercussions positives sur les participants ne peuvent pas encore être établies, mais tout semble indiquer que les projets seront une réussite
Les renseignements qualitatifs fournis par les répondants clés et ceux contenus dans les rapports annuels des projets indiquent que des changements positifs ont été constatés parmi les participants aux projets du FLAGJ. On observe ces améliorations dans tous les domaines de facteurs de risque. Étant donné que la plupart des projets ont été mis en œuvre depuis peu de temps, nous n'avons pas suffisamment de renseignements quantitatifs pour formuler des conclusions quant à la réussite du programme jusqu'à présent.
Le FLAGJ n'a pas encore eu une incidence positive sur les ouvrages publiés au Canada à propos des gangs, ouvrages dont le nombre demeure limité
Au Canada, le nombre d'ouvrages de recherche primaire sur les gangs et sur la prévention de ce phénomène demeure limité. Depuis l'Enquête policière canadienne sur les gangs de jeunes de 2002, on n'a pas tenté de quantifier l'ampleur du problème des gangs de jeunes à l'échelle nationale. Même si l'auteur du rapport a fourni certaines estimations de l'ampleur du problème en 2007, il n'y a pas eu d'études de suivi de l'Enquête de 2002, ce qui laisse un vide important dans nos connaissances du problème des gangs au Canada à l'heure actuelle.
Les recherches publiées depuis 2003 incluent un certain nombre d'examens de programmes et de recherches internationales, certaines recherches sur des expériences précises de gangs ethniques et certaines enquêtes sur les prédicteurs de la participation à des gangs et de la violence liée à ceux-ci. Le document le plus important produit durant cette période qui pourrait aider à nous informer sur la situation liée aux gangs de jeunes a été préparé par le gouvernement de l'Ontario et s'intitule Causes de la violence chez les jeunes.
Progrès réalisés pour atteindre les objectifs à long terme
Selon notre évaluation, nous somme convaincus que le FLAGJ dispose de systèmes pour garantir la réalisation de bon nombre de ses objectifs à long terme liés à l'exécution du programme. Nous avons aussi constaté que de nombreux projets ont été financés et sont en cours d'exécution, et que d'autres le seront dans un avenir prochain. Même si, à l'heure actuelle, nous n'avons pas beaucoup de données quantitatives concernant les changements liés aux facteurs de risque et de protection, les données qualitatives laissent entrevoir des résultats prometteurs.
En ce qui a trait au volet du programme lié au développement des connaissances, nous sommes quelque peu préoccupés au sujet des activités de diffusion des connaissances réalisées dans le cadre des projets du FLAGJ. Jusqu'à présent, il n'y a qu'environ le tiers des responsables de projets qui ont réalisé des activités de diffusion des connaissances dans leur collectivité, les deux autres tiers n'ayant pas traité de ce volet des projets dans leur rapport annuel. Sans diffusion des connaissances, les changements à l'échelle de la collectivité, prévus dans le modèle logique, ne se produiront pas. En outre, la plupart des responsables des projets du FLAGJ n'ont pas participé à la réalisation de recherches primaires canadiennes sur la prévention ciblant les gangs de jeunes et, par conséquent, les ouvrages publiés au Canada à ce sujet demeurent limités.
Le CNPC a fourni aux responsables des projets financés par le FLAGJ un modèle de cueillette de renseignements qui permet de comparer les projets au fil du temps et entre eux. Cependant, nous avons constaté que les responsables des projets n'ont pas utilisé ce modèle de manière systématique, ce qui fait en sorte que les renseignements sont hétérogènes et difficiles à réunir.
Recommandations
À la lumière de notre évaluation, nous formulons les recommandations suivantes :
- le CNPC devrait prendre des mesures pour permettre aux responsables des projets du FLAGJ de se réunir régulièrement;
- il faut réduire le fardeau administratif qu'impose le CNPC aux responsables des projets du FLAGJ;
- il faut examiner et clarifier les rôles et les responsabilités du personnel du CNPC responsable de l'administration du FLAGJ.
Bibliographie
Angus Reid Strategies. (2009). Canadians Clearly Support Ideas to Deal with Gang Violence. Trouvé à l'adresse http://www.angus-reid.com/uppdf/2009.03.05_Gangs.pdf.
Astwood Strategy Corporation. (2003). Résultats de l'Enquête policière canadienne sur les gangs de jeunes de 2002. Sécurité publique Canada.
Astwood Strategy Corporation. (2008). Now is the Time to Act: Youth Gang Prevention in Ottawa. Trouvé à l'adresse http://crimepreventionottawa.ca/uploads/files/Now-is-the-time-to-Act%20_FINAL-REPORT.pdf.
Centre national de prévention du crime. (2007). Les gangs de jeunes : les facteurs de risque favorisant l'adhésion. Sécurité publique Canada. Trouvé à l'adresse http://www.securitepublique.gc.ca/cnt/rsrcs/pblctns/yth-gng-nvlvmnt/index-fra.aspx.
Centre national de prévention du crime. (2007). Les gangs de jeunes au Canada : qu'en savons-nous? Sécurité publique Canada. Trouvé à l'adresse http://www.securitepublique.gc.ca/cnt/rsrcs/pblctns/gngs-cnd/index-fra.aspx.
Centre national de prévention du crime. (2007). Les gangs de jeunes : un aperçu des programmes et pratiques. Sécurité publique Canada. Trouvé à l'adresse http://www.securitepublique.gc.ca/cnt/rsrcs/pblctns/ddrsng-prblms/index-fra.aspx.
Centre national de prévention du crime. (2007). Plan d'action visant à diminuer efficacement la criminalité. Sécurité publique Canada. .
Centre national de prévention du crime. (2007). Projet approche de guérison fondée sur la justice réparatrice pour les jeunes des Premières nations. Sécurité publique Canada. Trouvé à l'adresse http://www.securitepublique.gc.ca/cnt/rsrcs/pblctns/2007-es-05/index-fra.aspx.
Centre national de prévention du crime. (2008). Facteurs de risque et de protection dans les familles et leurs effets sur la délinquance juvénile : qu'en savons-nous? Sécurité publique Canada. Trouvé à l'adresse http://www.securitepublique.gc.ca/cnt/rsrcs/pblctns/wht-knw/index-fra.pdf.
Centre national de prévention du crime. (2008). Fonds d'action en prévention du crime – Guide du demandeur. Sécurité publique Canada. Trouvé à l'adresse http://www.securitepublique.gc.ca/cnt/cntrng-crm/crm-prvntn/fndng-prgrms/crm-prvntn-ctn-fnd-fra.aspx.
Centre national de prévention du crime. (2008). Programmes en milieu familial de prévention et de réduction de la criminalité juvénile. Sécurité publique Canada. Trouvé à l'adresse http://www.securitepublique.gc.ca/cnt/rsrcs/pblctns/fml-prgrms/index-fra.aspx.
Centre national de prévention du crime. (2008). Programmes prometteurs et modèles pour prévenir la criminalité. Sécurité publique Canada. Trouvé à l'adresse http://www.securitepublique.gc.ca/cnt/rsrcs/pblctns/prmsng-mdl-vlm2/index-fra.pdf.
Chettleburgh, M. (2007). Young Thugs: Inside the Dangerous World of Canadian Street Gangs. Toronto : Harper Collins.
Dauvergne, M. (2008). Statistiques de la criminalité au Canada, 2007.Juristat, vol. 28, no 7. Trouvé à l'adresse www.statcan.ca, catalogue no 85-002-X.
De Laco, G. A. (2007). Juvenile street gang members and ethnic identity in Montreal, Canada (Quebec). Mémoire non publié.
Erickson, K., LaBoucane-Benson, P. et J. Grekul. (2007). Community Solution to Gang Violence : processus de collaboration communautaire et cadre d'évaluation.Sécurité publique Canada. Trouvé à l'adresse http://www.publicsafety.gc.ca/cnt/rsrcs/pblctns/cmmnt-sltn-gng-2007/index-fra.aspx.
Erickson, P. G. et J. E. Butters. (2006). Les jeunes, les armes et la violence à Toronto et à Montréal. Rapport final préparé pour Sécurité publique Canada, sous la direction de la gestionnaire de projet Rebecca Jesseman. Université de Toronto, Canada.
Erickson, P. G., Butters, J. E., Korf, D. J., Harrison, L. D. et M. Cousineau. (2006). « Weapons and violence among male delinquents: An international comparative study », International Annals of Criminology, vol. 44, no 1/2, p. 125-151.
European Forum for Urban Safety. (2007). Guide sur les audits locaux de sécurité : Synthèse de la pratique internationale. Sécurité publique Canada. Trouvé à l'adresse http://www.ffsu.org/fileadmin/efus/secutopics/EFUS_Safety_Audit_f_WEB.pdf.
Evans, D. G. et J. Sawdon. (2004). « The development of a gang exit strategy: The youth ambassador's leadership and employment project », Corrections Today, vol. 66, no 6, p. 78‑81.
Federation of Saskatchewan Indian Nations. (2003). Alter-natives to Non-Violence, Aboriginal Youth Gangs Exploration: A Community Development Process (ébauche). Health and Social Development. Trouvé à l'adresse http://www.cantraining.org/BTC/docs/CanadianReferences/Aboriginal%20Youth%20Gangs.pdf.
Gatti, U., Tremblay, R. E., Vitaro, F. et P. McDuff. (2005). « Youth gangs, delinquency and drug use: A test of the selection, facilitation, and enhancement hypotheses », Journal of Child Psychology and Psychiatry, vol. 46, no 11, p. 1178-1190.
Gendarmerie royale du Canada. (2003). Impacts directs et indirects du crime organisé sur les jeunes à titre de victimes ou de contrevenants. Direction des services de police communautaires, contractuels et autochtones, Sous-direction de la recherche et de l'évaluation, Gendarmerie royale du Canada. Trouvé à l'adresse http://www.rcmp-grc.gc.ca/pubs/ccaps-spcca/oc-co-youth-jeune-fra.htm.
Gendarmerie royale du Canada. (2006). Dossier spécial 2006 : les bandes de jeunes et les armes à feu. Trouvé à l'adresse http://www.rcmp-grc.gc.ca/pubs/yg-ja/index-fra.htm.
Gendarmerie royale du Canada. (n.d.). Priorité stratégique : Jeunesse. Trouvé à l'adresse http://www.rcmp-grc.gc.ca/youth-jeune/index-fra.htm.
Gouvernement de l'Ontario. (2008). Examen des causes de la violence chez les jeunes. Trouvé à l'adresse http://www.children.gov.on.ca/htdocs/French/topics/youthandthelaw/roots/index.aspx.
Grekul, J. et P. LaBoucane-Benson. (2007). Enquête sur la formation et les processus de recrutement des gangs autochtones dans l'Ouest du Canada. Sécurité publique Canada. Trouvé à l'adresse http://www.publicsafety.gc.ca/cnt/rsrcs/pblctns/brgnl-gngs-nvstgtn-2006/index-fra.aspx.
Grekul, J. et P. LaBoucane-Benson. (2008). « Aboriginal gangs and their (Dis)placement: Contextualizing recruitment, membership, and status », Revue canadienne de criminologie et de justice pénale, vol. 50, no 1, p. 59-82.
Institut canadien de formation. (2003). Extrait sur les gangs de jeunes. Youth Justice in Canada: A Resource Manual, p. 45-50. Trouvé à l'adresse http://www.cantraining.org/docs/CanadianReferences/Youth%20Justice%20in%20Canada%20-%20Gang%20Excerpt.pdf.
Institut canadien de recherche sur le droit et la famille. (2005). Les gangs de jeunes au Canada : examen préliminaire des programmes de jeunes et des services. Sécurité publique Canada : Trouvé à l'adresse http://www.securitepublique.gc.ca.
Ipsos Canada. (2006). Crime in Canada: Canadians Speak Up on What Should be Done. Trouvé sur le site Web d'Ipsos Canada : www.ipsos.ca.
Kelly, K. et C. Tullio. (2005). « The linkages between street gangs and organized crime: The Canadian experience », Journal of Gang Research, vol. 13, no 1, p. 17-31.
Kwok, S. (2008). « Exploring the experiences of Asian youth in the criminal justice system in Canada », Journal of Gang Research, vol. 15, no 3, p. 1-17.
Lafontaine, T., Ferguson, M. et J. S. Wormith. (2005). Street Gangs: A Review of the Empirical Literature on Community and Corrections-Based Prevention, Intervention and Suppression Strategies. Saskatchewan Corrections, Public Safety and Policing. Trouvé à l'adresse http://www.cpsp.gov.sk.ca/GangReportforCPSJune30_05.pdf.
Prairie Research Associates. (2007). Interim Evaluation of the Renewed National Crime Prevention Strategy Final Report Technical Appendices Volume II. Document non publié obtenu par le CNPC.
Proactive Information Services. (2009). Winnipeg Youth Gang Prevention Fund Projects Draft Literature Review. Document non publié obtenu par le CNPC.
Sécurité publique Canada. (2006). Le nouveau gouvernement du Canada met fin au programme de tatouage pour les criminels. Trouvé à l'adresse http://www.publicsafety.gc.ca/.
Sécurité publique du Canada. (2007). Stratégie de développement durable – 2007-2009. Trouvé à l'adresse http://www.securitepublique.gc.ca/cnt/rsrcs/pblctns/sstnbl-dvlpmnt-ssmnt-2013-14/index-fra.aspx.
Service canadien de renseignements criminels. (2006). Rapport annuel sur le crime organisé au Canada 2006. Ottawa : SCRS, 2006. Trouvé à l'adresse http://www.cisc.gc.ca/annual_reports/annual_report_2006/document/annual_report_2006_f.pdf.
Service correctionnel du Canada. (2003). Un profil des délinquantes membres de gangs incarcérées dans des établissements correctionnels fédéraux au Canada. Service correctionnel du Canada. Trouvé à l'adresse http://www.csc-scc.gc.ca/text/rsrch/reports/r138/r138_f.pdf.
Service correctionnel du Canada. (2004). Les gangs de rue : examen des théories et des interventions, et leçons à tirer pour le SCC. Service correctionnel du Canada. Trouvé à l'adresse http://www.csc-scc.gc.ca/text/rsrch/reports/r161/r161_f.pdf.
Service correctionnel du Canada. (2005). Bibliographie annotée : Évaluations de programmes d'intervention auprès de gangs. Service correctionnel du Canada. Trouvé à l'adresse http://www.csc-scc.gc.ca/text/rsrch/briefs/b36/b36_f.pdf.
Singh, H. et D. Plecas. (2006). Differences Between South Asian and Traditional Minority Gangs. Document présenté à l'assemblée annuelle de l'American Society of Criminology (ASC), Los Angeles Convention Center, Los Angeles, CA; 1er novembre 2006.
Tanasichuk, C. L. et J. S. Wormith. (2008). Process and Outcome Evaluation of the Saskatoon Gang Strategy: Literature Review. Saskatchewan Corrections, Public Safety, and Policing. Trouvé à l'adresse http://www.cpsp.gov.sk.ca/GangReportforCPSJune30_05.pdf.
Tita, G. E., Troshynski, E. et M. Graves. (2007). Stratégie de réduction de la violence armée : le rôle des gangs, de la drogue et de l'accessibilité des armes à feu. Sécurité publique Canada : Centre national de prévention du crime. Trouvé à l'adresse http://www.securitepublique.gc.ca/cnt/rsrcs/pblctns/rdcng-gn-vlnc/index-fra.aspx.
Wortley, S. et J. Tanner. (2006). « Immigration, social disadvantage and urban youth gangs: Results of a Toronto-area survey. » Canadian Journal of Urban Research, vol. 15, no 2, p. 18-37 du supplément.
Annexe A – Cadre d'évaluation
Méthode
La section 5.2 (p. 27 à 36) du CIRV présente le plan d'évaluation proposé du FLAGJ. L'évaluation a été conçue en fonction des thèmes suivants :
- pertinence;
- conception et exécution du programme;
- réussite;
- efficacité par rapport aux coûts et solutions de remplacement.
Viennent s'ajouter à ces thèmes les questions du Comité d'examen des dépenses (CED). Ces questions sont les suivantes :
CED1. Intérêt public : Est-ce que le secteur de programme ou l'activité sert toujours l'intérêt public?
CED2.Rôle du gouvernement : Est-ce que le gouvernement joue un rôle légitime et nécessaire dans ce programme ou cette activité?
CED3.Fédéralisme : Est-ce que le rôle actuel du gouvernement fédéral est approprié ou est-ce que le programme pourrait faire l'objet d'un réalignement avec les provinces?
CED4.Partenariat : Quels activités ou programmes devraient ou pourraient être transférés en totalité ou en partie au secteur privé/bénévole?
CED5.Optimisation des ressources : Est-ce que les Canadiens et les Canadiennes en ont pour leur argent?
CED6.Efficacité : Si le programme ou l'activité est maintenu, que pourrait-on faire pour en améliorer l'efficacité?
CED7.Abordabilité : Est-ce que l'ensemble de programmes et d'activités qui en résulte est abordable? Dans la négative, quels programmes ou activités devraient être abandonnés?
Après les thèmes, le tableau 4 (p. 29 à 36 du CIRV) présente la liste des questions d'évaluation, des indicateurs recommandés et des sources de données. Dans la présente section, chaque question est présentée, de même que les indicateurs et les sources de données que nous obtiendrons et utiliserons pour répondre aux questions.
Pertinence
Enjeu P1. Dans quelle mesure les objectifs du FLAGJ sont-ils encore pertinents?
| Sources de données | Questions à poser | Enjeu ou indicateur connexe | Question connexe du CED |
|---|---|---|---|
| Personnes-ressources des projets financés par le FLAGJ | Qu'arriverait-il aux programmes si le gouvernement fédéral ne jouait pas son rôle actuel dans le cadre de ce projet? | P1 | CED2 |
| Intervenants (p. 8 du CIRV) — représentants provinciaux (qui ont aidé à choisir les projets) | Qu'arriverait-il aux programmes si le gouvernement fédéral ne jouait pas son rôle actuel dans le cadre de ce projet? | P1 | CED2 |
Indicateur P1.1. Augmentation ou diminution de l'ampleur et de la gravité des problèmes liés aux gangs de jeunes au Canada.
| Sources de données | Questions à poser | Enjeu ou indicateur connexe | Question connexe du CED |
|---|---|---|---|
| Analyse des ouvrages | Dans quelle mesure les activités criminelles liées aux gangs ont-elles changé au Canada de 2006 à aujourd'hui? | P1.1 | |
| Personnes-ressources des projets financés par le FLAGJ | Dans quelle mesure les activités criminelles liées aux gangs ont‑elles changé dans votre collectivité de 2006 à aujourd'hui? | P1.1 | |
| Intervenants (p. 8 du CIRV) – chercheurs et praticiens du domaine de la prévention du crime | Dans quelle mesure les activités criminelles liées aux gangs ont-elles changé au Canada de 2006 à aujourd'hui? | P1.1 |
Indicateur P1.2. Augmentation ou diminution du nombre de jeunes ciblés qui participent aux programmes financés
| Sources de données | Questions à poser | Enjeu ou indicateur connexe | Question connexe du CED |
|---|---|---|---|
| Rapports annuels des projets | Au fil du temps, est-ce que le nombre de participants aux projets augmente ou diminue? | P1.2 |
Indicateur P1.3. Ampleur et portée d'autres initiatives de prévention ciblant les gangs mises en œuvre depuis la création du FLAGJ
| Sources de données | Questions à poser | Enjeu ou indicateur connexe | Question connexe du CED |
|---|---|---|---|
| Gestionnaires/directeurs du CNPC | Quelles autres initiatives de prévention ciblant les gangs ont été créées depuis 2006? À qui s'adressent-elles? Quelles activités comprennent-elles? Quelle région géographique couvrent-t-elles? Répondent‑elles aux besoins? | P1.3 | |
| Personnes-ressources des projets financés par le FLAGJ | Quelles autres initiatives de prévention ciblant les gangs ont été créées depuis 2006? À qui s'adressent-elles? Quelles activités comprennent-elles? Quelle région géographique couvrent-t-elles? Répondent‑elles aux besoins? | P1.3 | |
| Agents de programmes du FLAGJ | Quelles autres initiatives de prévention ciblant les gangs ont été créées depuis 2006? À qui s'adressent-elles? Quelles activités comprennent-elles? Quelle région géographique couvrent-t-elles? Répondent‑elles aux besoins? | P1.3 | |
| Analyse des ouvrages | Quelles autres initiatives de prévention ciblant les gangs ont été créées depuis 2006? À qui s'adressent-elles? Quelles activités comprennent-elles? Quelle région géographique couvrent-t-elles? Répondent‑elles aux besoins? | P1.3 | |
| Intervenants (p. 8 du CIRV) – chercheurs et praticiens du domaine de la prévention du crime | Quelles autres initiatives de prévention ciblant les gangs ont été créées depuis 2006? À qui s'adressent-elles? Quelles activités comprennent-elles? Quelle région géographique couvrent-t-elles? Répondent‑elles aux besoins? | P1.3 | |
| Intervenants (p. 8 du CIRV) – représentants provinciaux (qui ont aidé à choisir les projets) | Quelles autres initiatives de prévention ciblant les gangs ont été créées depuis 2006? À qui s'adressent-elles? Quelles activités comprennent-elles? Quelle région géographique couvrent-t-elles? Répondent‑elles aux besoins? | P1.3 |
Indicateur P1.4. Niveau de soutien du public et des intervenants envers le rôle de chef de file assumé par le gouvernement fédéral dans le domaine de la prévention ciblant les gangs de jeunes
| Sources de données | Questions à poser | Enjeu ou indicateur connexe | Question connexe du CED |
|---|---|---|---|
| Analyse des ouvrages | Le public appuie-t-il le rôle de chef de file assumé par le gouvernement fédéral dans le domaine de la prévention ciblant les gangs de jeunes? | P1.4 | |
| Personnes-ressources des projets financés par le FLAGJ | Selon vous, quel est le rôle du gouvernement fédéral dans le domaine de la prévention ciblant les gangs de jeunes? Est-il un leader et est-il approprié qu'il le soit? | P1.4 | |
| Intervenants (p. 8 du CIRV) – chercheurs et praticiens du domaine de la prévention du crime | Selon vous, quel est le rôle du gouvernement fédéral dans le domaine de la prévention ciblant les gangs de jeunes? Est-il un leader et est-il approprié qu'il le soit? | P1.4 | |
| Intervenants (p. 8 du CIRV) — représentants provinciaux (qui ont aidé à choisir les projets) | Selon vous, quel est le rôle du gouvernement fédéral dans le domaine de la prévention ciblant les gangs de jeunes? Est-il un leader et est-il approprié qu'il le soit? | P1.4 |
Indicateur P1.5. Mesure dans laquelle les intervenants estiment que les objectifs du FLAGJ sont toujours pertinents
| Sources de données | Questions à poser | Enjeu ou indicateur connexe | Question connexe du CED |
|---|---|---|---|
| Personnes-ressources des projets financés par le FLAGJ | Les objectifs du FLAGJ sont-ils toujours pertinents? Servent-ils toujours l'intérêt public? | P1.5 | CED1 |
| Gestionnaires du CNPC | Les objectifs du FLAGJ sont-ils toujours pertinents? Servent-ils toujours l'intérêt public? | P1.5 | CED1 |
| Intervenants (p. 8 du CIRV) — représentants provinciaux (qui ont aidé à choisir les projets) | Les objectifs du FLAGJ sont-ils toujours pertinents? Servent-ils toujours l'intérêt public? | P1.5 | CED1 |
Enjeu P2. Dans quelle mesure les objectifs du Fonds de lutte contre les activités des gangs de jeunes sont-ils conformes aux priorités pangouvernementales?
Indicateur P2.1. Mesure dans laquelle le FLAGJ est conforme aux résultats stratégiques de Sécurité publique Canada et aux priorités pangouvernementales plus générales et y contribue
| Sources de données | Questions à poser | Enjeu ou indicateur connexe | Question connexe du CED |
|---|---|---|---|
| Analyse des ouvrages | Les buts du FLAGJ sont-ils conformes à ceux de SP? Sont-ils conformes aux priorités pangouvernementales? | P2.1 |
Conception et exécution du programme
Enjeu C1. Dans quelle mesure le Fonds de lutte contre les activités des gangs de jeunes dispose-t-il des ressources appropriées pour atteindre ses objectifs?
Indicateur C1.1. Mesure dans laquelle les projets financés répondent aux besoins des jeunes ciblés
| Sources de données | Questions à poser | Enjeu ou indicateur connexe | Question connexe du CED |
|---|---|---|---|
| Rapports annuels des projets | Les projets disposent-ils des ressources appropriées pour être offerts aux jeunes qui en ont besoin? Y a-t-il des listes d'attente ou est-ce que tous les clients reçoivent les services requis? | C1.1 | |
| Personnes-ressources des projets financés par le FLAGJ | Les projets disposent-ils des ressources appropriées pour être offerts aux jeunes qui en ont besoin? Y a-t-il des listes d'attente ou est-ce que tous les clients reçoivent les services requis? | C1.1 |
Indicateur C1.2. Mesure dans laquelle le CNPC est en mesure de répondre aux demandes de financement des autres collectivités touchées
| Sources de données | Questions à poser | Enjeu ou indicateur connexe | Question connexe du CED |
|---|---|---|---|
| Sommaires ministériels/ données du SGISC | Le financement des projets était-il conforme au niveau de financement demandé? Si des projets ont été rejetés ou que le financement était différent de celui qui était demandé, pourquoi? | C1.2 | |
| Agents de programmes du FLAGJ | Le financement des projets était-il conforme au niveau de financement demandé? Si des projets ont été rejetés ou que le financement était différent de celui qui était demandé, pourquoi? | C1.2 |
Indicateur C1.3. Perceptions des intervenants quant à la pertinence de l'affectation actuelle des ressources
| Sources de données | Questions à poser | Enjeu ou indicateur connexe | Question connexe du CED |
|---|---|---|---|
| Personnes-ressources des projets financés par le FLAGJ | Le niveau de ressources actuellement fournies est-il approprié? Dans la négative, que ferait-on avec plus de ressources? | C1.3 | CED7 |
| Agents de programmes du FLAGJ | Le niveau de ressources actuellement fournies est-il approprié? Dans la négative, que ferait-on avec plus de ressources? | C1.3 | CED7 |
| Gestionnaires du CNPC | Le niveau de ressources actuellement fournies est-il approprié? Dans la négative, que ferait-on avec plus de ressources? | C1.3 | CED7 |
Enjeu C2. Dispose-t-on de ressources et de processus efficaces, efficients et normalisés à l'appui des objectifs du Fonds de lutte contre les activités des gangs de jeunes?
Indicateur C2.1. Mesure dans laquelle les rôles et les responsabilités du FLAGJ en matière d'administration du programme sont définis de façon claire et adéquate, et que des procédures efficaces existent
| Sources de données | Questions à poser | Enjeu ou indicateur connexe | Question connexe du CED |
|---|---|---|---|
| Gestionnaires/directeurs du CNPC | Quels sont les rôles et les responsabilités du CNPC dans le cadre du programme du FLAGJ? Quelles procédures devraient être respectées pour garantir l'administration efficace du programme de financement? Connaissez-vous des problèmes dans ce domaine qu'il faudrait régler? | C2.1 | |
| Personnes-ressources des projets financés par le FLAGJ | Selon vous, quel est le rôle du CNPC dans le cadre de l'administration du FLAGJ? Croyez-vous que les procédures et les processus utilisés par le CNPC pour administrer le FLAGJ sont efficaces? Dans la négative, qu'est-ce qui pourrait être amélioré? | C2.1 | |
| Agents de programmes du FLAGJ | Croyez-vous que les rôles et les responsabilités des employés du CNPC dans le cadre de l'administration du FLAGJ sont clairs et définis de manière appropriée? Les procédures et les processus utilisés pour administrer le FLAGJ sont-ils efficaces? Dans la négative, qu'est-ce qui pourrait être amélioré? | C2.1 |
Indicateur C2.2. Mesure dans laquelle les collectivités ont accès aux outils, aux ressources et aux documents appropriés se rapportant au FLAGJ
| Sources de données | Questions à poser | Enjeux ou indicateur connexes | Question connexe du CED |
|---|---|---|---|
| Gestionnaires/directeurs du CNPC | Quels outils et ressources sont offerts aux responsables des projets financés par le FLAGJ pour qu'ils élaborent des pratiques exemplaires ou réalisent leurs objectifs? Quels types de documents, de formation et de consultation leur sont-ils offerts? | C2.2/C2.3 | |
| Personnes-ressources des projets financés par le FLAGJ | Quels outils et ressources ont été offerts aux responsables de votre projet pour qu'ils élaborent des pratiques exemplaires ou réalisent leurs objectifs? Quels documents, formations ou consultations ont été fournis aux responsables de votre projet? Devrait-on en ajouter ou en améliorer? | C2.2/C2.3 | |
| Agents de programmes du FLAGJ | Quels outils et ressources sont offerts aux responsables des projets financés par le FLAGJ pour qu'ils élaborent des pratiques exemplaires ou réalisent leurs objectifs? Quels documents, formations et consultations avez-vous fournis aux responsables des projets dont vous êtes responsable? Devrait-on en ajouter ou en améliorer? | C2.2/C2.3 |
Indicateur C2.3. Mesure dans laquelle la formation permet d'aider le personnel
Enjeu C35. Les activités réalisées dans le cadre du FLAGJ ont-elles permis de mettre en œuvre les types de projets désirés?
| Sources de données | Questions à poser | Enjeux ou indicateur connexes | Question connexe du CED |
|---|---|---|---|
| Rapports annuels des projets | Les projets respectent-ils les cinq exigences clés prévues dans le modèle logique? | C3 | |
| Personnes-ressources des projets financés par le FLAGJ | De quelle façon le projet respecte-t-il ou a-t-il respecté les exigences suivantes : 1. Cibler les jeunes à risque de se joindre à des gangs ou ceux qui désirent en sortir? 2. Agir sur plusieurs facteurs de risque et de protection connus liés à la personne, à la famille, aux pairs, à l'école et à la collectivité? 3. Être adapté au contexte local? 4. Adopter une approche fondée sur les données probantes relativement à ce qu'il faut faire et à la manière de le faire? 5. Comprendre des partenariats avec des secteurs dont la participation est nécessaire pour influer sur tous les facteurs de risque et de protection? |
C3 |
Enjeu C4. Les activités réalisées dans le cadre du FLAGJ ont-elles permis de créer des connaissances et de les diffuser?
| Sources de données | Questions à poser | Enjeux ou indicateur connexes | Question connexe du CED |
|---|---|---|---|
| Documents du CNPC | 1. Quels documents le CNPC a-t-il élaborés en matière de prévention ciblant les gangs? 2. Quels sont les systèmes ou les activités que le CNPC utilise pour diffuser les connaissances relatives à la prévention ciblant les gangs? 3. Un réseau d'intervenants du domaine de la prévention ciblant les gangs a-t-il été créé? Le cas échéant, les membres de ce réseau le trouvent-ils utile? 4. Le CNPC a-t-il participé à des consultations publiques liées à la prévention ciblant les gangs? |
C4 |
Réussite
Enjeu R1. Dans quelle mesure les objectifs à court terme du FLAGJ ont-ils été atteints pour ce qui est de la participation des jeunes aux programmes?
| Sources de données | Questions à poser | Enjeux ou indicateur connexes | Question connexe du CED |
|---|---|---|---|
| Rapports annuels des projets | Combien de jeunes participent aux projets? Quel est leur niveau de participation? Depuis quand y participent-ils? | R1 | |
| Rapports annuels des projets | Combien de personnes participent aux activités réalisées dans le cadre des projets? Combien de personnes participent à des activités qui agissent sur des facteurs de risque et de protection précis? | R1 |
Enjeu R2. Dans quelle mesure le FLAGJ a-t-il eu des répercussions positives sur les facteurs de risque et de protection liés aux gangs de jeunes?
| Sources de données | Questions à poser | Enjeux ou indicateur connexes | Question connexe du CED |
|---|---|---|---|
| Rapports annuels des projets | A-t-on observé des changements au chapitre des facteurs de risque et de protection? | R2 |
Enjeu R3. Le FLAGJ a-t-il permis d'enrichir le corpus de connaissances sur les gangs au Canada, y compris sur les facteurs de risque et de protection liés à la participation aux gangs? Ces renseignements ont-ils permis d'améliorer les connaissances des intervenants?
Indicateur R3.1. Existence de renseignements à jour et complets sur la nature du phénomène des gangs au Canada
| Sources de données | Questions à poser | Enjeux ou indicateur connexes | Question du CED connexe |
|---|---|---|---|
| Analyse des ouvrages | Quels sont les ouvrages publiés au Canada qui portent sur la nature des problèmes liés aux gangs au pays? De quels types de publication s'agit-il? Quels types de sources sont disponibles? Quand ont-ils été publiés? | R3.1 | |
| Gestionnaires/directeurs du CNPC | Êtes-vous au courant de contributions directes ou indirectes réalisées par le FLAGJ sur le plan des connaissances liées aux gangs de jeunes? | R3.1 | |
| Personnes-ressources des projets financés par le FLAGJ | Êtes-vous au courant de contributions directes ou indirectes réalisées par le FLAGJ sur le plan des connaissances liées aux gangs de jeunes? | R3.1 | |
| Agents de programmes du FLAGJ | Êtes-vous au courant de contributions directes ou indirectes réalisées par le FLAGJ sur le plan des connaissances liées aux gangs de jeunes? | R3.1 |
Enjeu R9 (pas dans le CIRV). Le FLAGJ a-t-il permis d'améliorer l'accès des collectivités aux ressources et aux connaissances relatives à la prévention et à l'intervention liées aux gangs? Les ont-elles utilisées de façon efficace?
Indicateur R9.1. Existence d'activités pour renforcer l'autonomie des collectivités
| Sources de données | Questions à poser | Enjeux ou indicateur connexes | Question du CED connexe |
|---|---|---|---|
| Personnes-ressources des projets financés par le FLAGJ | Dans le cadre du projet financé par le FLAGJ, quelles activités ont été réalisées pour fournir aux collectivités des connaissances et des ressources qu'elles peuvent utiliser pour prévenir les activités des gangs de jeunes et intervenir? Ces activités ont‑elles eu des répercussions mesurables? | R9.1 | |
| Rapports annuels des projets | Est-ce que les rapports font état d'activités, comme des conférences ou des ateliers, qui visent à renforcer l'autonomie des collectivités? Ces activités ont‑elles eu des répercussions mesurables? | R9.1 |
Indicateur R9.2. Amélioration des structures qui donnent des occasions aux collectivités de réduire la présence des gangs
Enjeu R8. Le FLAGJ a-t-il eu des répercussions imprévues?
Indicateur R8.1. Répercussions imprévues observées par les gestionnaires, les intervenants et les bénéficiaires de financement
| Sources de données | Questions à poser | Enjeux ou indicateur connexes | Question du CED connexe |
|---|---|---|---|
| Gestionnaires/directeurs du CNPC | Le FLAGJ a-t-il entraîné des répercussions imprévues pour votre groupe? Sont-elles positives ou négatives? Si ces répercussions sont positives, de quelle façon pourraient-elles être ajoutées au modèle logique du programme? | R8.1 | |
| Personnes-ressources des projets financés par le FLAGJ | Des répercussions imprévues ont-elles découlé du projet financé par le FLAGJ? De quelle façon pourraient-elles être ajoutées au modèle logique du programme? | R8.1 | |
| Intervenants (p. 8 du CIRV) – représentants provinciaux (qui ont aidé à choisir les projets) | Le FLAGJ a-t-il entraîné des répercussions imprévues pour votre groupe? De quelle façon pourraient-elles être ajoutées au modèle logique du programme? | R8.1 | |
| Agents de programmes du FLAGJ | Le FLAGJ ou les projets financés par le FLAGJ ont-ils entraîné des répercussions imprévues pour votre groupe? De quelle façon ces répercussions pourraient-elles être ajoutées au modèle logique du programme? | R8.1 |
Indicateur R8.2. Preuves des effets possibles de déplacement ou de diffusion des interventions à l'échelle des collectivités
| Sources de données | Questions à poser | Enjeux ou indicateur connexes | Question du CED connexe |
|---|---|---|---|
| Rapports annuels des projets | Quelles sont les activités des projets qui sont réalisées à l'échelle des collectivités? Quelles sont les preuves, le cas échéant, qui donnent à penser que les projets ont des répercussions à l'échelle des collectivités? | R8.2 |
Efficacité par rapport aux coûts et solutions de remplacement
Enjeu E1. Le FLAGJ a-t-il été mis en œuvre de manière efficiente?
Indicateur E1.1. Coûts associés aux activités et aux extrants globaux et indépendants du FLAGJ
| Sources de données | Questions à poser | Enjeux ou indicateur connexes | Question du CED connexe |
|---|---|---|---|
| Rapports annuels des projets | Quel était le coût des projets financés par le FLAGJ? Quel est, par conséquent, le coût par participant? Y a-t-il des différences entre les projets? Dans l'affirmative, de quelle façon peut-on les expliquer? | E1.1 | CED5 |
Indicateur E1.2. Mesure dans laquelle les processus et les procédures du programme sont conçus et mis en œuvre de façon efficiente
| Sources de données | Questions à poser | Enjeux ou indicateur connexes | Question du CED connexe |
|---|---|---|---|
| Rapports annuels des projets | Les évaluateurs ont-ils cerné des domaines où les projets auraient pu être réalisés de façon plus efficiente? | E1.2 | CED4/CED6 |
| Agents de programmes du FLAGJ | Croyez-vous qu'il y a des domaines où les activités du FLAGJ auraient pu être plus efficientes? Dans l'affirmative, quels sont-ils? | E1.2 | CED4/CED6 |
| Gestionnaires du CNPC | Croyez-vous qu'il y a des domaines où les activités du FLAGJ auraient pu être plus efficientes? Dans l'affirmative, quels sont-ils? | E1.2 | CED4/CED6 |
Annexe B – Tableaux supplémentaires
| Facteurs de risque ciblés par les projets | Nombre de projets | Pourcentage |
|---|---|---|
| Domaine de la personne | ||
| Attitudes antisociales | 12 | 80 % |
| Délinquance antérieure ou actuelle | 9 | 60 % |
| Agressivité/colère/tendance à l'excitation/comportements violents ou problématiques | 7 | 47 % |
| Consommation d'alcool et de drogues | 6 | 40 % |
| Mauvaises compétences en résolution de problèmes/compétences décisionnelles/compétences de refus/compétences en résolution de conflits/compétences en communication sociale | 6 | 40 % |
| Faible estime de soi/confiance en soi, faible sentiment d'accomplissement | 5 | 33 % |
| État mental/psychologique instable/dépression | 5 | 33 % |
| Manque de compétences liées à l'employabilité | 4 | 27 % |
| Manque de compréhension et de connaissances à l'égard des effets négatifs liés au fait de se joindre à un gang, manque de connaissances des ressources offertes pour aider les jeunes à quitter les gangs | 3 | 20 % |
| Recherche des avantages que procure la dynamique de groupe, comme le statut, l'identité, l'estime de soi, les pairs et la protection | 2 | 13 % |
| Activité sexuelle précoce | 1 | 7 % |
| Victimisation avec violence | 1 | 7 % |
| A déjà été victime d'intimidation ou de discrimination en raison de la race ou d'autres caractéristiques socio-économiques | 1 | 7 % |
| Manque d'identité culturelle | 1 | 7 % |
| Domaine des pairs | ||
| Amis qui consomment de la drogue ou qui sont membres de gangs | 6 | 40 % |
| Interaction avec des pairs délinquants ou antisociaux | 5 | 33 % |
| Loyauté élevée envers des pairs délinquants ou antisociaux | 3 | 20 % |
| Absence de mentors ou de modèles parmi les pairs | 3 | 20 % |
| Intimidation et comportement intimidant de la part des pairs | 1 | 7 % |
| Domaine de la famille | ||
| Absence de modèles parmi les adultes et les parents/manque de surveillance exercée par les parents/parents n'ayant pas suffisamment de compétences parentales | 9 | 60 % |
| Membres de la famille dans un gang | 7 | 47 % |
| Violence familiale | 5 | 33 % |
| Désorganisation familiale, y compris les familles séparées | 3 | 20 % |
| Pauvreté extrême | 3 | 20 % |
| Parents toxicomanes ou alcooliques | 1 | 7 % |
| Domaine de l'école | ||
| Mauvais rendement à l'école | 12 | 80 % |
| Peu d'attachement/d'engagement à l'égard de l'école | 7 | 47 % |
| Difficultés/troubles d'apprentissage | 4 | 27 % |
| Étiquetage négatif par les enseignants | 1 | 7 % |
| Domaine de la collectivité | ||
| Présence de gangs dans le quartier | 6 | 40 % |
| Peu d'attachement à l'égard de la collectivité, faible sentiment d'appartenance | 6 | 40 % |
| Désorganisation sociale, y compris des taux élevés de pauvreté et de mobilité résidentielle | 4 | 27 % |
| Normes culturelles qui appuient les comportements liés aux gangs | 2 | 13 % |
| Accès réel ou perçu à des drogues dans le quartier | 1 | 7 % |
| Disponibilité d'armes à feu | 1 | 7 % |
| Sentiment d'insécurité dans le quartier | 1 | 7 % |
| Peu d'installations récréatives/d'occasions pour les jeunes | 1 | 7 % |
| Autres | ||
| Contact négatif ou expérience négative avec la police ou le système pénal | 2 | 13 % |
| Problèmes de gangs/de drogues/d'armes à l'école | 1 | 7 % |
| (Société) manque de bonnes stratégies et de techniques pour cerner rapidement les jeunes à risque | 1 | 7 % |
| Données démographiques des jeunes participants | Nombre de projets | Pourcentage |
|---|---|---|
| Sexe | ||
| Seulement des hommes | 2 | 15 % |
| Beaucoup plus d'hommes que de femmes | 10 | 77 % |
| Nombre égal d'hommes et de femmes | 1 | 7 % |
| Nombre de projets dont les données étaient disponibles | 13 | 100 % |
| % moyen d'hommes | 77 % | |
| % moyen de femmes | 23 % | |
| Âge1 | ||
| Moins de 14 ans | 7 | 50 % |
| De 14 à 20 ans | 14 | 100 % |
| Plus de 20 ans | 4 | 29 % |
| Nombre de projets dont les données étaient disponibles | 14 | 100 % |
| Âge moyen | 16,5 ans | |
| Autochtones2 | ||
| Tous les jeunes participants sont des Autochtones | 3 | 30 % |
| Plus de la moitié des jeunes participants sont des Autochtones | 4 | 40 % |
| Moins de la moitié des jeunes participants sont des Autochtones | 2 | 20 % |
| Aucun Autochtone parmi les participants | 1 | 10 % |
| Nombre de projets dont les données étaient disponibles | 10 | 100 % |
| Pourcentage moyen de jeunes Autochtones | 66 % | |
| Minorité visible2 | ||
| Présence de jeunes participants qui appartiennent à des minorités visibles | 3 | 38 % |
| Aucun jeune participant n'appartient à une minorité visible | 5 | 62 % |
| Nombre de projets dont les données étaient disponibles | 8 | 100 % |
| Pourcentage moyen de jeunes qui appartiennent à des minorités visibles | 8 % | |
| Refugié/Immigrant2 | ||
| Tous les jeunes participants sont ou étaient des réfugiés ou des immigrants | 2 | 22 % |
| Certains jeunes participants sont ou étaient des réfugiés ou des immigrants | 4 | 44 % |
| Aucun jeune participant n'est ou n'était un réfugié ou un immigrant | 3 | 33 % |
| Nombre de projets dont les données étaient disponibles | 9 | 100 % |
| Pourcentage moyen de jeunes réfugiés/immigrants | 32 % | |
1 Parmi tous les projets dans lesquels l'âge des jeunes participants était mentionné, deux d'entre eux indiquaient que les jeunes participants faisaient partie de la catégorie d'âge des 13 à 15 ans. Nous ne savons pas si ces jeunes avaient plus ou moins de 14 ans.
2 Dans huit des dix projets, on a mesuré le facteur en tant que pourcentage des jeunes participants qui présentaient les caractéristiques. Dans les deux autres projets, ce facteur était mesuré selon une échelle.
| Service fournis dans le cadre des projets | Nombre de projets | Pourcentage |
|---|---|---|
| Nombre de services/d'activités offerts | ||
| De 2 à 4 | 4 | 27 % |
| De 5 à 10 | 7 | 47 % |
| De 11 à 15 | 4 | 27 % |
| Nombre de projets dont les données étaient disponibles | 15 | 100 % |
| Services/activités offerts | ||
| Formation en dynamique de la vie/perfectionnement personnel (y compris formation sur le leadership, l'établissement d'objectifs, etc.) | 11 | 73 % |
| Activités pédagogiques (p. ex., obtention de crédits, tutorat, club de devoirs, classes dans des écoles alternatives, etc.) | 10 | 67 % |
| Formation pour acquérir des compétences liées à l'employabilité/soutien à l'emploi/occasions d'emploi | 9 | 60 % |
| Autres activités de loisirs/camp d'été | 7 | 47 % |
| Counseling/thérapie/gestion du stress, de la colère et de l'agressivité (pour les participants) | 6 | 40 % |
| Gestion des cas | 6 | 40 % |
| Établissement d'une relation avec un adulte | 6 | 40 % |
| Mentorat | 5 | 33 % |
| Formation en compétences parentales | 4 | 27 % |
| Atelier de sensibilisation et d'éducation au sujet des jeunes et des gangs | 4 | 27 % |
| Service communautaire ou bénévolat | 4 | 27 % |
| Formation pour acquérir des compétences sociales et de communication | 3 | 20 % |
| Activités artistiques | 3 | 20 % |
| Service communautaire ou bénévolat | 3 | 20 % |
| Activités culturelles/apprentissage traditionnel (p. ex., contes, cérémonies, festins) | 3 | 20 % |
| Aiguillage des participants vers des fournisseurs de services et/ou offre d'une aide provisoire ou en nature | 3 | 20 % |
| Communication avec les fournisseurs de services quand les besoins des jeunes et des familles ne sont pas respectés | 3 | 20 % |
| Fourniture d'un endroit sécuritaire et axé sur les jeunes pour réaliser des activités sociales à leur intention | 3 | 20 % |
| Ateliers/forum d'éducation/de sensibilisation dans la collectivité | 3 | 20 % |
| Sensibilisation/recrutement en général | 3 | 20 % |
| Soutien aux familles et counseling (pour les familles des participants) | 2 | 13 % |
| Traitement contre la toxicomanie | 2 | 13 % |
| Activités sportives | 2 | 13 % |
| Aiguillage des parents vers du counseling/des séances de formation pour acquérir des compétences | 2 | 13 % |
| Soutien pour répondre aux besoins fondamentaux (p. ex., nourriture, produits de soins personnels) | 2 | 13 % |
| Aide juridique | 2 | 13 % |
| Aide au logement | 1 | 7 % |
| Soutien du revenu | 1 | 7 % |
| Renforcement de la famille (pour les parents et les enfants) | 1 | 7 % |
| Travail d'équipe avec des pairs | 1 | 7 % |
| Nombre de projets dont les données étaient disponibles | 15 | 100 % |
| Partenaires des projets | Nombre de projets | Pourcentage |
|---|---|---|
| Secteurs représentés | ||
| Organisations sans but lucratif/organisations de défense/groupes de citoyens | 12 | 80 % |
| Établissement d'enseignement/d'apprentissage/de recherche/bibliothèque | 12 | 80 % |
| Gouvernement (fédéral/territorial, provincial, municipal) | 11 | 73 % |
| Service correctionnel/justice/application de la loi/police | 11 | 73 % |
| Services communautaires, sociaux ou bénévoles, coalition ou réseau | 10 | 67 % |
| Organisation, bande ou gouvernement autochtone | 6 | 40 % |
| Association de gens d'affaires/organisation à but lucratif | 6 | 40 % |
| Services de loisirs | 6 | 40 % |
| Hôpital/autorité sanitaire | 4 | 27 % |
| Services d'hébergement | 4 | 27 % |
| Travail et immigration/développement communautaire | 4 | 27 % |
| Formation professionnelle/emploi/acquisition de compétences | 4 | 27 % |
| Religion/confession | 3 | 20 % |
| Arts et culture | 1 | 7 % |
| Nombre de projets dont les données étaient disponibles | 15 | 100 % |
| Fonctions/contributions des partenaires | ||
| Fournir du personnel pour réaliser certaines des activités du programme | 12 | 80 % |
| Fournir des contributions en nature (p. ex., locaux pour les activités du programme/billets ou transport pour des sorties récréatives) | 12 | 80 % |
| Aiguillage vers le programme | 10 | 67 % |
| Membre du comité consultatif/fournir des services de conseil ou de consultation | 9 | 60 % |
| Contribuer financièrement au programme | 7 | 47 % |
| Accepter les personnes aiguillées vers le programme (c.-à-d. l'organisation donne la priorité ou garantit un accès aux participants du projet/fournit régulièrement des mises à jour/collabore à la planification des activités) | 4 | 27 % |
| Échange de renseignements/aide à la recherche et/ou à l'acquisition des connaissances | 3 | 20 % |
| Contribuer à l'organisation du projet/à la coordination entre les fournisseurs de services/à la communication avec les fournisseurs de services | 2 | 13 % |
| Fournir de la formation aux employés du programme | 1 | 7 % |
| Nombre de projets dont les données étaient disponibles | 15 | 100 % |
| Nombre de projets | Pourcentage | |
|---|---|---|
| Plan de communication des connaissances* | ||
| Forums/ateliers/réunions dans la collectivité | 6 | 86 % |
| Rapports | 4 | 57 % |
| Communiqués | 3 | 43 % |
| Site Web | 2 | 29 % |
| Journaux/revues | 2 | 29 % |
| Radio/Télévision | 1 | 14 % |
| Dîners/ateliers pour professionnels | 1 | 14 % |
| Nombre de projets dont les données étaient disponibles | 7 | 100 % |
Source : sommaire de projet ministériel de chaque projet.
| Participation | Nombre de projets | Pourcentage | |
|---|---|---|---|
| Nombre de participants au-dessus du seul minimal | |||
| Moins de 10 % | 1 | 33 % | |
| De 90 % à 100 % | 2 | 67 % | |
| Nombre de projets dont les données étaient disponibles | 3 | 100 % | |
| Nombre de projets dont les données n'étaient pas disponibles | 121 | ||
1 Y compris le projet qui ne compte pas encore de jeunes participants.
Annexe C – Liste des tableaus pour chaque projet
Des tableaux pour chaque projet seront présentés dans un document Excel distinct. Voici la liste des tableaux et des matrices qui seront inclus dans la feuille de calcul Excel :
Liste des tableaux pour chaque projet
Tableau 1 Budget total du projet, financement du CNPC et des autres partenaires, montant total versé à ce jour
Tableau 2 Dates de début (présentation de la proposition, approbation du financement, acceptation des jeunes participants, réalisation de l'enquête initiale/du prétest)
Tableau 3 Niveau de capacité actuel (le nombre de jeunes participants comparativement au nombre de jeunes ciblés)
Tableau 4 Nombre et domaine des facteurs de risque ciblés par le projet
Tableau 5 Méthode d'évaluation du risque utilisée (pour sélectionner les jeunes participants)
Tableau 6 Données démographiques des jeunes participants (répondants à l'enquête initiale/au prétest)
Tableau 7 Facteurs de risque des jeunes participants (répondants à l'enquête initiale/au prétest)
Tableau 8 Adaptation au contexte local
Tableau 9 Éléments d'information consultés pour concevoir les activités du projet
Tableau 10 Partenaires du projet (partenaires de l'équipe, partenaires travaillant en étroite collaboration et nombre total de partenaires)
Tableau 11 Participation moyenne des jeunes participants, définition du seuil minimal/niveau de participation prévu et pourcentage de jeunes participants au-dessus du seuil minimal
Tableau 12 Constatations qualitatives sur les résultats immédiats constatés chez les jeunes participants
Tableau 13 Plan de communication des connaissances et répercussions à l'échelle de la collectivité
Tableau 14 Coût du projet et coût par jeune participant
Liste des matrices pour chaque projet
Matrice 1 Services fournis dans le cadre de chaque projet
Matrice 2 Facteurs de risque ciblés par chaque projet
Matrice 3 Partenaires de chaque projet, secteurs représentés et fonctions/contributions
Annexe D – Modèle d'examen des dossiers
Évaluation du Fonds de lutte contre les activités des gangs de jeunes (FLAGJ) du Centre national de prévention du crime (CNPC)
Modèle d'examen des dossiers
Documents clés
- Rapports annuels d'évaluation des projets (RA)
- Sommaire de projet ministériel (SPM)
- SGISC
- Proposition de projet (PP) (possible)
- Plan d'évaluation (PE) (possible)
Section 1. Renseignements généraux
1. (SGISC) Numéro de dossier du CNPC : _______
2. (SGISC) Nom du projet : _____________
3. (SGISC) Nom du client du CNPC : ___________
4. (SGISC) Province : ____________________
5. (SGISC) Ville : ________________________
6. (SGISC) Date de la présentation de la proposition : _______________________ (JJ/MM/AA)
7. (RA) Date de début de la sélection des jeunes participants : ______________ (JJ/MM/AA)
8. (RA) Date de début des activités d'évaluation : ___________________________ (JJ/MM/AA)
9. (RA) Date de début du prétest réalisé auprès des jeunes participants : ___________ (JJ/MM/AA)
10. (RA) Date de début du test de mi-étape réalisé auprès des jeunes participants : ________ (JJ/MM/AA)
11. (RA) Durée de la prestation de services jusqu'à présent : ___________________ (mois)
12. (RA) Période évaluée : ______________________________________________ (mois)
Section 2. Intrants/ressources
13. (SPM/SGISC) Budget total du projet : ___________________________________ ($ CAN)
14. (SPM/SGISC) Financement total approuvé provenant du FLAGJ ____________________ ($ CAN)
15. (SGISC) Financement total actuel et prévu du CNPC : __________________ ($ CAN)
16. (SGISC) Autres partenaires de financement et contributions attendues ($ CAN) :
17. (SGISC/RA) Contributions provenant d'autres partenaires, y compris les contributions en nature ($ CAN)
| Partenaire | Contributions prévues | Contributions fournies | Pourcentage du financement versé – non prévu |
|---|---|---|---|
| Total |
18. (RA) Nombre d'équivalents temps plein (ETP) : _______ OU nombre d'employés : _________
19. (RA) Nombre de bénévoles : ____________________________________________________
Section 3. Activités et extrants
20. (RA)Programmes/services offerts* (COCHER TOUS CEUX QUI S'APPLIQUENT)
Remarque : * à l'exception des activités de lancement du projet et des activités de gestion continues
1. Mentorat
2. Formation en dynamique de la vie/perfectionnement personnel (y compris formation sur le leadership, l'établissement d'objectifs, etc.)
3. Counseling/thérapie/gestion du stress, de la colère et de l'agressivité (pour les participants)
4. Formation en compétences parentales
5. Soutien aux familles et counseling (pour les familles des participants)
6. Activités pédagogiques (p. ex., obtention de crédits, tutorat, club de devoirs, classes dans des écoles alternatives, etc.)
7. Formation pour acquérir des compétences sociales et de communication
8. Traitement contre la toxicomanie
9. Activités sportives
10. Activités artistiques
11. Autres activités de loisirs/camp d'été
12. Service communautaire ou bénévolat
13. Activités culturelles/apprentissage traditionnel (p. ex., contes, cérémonies, festins)
14. Formation pour acquérir des compétences liées à l'employabilité/soutien à l'emploi/occasions d'emploi
15. Gestion des cas
16. Aiguillage des participants vers des fournisseurs de services et/ou offre d'une aide provisoire ou en nature
17. Établissement d'une relation avec un adulte
18. Aiguillage des parents vers du counseling/des séances de formation pour acquérir des compétences
19. Communication avec les fournisseurs de services quand les besoins des jeunes et des familles ne sont pas respectés
20. Fourniture d'un endroit sécuritaire et axé sur les jeunes pour réaliser des activités sociales à leur intention
21. Aide au logement
22. Soutien pour répondre aux besoins essentiels (p. ex., nourriture, produits de soins personnels)
23. ateliers/forums d'éducation/de sensibilisation dans la collectivité
24. Sensibilisation/recrutement en général
25. Atelier de sensibilisation et d'éducation au sujet des jeunes et des gangs
26. Soutien du revenu
27. Aide juridique
28. Renforcement de la famille (pour les parents et les enfants)
29. Travail d'équipe avec des pairs
95. Autre, préciser
99. Ne peut être déterminé/non mentionné
21. (RA/SPM/PE) Quels étaient les facteurs de risque ou de protection ciblés par le projet? (Cocher tous ceux qui s'appliquent)
| 1 | Personne/comportement du jeune |
|---|---|
| 1.1 | Délinquance antérieure ou actuelle |
| 1.2 | Possession illégale d'armes à feu |
| 1.3 | Trafic de drogues |
| 1.4 | Recherche des avantages que procure la dynamique de groupe, comme le statut, l'identité, l'estime de soi, les pairs et la protection |
| 1.5 | Attitudes antisociales |
| 1.6 | Agressivité/colère/tendance à l'excitation/comportements violents ou problématiques |
| 1.7 | Consommation d'alcool et de drogues |
| 1.8 | Activité sexuelle précoce |
| 1.9 | Victimisation avec violence |
| 1.11 | Mauvaises compétences en résolution de problèmes/compétences décisionnelles/compétences de refus/compétences en résolution de conflits/compétences en communication sociale |
| 1.12 | A déjà été victime d'intimidation ou de discrimination en raison de la race ou d'autres caractéristiques socio-économiques |
| 1.13 | Manque de compétences liées à l'employabilité |
| 1.14 | Faible estime de soi/confiance en soi, faible sentiment d'accomplissement |
| 1.15 | État mental/psychologique instable/dépression |
| 1.16 | Manque de compréhension et de connaissances à l'égard des effets négatifs liés au fait de se joindre à un gang, manque de connaissances des ressources offertes pour aider les jeunes à quitter les gangs |
| 1.17 | Manque d'identité culturelle |
| 2 | Pairs |
| 2.1 | Loyauté élevée envers des pairs délinquants ou antisociaux |
| 2.2 | Socialisation dans la rue |
| 2.3 | Membres de gang dans la classe |
| 2.4 | Amis qui consomment de la drogue ou qui sont membres de gangs |
| 2.5 | Interaction avec des pairs délinquants ou antisociaux |
| 2.6 | Exposition au stress avant l'adolescence |
| 2.7 | Intimidation et comportement intimidant de la part des pairs |
| 2.8 | Absence de mentors ou de modèles parmi les pairs |
| 3 | Famille |
| 3.1 | Désorganisation familiale, y compris les familles séparées |
| 3.2 | Parents toxicomanes ou alcooliques |
| 3.3 | Violence familiale |
| 3.4 | Membres de la famille dans un gang |
| 3.5 | Absence de modèles parmi les adultes et les parents/manque de surveillance exercée par les parents/parents n'ayant pas suffisamment de compétences parentales |
| 3.6 | Pauvreté extrême |
| 3.7 | Parents délinquants/membres de la famille délinquants |
| 3.8 | Attitudes des parents favorisant la violence |
| 3.9 | Frères ou sœurs qui manifestent des comportements antisociaux |
| 3.11 | Manque ou absence de liens émotionnels avec les membres de la famille |
| 3.12 | Parents qui connaissent peu ou mal les problèmes liés aux gangs de jeunes (p. ex., motivation des jeunes à se joindre à des gangs et facteurs contributifs) |
| 4 | École |
| 4.1 | Mauvais rendement à l'école |
| 4.2 | Faibles aspirations scolaires/attitudes négatives au sujet de l'école |
| 4.3 | Étiquetage négatif par les enseignants |
| 4.4 | Taux élevés de comportements antisociaux |
| 4.5 | Peu d'enseignants comme modèles |
| 4.6 | Frustrations liées aux études |
| 4.7 | Peu d'attachement/d'engagement à l'égard de l'école |
| 4.8 | Difficultés/troubles d'apprentissage |
| 4.9 | Suspension/expulsion/mesures disciplinaires à l'école |
| 4.11 | Problèmes de gang et de drogues à l'école |
| 5 | Collectivité |
| 5.1 | Désorganisation sociale, y compris des taux élevés de pauvreté et de mobilité résidentielle |
| 5.2 | Taux de criminalité élevé dans le quartier; les jeunes du quartier ont des problèmes |
| 5.3 | Présence de gangs dans le quartier |
| 5.4 | Accès réel ou perçu à des drogues dans le quartier |
| 5.5 | Disponibilité d'armes à feu |
| 5.6 | Normes culturelles qui appuient les comportements liés aux gangs |
| 5.7 | Sentiment d'insécurité dans le quartier |
| 5.8 | Peu d'installations récréatives/d'occasions pour les jeunes |
| 5.9 | Peu d'attachement à l'égard de la collectivité, faible sentiment d'appartenance |
| 5.11 | Manque de connaissances au sein de la collectivité et de participation communautaire concernant le problème des gangs de jeunes et les stratégies de prévention et d'intervention |
| 5.12 | (Jeunes autochtones) manque de liens culturels et spirituels avec les Aînés et les mentors autochtones |
95. Autre, préciser
97. Aucun des éléments susmentionnés
99. Ne peut être déterminé/non mentionné
22. (RA) Les responsables du projet ont-ils adopté un modèle/outil d'évaluation du risque rigoureux pour déterminer quels jeunes étaient le plus à risque au moment de la sélection des participants?
1. Oui, préciser le modèle/l'outil utilisé
2. Non, préciser la méthode utilisée
99. Ne peut être déterminé/non mentionné
23. (SPM,RA) Le projet a-t-il été adapté au contexte local à l'aide des stratégies suivantes? (COCHER TOUTES CELLES QUI S'APPLIQUENT)
1. Consultation des groupes des Premières nations, des groupes ethniques locaux et des organisations d'immigrants pour offrir les programmes d'une manière adaptée sur le plan culturel et en fonction du milieu des jeunes participants
2. Adaptation des aspects d'un modèle existant pour offrir le programme à un groupe particulier dans la localité (p. ex., offrir le programme à des jeunes d'un groupe d'âge différent, choisir des seuils différents dans le modèle d'évaluation du risque)
3. Autres adaptations à un modèle existant, comme ajouter ou modifier les types d'activités ou modifier l'intensité ou la durée des activités
4. Création d'un modèle personnalisé qui intègre des activités précises pour répondre aux besoins de la population cible (p. ex., counseling traumatologique pour les jeunes réfugiés, volets culturels pour les jeunes Autochtones)
5. Modification d'un modèle existant en modifiant les questions/indicateurs d'évaluation du risque ou en ajoutant des questions pour l'adapter à la localité (p. ex., ajouter des questions sur la participation à des gangs aux questions sur la délinquance)
6. Adaptation d'un modèle existant en intégrant les opinions et les jugements d'autres sources (comme les soignants, les professionnels); le cas échéant, préciser ces sources _____________
95. Autre, préciser _________
97. Aucun des éléments susmentionnés
99. Ne peut être déterminé/non mentionné
24. (SPM, PP) Quels éléments d'information ont été consultés pour concevoir les activités du programme et le mode de prestation?
1. Statistiques actuelles sur la criminalité/la victimisation liées au problème abordé
2. Constatations des évaluations des besoins de la collectivité (p. ex., statistiques sur les facteurs de risque, entrevues auprès des intervenants, données sur la prestation de services et les lacunes)
3. Incident(s) particulier(s) dans la collectivité qui a (ont) soulevé des préoccupations
4. Ouvrages sur la prévention et l'intervention liées aux gangs; préciser, le cas échéant
5. Ouvrages sur la prévention du crime en général; préciser, le cas échéant
95. Autres, préciser ____
97. Aucun des éléments susmentionnés
99. Ne peut pas être déterminé/non mentionné
25. (RA) Le coordonnateur en chef du projet a-t-il établi des liens avec d'autres organisations pour gérer le projet? Dans l'affirmative, préciser : _________________________________
26. (RA) Nombre de partenaires (travaillant en étroite collaboration) mentionnés, à l'exception des organisations travaillant conjointement à la coordination du projet : ____________________________________
27. (RA) Nombre total de partenaires (indépendamment de leur niveau de participation) : ____________________________
28. (RA) Partenaires (COCHER TOUS CEUX QUI S'APPLIQUENT)
1. Police/organisme d'application de la loi
2. Écoles locales/conseils scolaires
3. Organisations sans but lucratif/organisations de défense/groupes de citoyens
4. Médias locaux
5. Organismes provinciaux
6. Administration municipale
7. Entreprise locale
8. Associations de gens d'affaires/club de services/ligues sportives
9. Groupe religieux
10. Établissement d'enseignement/de recherche
11. Organisation, bande ou gouvernement autochtone
12. Gouvernement fédéral
13. Hôpital/autorité sanitaire
95. Autre, préciser
97. Aucun des éléments susmentionnés
99. Ne peut pas être déterminé/non mentionné
29. (RA/SPM) Secteurs représentés par les partenaires travaillant en étroite collaboration (COCHER TOUS CEUX QUI S'APPLIQUENT)
1. Organismes ou organisations autochtones (autres que des conseils de bande ou des conseils tribaux)
2. Autochtones – conseil tribal ou conseil de bande
3. Arts et culture
4. Associations de gens d'affaires (p. ex., Chambre de commerce, associations de mise en valeur des entreprises, etc.)
5. Services communautaires, sociaux ou bénévoles (p. ex., services pour les jeunes ou la famille)
6. Coalition ou réseau communautaire
7. Services correctionnels (p. ex., services de probation, centres de détention pour les jeunes, agents de libération conditionnelle, prisons)
8. Enseignement
9. Formation professionnelle/emploi/acquisition de compétences
10. Organisation à but lucratif
11. Administration locale/municipale
12. Gouvernement provincial ou territorial
13. Gouvernement autochtone (autre que des conseils tribaux ou des conseils de bande)
14. Gouvernement fédéral
15. Santé
16. Services de logement
17. Justice (p. ex., tribunaux, services des poursuites)
18. Police/application de la loi
19. Associations professionnelles (p. ex., association d'enseignants)
20. Religion/confession
21. Club de services (p. ex., Rotary et Lions)
22. Organisations sans but lucratif/organisations de défense/groupes de citoyens
23. Services de loisirs
24. Établissement universitaire/de recherche
25. Bibliothèque
26. Travail et immigration
27. Développement communautaire
95. Autre, préciser
99. Ne peut être déterminé/non mentionné
30. (RA/SPM) Fonctions de la contribution des partenaires travaillant en étroite collaboration
1. Aiguillage vers le programme
2. Fournir du personnel pour réaliser certaines des activités du programme
3. Accepter les personnes aiguillées vers le programme (c.‑à-d. l'organisation donne la priorité ou garantit un accès aux participants du projet/fournit régulièrement des mises à jour/collabore à la planification des activités)
4. Contribuer financièrement au programme
5. Fournir des contributions en nature (p. ex., locaux pour les activités du programme/billets ou transport pour des sorties récréatives)
6. Membre du comité consultatif/fournir des services de conseil ou de consultation
7. Fournir de la formation aux employés du programme
8. Contribuer à l'organisation du projet/à la coordination entre les fournisseurs de services/à la communication avec les fournisseurs de services
9. Échange de renseignements/aide à la recherche et/ou à l'acquisition des connaissances
95. Autre, préciser
99. Ne peut être déterminé/non mentionné
31. (RA/SPM) Certains partenaires ont-ils participé au projet dans une moins grande mesure que celle qui était prévue? Dans l'affirmative, lesquels?
Section 4. Résultats immédiats
32. (RA) Quel était le nombre de jeunes participants ciblés par année? Combien de jeunes ont été aiguillés vers le projet? Combien d'entre eux ont été acceptés? Combien de jeunes participants ont abandonné?
| Année financière, si plus d'un an | Nombre de renvois | Nombre de deman -deurs |
Nombre de jeunes admis | Nombre de participants | Nombre d'aban -dons |
Nombre de jeunes qui ont réussi le programme | Nombre de participants ciblés par année | Nombre de jeunes sur une liste d'attente | Durée moyenne de l'attente (jours) | ||||
|---|---|---|---|---|---|---|---|---|---|---|---|---|---|
| Jeunes dans des gangs | Jeu-nes à risque | Total | |||||||||||
| Actif | Inactif | Dossier clos | |||||||||||
33. S'il y avait différents niveaux d'intervention, combien de jeunes ont participé à des programmes intensifs (niveau d'intervention élevé) _________________________ et combien ont participé à des programmes de contact (niveau d'intervention faible) _____________________?
34. (RA) Durée de la participation des jeunes participants
| Durée moyenne de la participation des jeunes au programme jusqu'à présent (jours) | Définition de la participation minimale, le cas échéant | Nombre de participants qui ont dépassé le seuil de participation minimale, le cas échéant | Autre indicateur de la participation | Moyenne du seuil de l'autre indicateur de participation | 99. Non mention-né |
|---|---|---|---|---|---|
35. (RA) Combien de programmes ou d'ateliers éducatifs ont été organisés pour les groupes suivants?
| Parents | Jeunes en général | Membres de la collectivité | Groupes multiples | Autres | 99. Non mentionné |
|---|---|---|---|---|---|
36. (RA) Combien de personnes ont participé à chaque atelier?
| Liste des ateliers | Nombre de participants | Nombre total de participants | 99. Non mentionné | |||
|---|---|---|---|---|---|---|
| Parents/tuteurs | Jeunes en général | Membres de la collectivité | Autres | |||
37. (RA) Quel plan expérimental est utilisé ou propose-t-on d'utiliser dans le cadre de l'évaluation? _______________
38. (RA) Est-ce que l'évaluation comprend un groupe témoin? Dans l'affirmative, lequel?
1. Oui, préciser le groupe témoin et ajouter des notes, au besoin.
2. Non.
39. (RA) Est-ce que le rapport/l'évaluation contient une analyse permettant de déterminer si la méthode d'évaluation du risque utilisée a aidé à sélectionner les jeunes les plus à risque?
1. Oui. Dans l'affirmative, préciser la conclusion tirée par l'évaluateur : _______________________
2. Non
40. (RA) Est-ce que le rapport contient une analyse des changements au fil du temps?
1. Oui [CONTINUER]
2. Non [PASSER À LA SECTION 5]
38. (RA) Est-ce que le rapport contient des résultats du test de mi-étape ou du post-test réalisé auprès des jeunes participants? [COCHER SEULEMENT UNE RÉPONSE]
1. Oui, un test de mi-étape (habituellement six mois après le prétest)
2. Oui, un post-test (habituellement 12 mois après le prétest)
3. Oui, un test de suivi (habituellement de six à 12 mois après le post-test)
4. Non
39. (RA) Si le rapport contient seulement une analyse qualitative, décrire brièvement les constatations relatives aux changements. _______________________ [PASSER À LA SECTION 5]
40. (RA) Parmi les jeunes participants membres de gangs, a-t-on remarqué un changement d'attitude dans les domaines suivants? (Oui/non)
| Attitude moins positive à l'égard des gangs | Intérêt accru pour des activités prosociales | Moins d'intérêt à l'idée d'être dans l'entourage de gangs | Autres | 99. Non mentionné |
|---|---|---|---|---|
41. (RA) Parmi les jeunes participants à risque, a-t-on remarqué des changements au niveau de la connaissance et des sentiments liés aux éléments suivants? (Oui/non)
| Meilleure connaissance du soutien offert | Sentiment d'être plus soutenu par les adultes de la collectivité | Moins d'intérêt à l'idée d'être dans l'entourage de gangs | Autres | 99. Non mentionné |
|---|---|---|---|---|
42. (RA) Décrire les changements sur le plan des facteurs de risque, si possible. ___________
43. (RA) Dans la collectivité, y a-t-il eu des changements attribuables aux programmes mis en œuvre? (Oui/non)
| Le programme, s'il est possible de le désigner | Nouveaux services créés | Occasions d'emploi fournies | Nouvelles politiques pour aider les jeunes à bénéficier des services dans la collectivité | Organisations de la collectivité qui s'unissent pour fournir des services | Autres | 99. Non mention-né |
|---|---|---|---|---|---|---|
44. (RA) Y a-t-il eu des changements positifs chez les jeunes participants à risque sur les plans des facteurs de risque et de protection suivants? (Oui/non)
| Sentiment d'identité | Compétences et résolution de problèmes | Réduction de l'abus d'alcool ou d'autres drogues | Emploi | Relations familiales plus positives | Autres | 99. Non mention-né |
|---|---|---|---|---|---|---|
45. (RA) Y a-t-il eu des changements positifs chez les jeunes membres de gangs sur les plans des facteurs de risque et de protection suivants? (Oui/non)
| Diminution des attitudes antisociales | Lien accru à l'emploi et à l'école | Réduction de l'abus d'alcool ou d'autres drogues | Meilleures compétences sociales et cognitives | Participation à des activités prosociales | Relations plus positives avec la famille et les pairs | Autres | 99. Non mention-né |
|---|---|---|---|---|---|---|---|
46. (RA) Y a-t-il eu des changements positifs dans la collectivité par rapport aux facteurs de risque et de protection connus? (Oui/non)
| Meilleure connaissance de l'incidence des crimes liés aux gangs | Intolérance accrue envers les activités liées aux gangs | Accessibilité réduite aux drogues et aux armes | Augmenta-tion des mesures de contrôle social informel | Meilleure acceptation des groupes minoritaires | Diminution des activités visibles de gangs | Autres | 99. Non mention-né |
|---|---|---|---|---|---|---|---|
47. (RA) Y a-t-il eu des éléments probants d'effets de diffusion dans la collectivité en raison de la mise en œuvre des programmes? Dans l'affirmative, quels sont ces effets?
Section 5. Données financières
48. (RA/SGISC/DB) Quel est le coût total de la prestation des programmes/des services jusqu'à présent et quel est le coût total du projet, y compris les coûts de lancement? Quel est le coût de la prestation des programmes/des services par participant et quel est le coût total par participant?
| Coût total des programmes(en dollars) | Coût d'administration (en dollars) | Coûts accessoires (en dollars) | Coût total y compris les coûts accessoires (en dollars) | Nombre de jeunes participants | Coût par participant (à l'exception des coûts accessoires) | Coût total par participant (y compris les coûts accessoires) | 99 Non men-tion-né |
|---|---|---|---|---|---|---|---|
49. (RA) Si des ateliers ou des programmes éducatifs ont été offerts à des groupes autres que les jeunes, quels étaient les coûts par participant en moyenne?
| Liste des ateliers | Coût total (en dollars) | Nombre de participants | Coût par participant | 99. Non mentionné |
|---|---|---|---|---|
Section 6. Difficultés et leçons apprises
50. (RA) Est-ce que le rapport annuel d'évaluation du projet fait état de difficultés ou de problèmes liés à la mise en œuvre qu'il faut régler? Dans l'affirmative, quels sont-ils?
51. (RA) Y a-t-il eu des problèmes au moment d'examiner le rapport annuel du projet? (Par exemple, renseignements incomplets/lacune en matière de renseignements, mode de présentation de l'analyse peu clair, etc.). Dans l'affirmative, veuillez les décrire.
52. (RA) Les évaluateurs ont-ils cerné des domaines où les projets auraient pu être exécutés de manière plus efficiente?
Section 7. Profil des jeunes participants
53. (RA) Données démographiques des jeunes participants au moment de l'enquête initiale (pourcentage quand ces données ont été fournies, autrement, oui/non/non mentionné).
Base : ______________________ n = ________________
| Données démographiques | Nombre | % de jeunes participants | Oui/non | 999. Non mention-né |
|---|---|---|---|---|
| Autochtone | ||||
| Immigrant ou réfugié | ||||
| Membre d'une minorité visible, à l'exception des groupes autochtones | ||||
| Âgé de 6 à 11 ans | ||||
| Âgé de 12 à 17 ans | ||||
| Âgé de 18 à 24 ans | ||||
| Autre catégorie d'âge | ||||
| Âge moyen | ||||
| Homme | ||||
| Femme | ||||
| Participation actuelle ou antérieure à des gangs | ||||
| Antécédents criminels/casier judiciaire/activités criminelles alléguées | ||||
| Problèmes de toxicomanie | ||||
| En chômage | ||||
| Problèmes d'attachement envers l'école1 | ||||
| Troubles d'apprentissage | ||||
| Pas inscrit à l'école | ||||
| Relations négatives avec des pairs2 | ||||
| Membre de la famille qui ont fait partie de gangs ou qui ont des antécédents criminels | ||||
| Membre d'une famille à faible revenu/stress financier au sein de la famille | ||||
| Famille désorganisée ou famille caractérisée par la violence, la toxicomanie ou la négligence | ||||
| Logement instable (couche d'un endroit à un autre, vit dans la rue/dans un refuge/dans une maison de groupe, etc.) | ||||
| Vit dans un quartier où il y a de la ségrégation raciale ou ethnique/où il y a des gangs/où la drogue et les armes à feu sont facilement accessibles |
Remarque : 1 Par exemple, une mauvaise assiduité à l'école, des suspensions et des expulsions, des échecs ou une attitude négative à l'égard de l'école.
2 Exemples : amis dans des gangs, amis qui ont des antécédents criminels ou qui ont déjà participé à des activités délinquantes.
Annexe E – Guides d'entrevue
Documents clés:
- Guide d'entrevue auprès des représentants provinciaux
- Guide d'entrevue auprès du personnel du CNPC
- Guide d'entrevue auprès des personnes-ressources des projets financés par le FLAGJ
- Guide d'entrevue auprès des chercheurs et des praticiens du domaine de la prévention du crime
- Guide d'entrevue auprès des représentants de la direction du CNPC
1. Guide d'entrevue auprès des représentants provinciaux
Guide d'entrevue auprès des représentants provinciaux
Introduction
Bonjour, je m'appelle _______, et je fais partie du NRG Research Group. Le CNPC nous a demandé de réaliser l'évaluation formative du Fonds de lutte contre les activités des gangs de jeunes. Avez-vous le temps de répondre à certaines des questions que nous examinerons dans le cadre du rapport d'évaluation?
Je m'adresse à vous dans le cadre de la présente évaluation en raison du rôle que vous jouez dans le domaine de la prévention du crime à l'échelle provinciale et de votre participation aux activités du Centre national de prévention du crime. En consultant le personnel du CNPC, nous avons déterminé que vous étiez une personne qui était en mesure de discuter de l'état des connaissances actuelles dans le domaine de la prévention ciblant les gangs et les crimes liés aux gangs au Canada.
Avez-vous du temps actuellement pour répondre à quelques questions au sujet du programme? [Prendre un autre rendez-vous, au besoin.]
N'oubliez pas que tous les commentaires que vous fournirez seront confidentiels et seulement utilisés aux fins de la présente évaluation. S'il y a des questions auxquelles vous n'êtes pas en mesure de répondre compte tenu de votre rôle ou de votre expérience, vous n'avez qu'à me le dire et nous passerons à la question suivante. J'aimerais enregistrer l'entrevue afin de ne pas avoir à prendre de notes pendant notre conversation. Est-ce que cela vous convient?
Contexte
- Pourriez-vous me parler de votre expérience et de votre rôle actuel dans le domaine de la prévention du crime?
- Plus précisément, quel a été votre rôle par rapport au FLAGJ?
Avez-vous participé aux discussions qui ont permis de choisir les lieux précis où allaient être offerts les programmes?
Quand avez-vous commencé à participer aux activités du FLAGJ?
Actuellement, participez-vous beaucoup aux projets financés?
Avez-vous participé à l'examen de nouvelles demandes de financement de projets de prévention et d'intervention liées aux gangs?
Conception et exécution du programme
Si vous avez participé au processus de sélection des projets :
Le processus pour choisir les projets financés par le FLAGJ est différent des processus que le CNPC a utilisés dans le passé. Dans le cadre du FLAGJ, les lieux potentiels ont été choisis en consultation avec les provinces, plutôt que par un processus d'appel de propositions auprès des collectivités. Il y a ensuite eu une phase d'élaboration de projets dans le cadre de laquelle les agents de programmes et les analystes de l'évaluation ont travaillé en étroite collaboration avec les organisations pour élaborer les projets.
- Selon vous, quelles sont les forces et les faiblesses de cette approche? Qu'a-t-on appris?
- Selon vous, est-ce que le FLAGJ a été conçu de façon à atteindre ses objectifs?
- Le FLAGJ est-il géré de façon à réaliser ses objectifs?
Le programme représente-t-il une approche efficace?
Y a-t-il des caractéristiques de l'approche ou du programme qui sont inefficaces ou peu susceptibles de fonctionner?
Pertinence
- J'aimerais maintenant vous poser des questions au sujet de la pertinence actuelle du FLAGJ. Selon vous, est-ce que le FLAGJ joue un rôle unique et répond à un besoin unique? Dans quelle mesure?
Les buts du programme sont-ils toujours pertinents?
Le programme sert-il l'intérêt public?
S'harmonise‑t-il bien avec les autres initiatives visant à s'attaquer au problème des gangs?
- Le gouvernement fédéral fournit actuellement du financement à près de 20 projets par l'intermédiaire du FLAGJ. Qu'arriverait-il à ces programmes si le gouvernement fédéral n'assumait plus son rôle actuel?
Les programmes pourraient-ils continuer d'exister?
Quelles seraient les conséquences pour les jeunes qui participent actuellement aux programmes?
Y a-t-il d'autres ressources dans la région?
Y a-t-il d'autres ressources dans la province?
- Connaissez-vous d'autres initiatives de prévention ciblant les gangs qui ont été lancées depuis la création du FLAGJ?
Quelles sont-elles?
À qui s'adressent-elles?
Quel genre d'activités sont offertes dans le cadre de ces initiatives?
Quelle région géographique ciblent-elles?
Complètent-elles le FLAGJ ou reproduisent-elles ce que le Fonds tente d'accomplir?
Pouvez-vous me fournir une source de renseignements à leur sujet?
- Que pensez-vous du rôle du gouvernement fédéral dans le domaine de la prévention ciblant les gangs de jeunes?
Joue-t-il un rôle de chef de file?
Devrait-il jouer un rôle plus important ou moins important? Un rôle différent?
- Que pensez-vous de l'intégration des initiatives provinciales et fédérales? Dans quelle mesure est-ce que votre province a des objectifs semblables à ceux du CNPC dans le domaine de la prévention et de l'intervention ciblant les gangs de jeunes?
- Dans quelle mesure est-ce que le partenariat avec le CNPC permet à votre administration de réaliser ses objectifs concernant l'élimination des problèmes liés aux gangs de jeunes dans les collectivités?
Efficacité par rapport aux coûts/solutions de remplacement
- Selon vous, y a-t-il des façons plus efficaces de réaliser les objectifs du FLAGJ?
Voilà les questions que je voulais vous poser aujourd'hui concernant l'évaluation du FLAGJ. Avez-vous des commentaires supplémentaires qui pourraient m'être utiles concernant l'évaluation?
Merci beaucoup pour le temps que vous m'avez accordé.
2. Guide d'entrevue auprès du personnel du CNPC
Guide d'entrevue auprès du personnel du CNPC
Introduction
Bonjour, je m'appelle _______, et je fais partie du NRG Research Group. Le CNPC nous a demandé de réaliser l'évaluation formative du Fonds de lutte contre les activités des gangs de jeunes. En tant qu'employé du CNPC qui a beaucoup participé aux activités du FLAGJ, vos points de vue et votre expérience seront très utiles pour nous aider à déterminer si le programme est offert tel que prévu. Avez-vous du temps actuellement pour répondre à certaines questions au sujet du programme?
N'oubliez pas que tous les commentaires que vous fournirez seront confidentiels et seulement utilisés aux fins de la présente évaluation. S'il y a des questions auxquelles vous n'êtes pas en mesure de répondre compte tenu de votre rôle ou de votre expérience, vous n'avez qu'à me le dire et nous passerons à la question suivante. J'aimerais enregistrer l'entrevue afin de ne pas avoir à prendre de notes pendant notre conversation. Est-ce que cela vous convient?
Contexte
J'aimerais commencer en vous posant quelques questions au sujet de votre rôle dans le cadre du programme du FLAGJ. Pouvez-vous me dire depuis combien de temps vous participez au programme et quel a été votre rôle durant cette période?
Conception et exécution du programme
Mon premier groupe de questions porte sur la conception et l'exécution du programme.
- Permettez-moi de commencer en vous posant des questions au sujet du financement du programme. Les projets ont-ils été financés au niveau demandé?
Dans la négative, les responsables des projets ont-ils obtenu un financement plus important ou moins important que ce qu'ils avaient demandé?
Le montant était-il suffisant pour servir les jeunes qui participaient au programme?
- Y a-t-il eu des responsables de projets dont la demande de financement a été rejetée ou à qui on a conseillé de ne pas présenter une demande officielle?
De quels projets s'agissait-il?
Pourquoi est-ce que ces projets ont été rejetés ou ces demandes n'ont pas été prises en considération?
Le processus pour choisir les projets financés par le FLAGJ est différent des processus que le CNPC a utilisés dans le passé. Dans le cadre du FLAGJ, les lieux potentiels ont été choisis en consultation avec les provinces, plutôt que par un processus d'appel de propositions auprès des collectivités. Il y a ensuite eu une phase d'élaboration de projets dans le cadre de laquelle les agents de programmes et les analystes de l'évaluation ont travaillé en étroite collaboration avec les organisations pour élaborer les projets.
- Que pensez-vous de cette approche?
A-t-elle des avantages?
A-t-elle des faiblesses?
Qu'a-t-on appris de ce processus?
- Selon vous, est‑ce que les rôles et les responsabilités du personnel du CNPC dans le cadre de l'administration du FLAGJ sont définis clairement et de manière appropriée?
Que faudrait-il clarifier ou modifier?
- Les procédures et les processus utilisés dans le cadre de l'administration du FLAGJ sont-ils efficaces et efficients?
Y a-t-il des changements qu'on pourrait apporter afin d'en améliorer l'efficacité ou l'efficience?
- Qu'en est-il de la fourniture des outils, des ressources ou de la formation appropriés pour aider les responsables des projets financés dans les collectivités à réaliser leurs objectifs? Pouvez-vous nous fournir des exemples de ce que vous ou d'autres employés du CNPC avez fait dans ce domaine?
Est-ce quelque chose qui est bien fait dans le cadre du programme?
Y a-t-il des améliorations qui pourraient être apportées? Quel type?
Quels outils ou ressources sont particulièrement utiles?
Pertinence
- Connaissez-vous d'autres initiatives de prévention ciblant les gangs qui ont été lancées depuis la création du FLAGJ?
Quelles sont-elles?
À qui s'adressent-elles?
Quel genre d'activités sont offertes dans le cadre de ces initiatives?
Quelle région géographique ciblent-elles?
Complètent-elles le FLAGJ ou reproduisent-elles ce que le Fonds tente d'accomplir?
- Pouvez-vous me fournir une source de renseignements à leur sujet?
Réussite
Le FLAGJ compte deux volets de résultats – l'un des volets porte sur le développement et la diffusion de connaissances. Le FLAGJ doit permettre d'enrichir les connaissances liées au domaine de la prévention ciblant les gangs au Canada.
- Êtes-vous au courant de contributions du FLAGJ visant à enrichir les connaissances sur la façon de s'attaquer au phénomène des gangs de jeunes? (Par exemple, publications, conférences, entrevues dans les médias, etc., produites ou réalisées par les responsables du projet ou par des personnes associées au projet comme les évaluateurs, le personnel, les participants.)
Le programme est-il en cours depuis suffisamment de temps pour produire ces types de résultats?
Croyez-vous qu'il produira ces types de résultats?
Le deuxième volet de résultats est lié aux changements chez les participants ou dans les collectivités qui sont attribuables aux projets financés.
- Dans le cadre des projets dans lesquels vous travaillez, avez-vous constaté des résultats à court terme, soit chez les participants ou dans les collectivités?
- Les responsables des projets avec qui vous travaillez ont-ils eu à faire face à des difficultés durant la mise en œuvre des projets?
Quelles sont ces difficultés?
Les responsables des projets réussissent-ils à surmonter ces difficultés?
Le CNPC pourrait-il faire quelque chose pour aider les responsables des projets à surmonter ces difficultés?
Efficacité par rapport aux coûts
- Selon vous, y a-t-il des manières plus efficaces de réaliser les objectifs du FLAGJ?
- Selon vous, y a-t-il des façons de gérer plus efficacement le FLAGJ?
Répercussions inattendues
- Le FLAGJ a-t-il entraîné des répercussions inattendues jusqu'à présent,qu'elles soient positives ou négatives?
Voilà les questions que je voulais vous poser aujourd'hui concernant l'évaluation du FLAGJ. Avez-vous des commentaires supplémentaires qui pourraient m'être utiles concernant l'évaluation?
Merci beaucoup pour le temps que vous m'avez accordé.
3. Guide d'entrevue auprès des personnes-ressources des projets financés par le FLAGJ
Guide d'entrevue auprès des personnes-ressources des projets financés par le FLAGJ
Introduction
Bonjour, je m'appelle _______, et je fais partie du NRG Research Group. Le CNPC nous a demandé de réaliser l'évaluation formative du Fonds de lutte contre les activités des gangs de jeunes. En tant que personne qui gère/coordonne un programme financé par le FLAGJ, vos points de vue et votre expérience seront très utiles pour nous aider à déterminer si le programme est offert tel que prévu. Avez-vous du temps actuellement pour répondre à certaines questions au sujet du programme?
N'oubliez pas que tous les commentaires que vous fournirez seront confidentiels et seulement utilisés aux fins de la présente évaluation. S'il y a des questions auxquelles vous n'êtes pas en mesure de répondre compte tenu de votre rôle ou de votre expérience, vous n'avez qu'à me le dire et nous passerons à la question suivante. J'aimerais enregistrer l'entrevue afin de ne pas avoir à prendre de notes pendant notre conversation. Est-ce que cela vous convient?
Contexte
J'aimerais commencer en vous posant quelques questions au sujet de votre rôle dans la gestion du NOM DU PROGRAMME. Depuis combien de temps gérez-vous/dirigez-vous le programme? Quel a été votre rôle durant cette période?
Conception et exécution du programme
Mon premier groupe de questions porte sur la conception et l'exécution du programme.
- Permettez-moi de commencer en vous posant des questions au sujet du financement et des ressources du programme. Votre projet a-t-il été financé au niveau demandé?
Dans la négative, avez-vous obtenu plus ou moins d'argent que la somme exigée?
Est-ce que le montant est suffisant pour servir les jeunes qui participent au programme?
Si le montant est inadéquat, quel genre de problèmes ou de difficultés cela a-t-il créé?
- Quel financement ou quelles ressources supplémentaires sont nécessaires pour améliorer le programme?
Que feriez-vous avec ces ressources supplémentaires?
- Selon vous, les procédures et les processus utilisés par le CNPC pour administrer le FLAGJ sont-ils efficaces?
Que faut-il améliorer?
Qu'est-ce qui fonctionne bien?
- Qu'en est-il des outils, des ressources et de la formation fournis par le FLAGJ pour aider les responsables des projets financés à réaliser leurs objectifs? Est-ce quelque chose que les responsables du Fonds vous fournissent?
Quels sont les outils et les ressources qui vous ont été offerts?
Les avez-vous utilisés?
Quels sont les outils et les ressources qui se sont avérés particulièrement utiles?
Y a-t-il des améliorations qu'on pourrait y apporter? Quel type?
- Permettez-moi maintenant de vous poser des questions sur votre programme et sur la mesure dans laquelle il est lié aux caractéristiques des types de programmes que le FLAGJ est censé financer. Donc, en quoi est-ce que votre programme :
Cible les jeunes qui sont le plus à risque de se joindre à des gangs ou ceux qui désirent en sortir?
Agit sur plusieurs facteurs de risque et de protection connus liés à la personne, à la famille, aux pairs, à l'école et à la collectivité?
Est adapté au contexte local?
Adopte une approche fondée sur les données probantes relativement à ce qu'il faut faire et à la manière de le faire?
Comprend des partenariats avec des secteurs dont la participation est nécessaire pour influer sur tous les facteurs de risque et de protection?
Pertinence
- Le gouvernement fédéral fournit actuellement du financement à près de 20 projets par l'intermédiaire du FLAGJ. Qu'arriverait-il à votre programme si le gouvernement fédéral n'assumait plus son rôle actuel?
Le programme pourrait-il continuer d'exister?
Quelles seraient les conséquences pour les jeunes qui participent actuellement au programme?
Y a-t-il d'autres ressources dans la région?
- Dans quelle mesure est-ce que les activités criminelles liées aux gangs ont changé dans votre collectivité depuis la création du FLAGJ en 2006?
- Êtes-vous au courant d'autres initiatives de prévention ciblant les gangs qui ont été lancées depuis la création du FLAGJ?
Quelles sont-elles?
À qui s'adressent-elles?
Quel genre d'activités sont offertes dans le cadre de ces initiatives?
Quelle région géographique ciblent-elles?
Complètent-elles le FLAGJ ou reproduisent-elles ce que le Fonds tente d'accomplir?
- Où pourrais-je trouver plus de renseignements au sujet de ces initiatives?
- Que pensez-vous du rôle du gouvernement fédéral dans le domaine de la prévention ciblant les gangs de jeunes?
Joue-t-il un rôle de chef de file?
Devrait-il jouer un rôle plus important ou moins important? Un rôle différent?
Réussite
Le FLAGJ compte deux volets de résultats – l'un des volets porte sur le développement et la diffusion de connaissances. Le FLAGJ doit permettre d'enrichir les connaissances liées au domaine de la prévention ciblant les gangs au Canada.
- Êtes-vous au courant de contributions du FLAGJ visant à enrichir les connaissances sur la façon de s'attaquer au phénomène des gangs de jeunes? (Par exemple, publications, conférences, entrevues dans les médias, etc., produites ou réalisées par les responsables de votre projet ou par des personnes associées au projet comme les évaluateurs, le personnel, les participants.)
- Le programme est-il en cours depuis suffisamment de temps pour produire ces types de résultats?
Croyez-vous qu'il produira ces types de résultats?
Le deuxième volet est lié aux changements chez les participants ou dans les collectivités qui sont attribuables aux projets financés.
- Qu'en est-il des répercussions à l'échelle locale ou à l'échelle de la collectivité? Avez-vous constaté des changements dans votre collectivité qui sont attribuables à votre programme?
Répercussions inattendues
- Le FLAGJ a-t-il entraîné des répercussions inattendues jusqu'à présent, qu'elles soient positives ou négatives?
Voilà les questions que je voulais vous poser aujourd'hui concernant l'évaluation du FLAGJ. Avez-vous des commentaires supplémentaires qui pourraient m'être utiles concernant l'évaluation?
Merci beaucoup pour le temps que vous m'avez accordé.
4. Guide d'entrevue auprès des chercheurs et des praticiens du domaine de la prévention du crime
Guide d'entrevue auprès des chercheurs et des praticiens du domaine de la prévention du crime
Introduction
Bonjour, je m'appelle _______, et je fais partie du NRG Research Group. Le CNPC nous a demandé de réaliser l'évaluation formative du Fonds de lutte contre les activités des gangs de jeunes.
Je communique avec vous dans le cadre de la présente évaluation en raison de votre expertise dans le domaine de la prévention du crime. En consultant le personnel du CNPC, nous avons déterminé que vous étiez une personne qui était en mesure de discuter de l'état des connaissances actuelles dans le domaine de la prévention ciblant les gangs et les crimes liés aux gangs au Canada.
Avez-vous du temps actuellement pour répondre à quelques questions que nous examinerons dans le rapport d'évaluation? [Prendre un autre rendez-vous, au besoin.]
N'oubliez pas que tous les commentaires que vous fournirez seront confidentiels et seulement utilisés aux fins de la présente évaluation. . S'il y a des questions auxquelles vous n'êtes pas en mesure de répondre compte tenu de votre rôle ou de votre expérience, vous n'avez qu'à me le dire et nous passerons à la question suivante. J'aimerais enregistrer l'entrevue afin de ne pas avoir à prendre de notes pendant notre conversation. Est-ce que cela vous convient?
Contexte
- Pourriez-vous me parler de votre expérience et de votre rôle actuel dans le domaine de la prévention du crime?
Dans le domaine des gangs de jeunes en particulier?
Connaissance du programme
- Connaissez‑vous le Fonds de lutte contre les activités des gangs de jeunes du CNPC?
- Si vous connaissez le FLAGJ, que pensez-vous de ce programme?
Description du programme : Le FLAGJ est un programme du gouvernement fédéral géré par le CNPC qui fournit du financement à des projets communautaires visant à prévenir ou à réduire l'adhésion aux gangs de jeunes et, ainsi, à contribuer à réduire les crimes liés aux gangs. Annoncé en 2006, il permet de financer près de 20 projets au Canada. Les projets doivent respecter des exigences précises, y compris la nécessité de réaliser des interventions auprès des jeunes qui font partie de gangs ou qui sont le plus à risque de se joindre à des gangs, d'agir sur des facteurs de risque et de protection connus dans plusieurs domaines et de reposer sur des données probantes.
- Selon vous, est-ce que le FLAGJ possède les caractéristiques d'un programme bien conçu de prévention/d'intervention lié aux gangs?
- Quelles sont les caractéristiques que ce type de programme devrait comprendre afin d'être efficace?
Besoin d'offrir des programmes de prévention ciblant les gangs de jeunes
- Croyez-vous qu'un tel programme est nécessaire? En d'autres mots, les crimes liés aux gangs constituent-ils un problème grave au Canada?
- En quoi est-ce que les crimes liés aux gangs ont changé au Canada depuis la création du FLAGJ en 2006?
- Des stratégies de prévention ou des interventions sociales sont-elles nécessaires pour régler ce problème?
Efficacité de l'approche du FLAGJ et comparaison avec d'autres programmes
- Quelles sont les caractéristiques du programme qui en font une approche efficace?
Y a-t-il des caractéristiques de l'approche ou du programme qui sont inefficaces ou peu susceptibles de fonctionner?
Avez-vous des suggestions concernant ce qui pourrait être fait différemment pour améliorer les probabilités que le programme soit efficace?
- S'harmonise-t-il bien avec d'autres initiatives visant à s'attaquer au problème des gangs?
Comment s'harmonise-t-il avec les autres initiatives?
Y a-t-il des dédoublements? Où?
- Connaissez-vous d'autres initiatives de prévention ciblant les gangs qui ont été lancées depuis la création du FLAGJ? Dans l'affirmative, pouvez-vous me les nommer et indiquer une source de renseignements à leur sujet?
- Ce type de programme se compare‑t‑il aux stratégies de prévention ciblant les gangs qui existent dans d'autres pays?
Où se situe le FLAGJ?
Est-il novateur, fait-il figure de chef de file dans ce qu'il tente de réaliser?
Est-il plutôt semblable aux autres approches utilisées ailleurs?
- Le FLAGJ pourrait-il tirer avantage de ce qui est fait dans d'autres pays? De quelle façon?
- Y a-t-il d'autres stratégies de prévention ciblant les gangs qui se sont révélées efficaces? Qu'est-ce que le FLAGJ pourrait apprendre de ces programmes/stratégies?
Rôle du gouvernement fédéral
- Que pensez-vous du rôle du gouvernement fédéral dans le domaine de la prévention ciblant les gangs de jeunes?
Joue-t-il un rôle de chef de file?
Devrait-il jouer un rôle plus important ou moins important? Un rôle différent?
Voilà les questions que je voulais vous poser aujourd'hui concernant l'évaluation du FLAGJ. Avez-vous des commentaires supplémentaires qui pourraient m'être utiles concernant l'évaluation?
Merci beaucoup pour le temps que vous m'avez accordé.
5. Guide d'entrevue auprès des représentants de la direction du CNPC
Guide d'entrevue auprès des représentants de la direction du CNPC
Introduction
Bonjour, je m'appelle _______, et je fais partie du NRG Research Group. Le CNPC nous a demandé de réaliser l'évaluation formative du Fonds de lutte contre les activités des gangs de jeunes. En tant qu'un des directeurs ou gestionnaires du CNPC, vos points de vue et votre expérience seront très utiles pour nous aider à déterminer si le programme est offert comme prévu. Avez-vous du temps actuellement pour répondre à certaines questions au sujet du programme?
N'oubliez pas que tous les commentaires que vous fournirez seront confidentiels et seulement utilisés aux fins de la présente évaluation. . S'il y a des questions auxquelles vous n'êtes pas en mesure de répondre compte tenu de votre rôle ou de votre expérience, vous n'avez qu'à me le dire et nous passerons à la question suivante. J'aimerais enregistrer l'entrevue afin de ne pas avoir à prendre de notes pendant notre conversation. Est-ce que cela vous convient?
Contexte
J'aimerais commencer en vous posant quelques questions au sujet de votre rôle dans le cadre du FLAGJ. Depuis combien de temps travaillez-vous dans le cadre de ce programme? Quel a été votre rôle durant cette période?
Conception et exécution du programme
Mon premier groupe de questions porte sur la conception et l'exécution du programme. Permettez-moi de commencer en vous posant des questions au sujet du processus permettant de choisir les projets qui seront financés par le FLAGJ.
Le processus pour choisir les projets financés par le FLAGJ est différent des processus que le CNPC a utilisés dans le passé. Dans le cadre du FLAGJ, les lieux potentiels ont été choisis en consultation avec les provinces. Ensuite, les agents de programmes et les analystes de l'évaluation ont travaillé en étroite collaboration avec les organisations pour élaborer les projets.
- Que pensez-vous de cette approche?
- A-t-elle des avantages? Des faiblesses?
- Qu'a-t-on appris de ce processus?
J'aimerais aussi vous poser des questions au sujet des ressources du programme. Et, lorsque je parle de ressources, je ne veux pas seulement parler de l'argent alloué aux projets, mais aussi de la façon dont les ressources sont affectées entre le financement des projets et le financement de SP, y compris la structure organisationnelle et la dotation du CNPC et les soutiens ministériels dans les domaines des ressources humaines, des finances et de la passation de marchés.
- Le FLAGJ a-t-il suffisamment de ressources pour réaliser ses objectifs?
Y a-t-il des problèmes liés à la quantité de ressources, à leur répartition ou les deux? Quels sont ces problèmes?
Est-ce que des ressources devraient être réaffectées?
De quelle façon affecteriez-vous des ressources supplémentaires au programme?
Combien de ressources de plus sont nécessaires?
Passons maintenant aux rôles, aux responsabilités et à l'administration.
- Les rôles et les responsabilités du CNPC dans le cadre de la gestion du FLAGJ sont-ils définis de façon claire et appropriée?
Selon vous, qu'est-ce qui, le cas échéant, devrait être modifié?
Qu'est-ce qui fonctionne bien?
- Quelles procédures devraient être suivies pour garantir une gestion efficace du programme de financement?
- Selon vous, suit-on les procédures appropriées? Dans la négative, qu'est-ce qui devrait être modifié?
- Êtes-vous au courant de problèmes liés à la gestion du programme qu'il faudrait régler?
Quels sont ces problèmes?
Comment devrait-on les régler?
- Qu'en est-il de la fourniture des outils, des ressources ou de la formation appropriés pour aider les responsables des projets financés dans les collectivités à réaliser leurs objectifs? Est-ce quelque chose qui est bien fait dans le cadre du programme?
Y a-t-il des améliorations qui pourraient être apportées? Quel type?
Quels sont les outils ou les ressources qui sont particulièrement utiles?
Pertinence
J'aimerais maintenant vous poser des questions au sujet de la pertinence actuelle du FLAGJ.
- Selon vous, est-ce que le FLAGJ joue un rôle unique et répond à un besoin unique? Dans quelle mesure?
Les buts du programme sont-ils toujours pertinents?
Le programme sert-il l'intérêt public?
S'harmonise-t-il bien avec les autres initiatives visant à s'attaquer au problème des gangs?
Selon vous, quel est le rôle du gouvernement fédéral comparativement à celui des gouvernements provinciaux dans le domaine de la prévention ciblant les gangs?
- Connaissez-vous d'autres initiatives de prévention ciblant les gangs qui ont été lancées depuis la création du FLAGJ?
Quelles sont-elles?
À qui s'adressent-elles?
Quel genre d'activités sont offertes dans le cadre de ces initiatives?
Quelle région géographique ciblent-elles?
Complètent-elles le FLAGJ ou reproduisent-elles ce que le Fonds tente d'accomplir?
Pouvez-vous me fournir une source de renseignements à leur sujet?
Réussite
Le FLAGJ compte deux volets de résultats – l'un des volets porte sur le développement et la diffusion de connaissances. Le FLAGJ doit permettre d'enrichir les connaissances liées au domaine de la prévention ciblant les gangs au Canada.
- Êtes-vous au courant de contributions du FLAGJ, directes ou indirectes, visant à enrichir les connaissances sur la façon de s'attaquer au phénomène des gangs de jeunes? (Par exemple, publications, exposés présentés par le personnel du CNPC, par des responsables de projets, par des personnes associées aux projets, etc., lors de conférences).
Le programme est-il en cours depuis suffisamment de temps pour produire ces types de résultats?
Croyez-vous qu'il produira ces types de résultats?
Efficacité par rapport aux coûts
- Selon vous, y a-t-il des façons plus efficaces de réaliser les objectifs du FLAGJ?
- Selon vous, y a-t-il des façons de gérer le FLAGJ plus efficacement?
Répercussions imprévues
- Le FLAGJ a-t-il entraîné des répercussions imprévues jusqu'à présent, qu'elles soient positives ou négatives?
Voilà les questions que je voulais vous poser aujourd'hui concernant l'évaluation du FLAGJ. Avez-vous des commentaires supplémentaires qui pourraient m'être utiles concernant l'évaluation?
Merci beaucoup pour le temps que vous m'avez accordé.
Annexe F – Analyse des ouvrages récents sur les gangs au Canada
| Année | Titre | Auteur | Source | Description | Traite directement des gangs de jeunes?6 | Traite de la situation au Canada?7 |
|---|---|---|---|---|---|---|
| 2003 | Résultats de l'Enquête policière canadienne sur les gangs de jeunes de 2002 | Astwood Strategy Corporation | Site Web — SP | Cette recherche importante est la première à quantifier le problème des gangs de jeunes au Canada et à fournir des renseignements au sujet de son ampleur et de sa gravité. Fondée sur un sondage national réalisé auprès des services de police. | Oui | Oui |
| 2003 | Extrait sur les gangs de jeunes | Institut canadien de formation | Site Web — IFC | Contient un examen des estimations au sujet des gangs de jeunes au Canada jusqu'en 2001, y compris des évaluations de la police et des médias ainsi que des renseignements plus couramment fournis sur les motifs pour lesquels les jeunes se joignent à des gangs, les facteurs de risque, etc. | Oui | Oui |
| 2003 | Un profil des délinquantes membres de gangs incarcérées dans des établissements correctionnels fédéraux au Canada. | Service correctionnel du Canada | Site Web — Service correctionnel du Canada | En examinant un groupe de femmes détenues, les auteurs comparent quantitativement les détenues membres de gangs et celles qui ne le sont pas. Les résultats révèlent que les femmes membres de gangs sont très différentes des autres et sont des délinquantes plus violentes et dont le niveau de risque est plus élevé. | Non | Oui |
| 2003 | Alter-natives to Non-Violence, Aboriginal Youth Gangs Exploration: A Community Development Process | Federation of Saskatchewan Indian Nations | Site Web — IFC | Résultats d'un projet de recherche qualitatif important qui explore la situation des gangs de jeunes en Saskatchewan, au moyen de consultations auprès de centaines de membres dans différentes collectivités. Le but est de comprendre les difficultés et les expériences des jeunes Autochtones. Le document formule des recommandations sur la façon de continuer à travailler avec les collectivités autochtones afin de prévenir l'apparition de gangs de jeunes. | Oui | Oui |
| 2003 | Impacts directs et indirects du crime organisé sur les jeunes à titre de victimes ou de contrevenants | GRC | Site Web — GRC | Examine les liens entre les groupes du crime organisé et les jeunes en mettant l'accent sur le contexte canadien. Le document comprend une courte section sur le lien direct entre le crime organisé et les gangs de jeunes au Canada. | Non | Oui |
| 2004 | Les gangs de rue : examen des théories et des interventions, et leçons à tirer pour le SCC | Service correctionnel du Canada | Site Web — Service correctionnel du Canada | Une analyse documentaire, en grande partie d'envergure internationale, examinant les recherches universitaires sur les gangs. Le document comprend divers sujets, y compris la définition des gangs, la prolifération des gangs aux États-Unis, le rôle des femmes dans les gangs, les théories sur le développement, etc. Une certaine attention est portée à des ouvrages canadiens plus anciens, y compris les expériences des institutions canadiennes. | Non | Oui |
| 2004 | The development of a gang exit strategy: The youth ambassador's leadership and employment project | Evans, D. G., et J. Sawdon | Revue — Corrections Today | Résume un programme d'intervention qui a été mis en œuvre à Rexdale, en Ontario, et qui vise à permettre à des jeunes de quitter des gangs. Document de nature descriptive qui n'inclut pas d'évaluation. | Oui | Oui |
| 2005 | Bibliographie annotée : Évaluations de programmes d'intervention auprès de gangs | Service correctionnel du Canada | Site Web — Service correctionnel du Canada | Une bibliographie des ouvrages universitaires publiés depuis 1936 qui portent sur les programmes de prévention et d'intervention ciblant les gangs. | Oui | Non |
| 2005 | Youth Gangs, Delinquency and Drug Use: A Test of the Selection, Facilitation, and Enhancement Hypotheses | Gatti, U., Tremblay, R. E., Vitaro, F., et P. McDuff | Revue — Journal of Child Psychology and Psychiatry | À l'aide de données longitudinales d'un ensemble de garçons de Montréal, les auteurs mettent à l'essai trois hypothèses concernant le lien étroit entre le fait d'être membre d'un gang de jeunes et la délinquance. Ils déclarent que la délinquance et la participation à un gang sont liées, même après avoir contrôlé d'autres facteurs, et que prévenir la participation à des gangs de jeunes réduira les comportements antisociaux des adolescents. | Oui | Oui |
| 2005 | The linkages between street gangs and organized crime: The Canadian experience | Kelly, K., et C. Tullio | Journal of Gang Research[*] | Les auteurs examinent les gangs de rue au Canada et font valoir qu'il faudrait les considérer et les traiter comme des groupes criminels organisés. | Non | Oui |
| 2005 | Street Gangs: A Review of the Empirical Literature on Community and Corrections-Based Prevention, Intervention and Suppression Strategies | Lafontaine, T., Ferguson, M., et J. S. Wormith | Site Web —Saskatchewan Corrections, Public Safety, and Policing | Une analyse documentaire sur les programmes de prévention ciblant les gangs, les programmes visant à aider les membres de gangs à en sortir et les stratégies de répression. Le document traite des renseignements habituels au sujet des facteurs de risque, de programmes de prévention, etc., et comprend des recommandations sur ce qu'il faut faire dans le contexte canadien. | Non | Oui |
| 2006 | Rapport annuel sur le crime organisé au Canada 2006 | Service canadien du renseignement de sécurité | Site Web — SCRC | Un rapport pour informer le grand public au sujet de la menace et des caractéristiques des groupes criminels organisés au Canada et des marchés dans lesquels ils opèrent. Il y a un chapitre consacré aux gangs de rue, mais pas aux gangs de jeunes. | Non | Oui |
| 2006 | Les jeunes, les armes et la violence à Toronto et à Montréal. Rapport préparé pour Sécurité publique Canada | Erickson, P. G., et J. E. Butters | SP | Le document complet n'était pas accessible au grand public. Selon le résumé8, le document présente les résultats d'une étude quantitative sur des étudiants âgés de 14 à 17 ans et met l'accent sur les facteurs qui permettent de prédire les infractions perpétrées avec des armes à feu. | Oui | Oui |
| 2006 | Weapons and violence among male delinquents: An international comparative study | Erickson, P. G., Butters, J. E., Korf, D. J., Harrison, L. D., et M. Cousineau | Revue —International Annals of Criminology[*] | À l'aide d'échantillons d'hommes de Montréal, de Toronto, de Philadelphie et d'Amsterdam, les auteurs utilisent des données quantitatives pour trouver un certain nombre de facteurs de prédiction statistiquement significatifs de la perpétration d'infractions avec des armes à feu. | Non | Oui |
| 2006 | Dossier spécial 2006 : les bandes de jeunes et les armes à feu | GRC | Site Web — GRC | Résume la situation des gangs de jeunes en Amérique en mettant l'accent sur l'utilisation des armes à feu. Fournit un survol de bon nombre de sujets, y compris les raisons pour lesquelles les personnes entrent dans des gangs, les mythes et les réalités au sujet des gangs et les interventions de lutte contre les gangs, entre autres. | Oui | Oui |
| 2006 | Differences Between South Asian and Traditional Minority Gangs | Singh, H., et D. Plecas |
Document non publié[*] | Fondé sur une recherche auprès de membres de gangs de la région de Vancouver, les auteurs ont défini les gangs asiatiques en les comparant à des gangs d'autres groupes ethniques. Les membres de gangs asiatiques semblent avoir des antécédents différents et des motivations différentes pour se joindre à des gangs. | Oui | Oui |
| 2006 | Immigration, Social Disadvantage and Urban Youth Gangs: Results of a Toronto-Area Survey | Wortley, S., et J. Tanner | Revue — Canadian Journal of Urban Research | Analyse les résultats d'un sondage mené auprès de jeunes à Toronto et leur participation dans des gangs de jeunes, en mettant un accent précis sur l'incidence du statut d'immigrant. Selon les auteurs, la plupart des membres de gangs de la région de Toronto sont des Canadiens blancs, et le statut d'immigrant ne permet pas de prédire la participation dans des gangs de jeunes une fois qu'on tient compte des conditions sociales. | Oui | Oui |
| 2007 | Young Thugs: Inside the Dangerous World of Canadian Street Gangs | Chettleburgh, M. | Livre publié | Le livre est divisé en deux sections : dans un premier temps, l'auteur présente les motifs sociaux, économiques et psychologiques pour lesquels les gens entrent dans les gangs. Dans un deuxième temps, il présente concrètement les tactiques de répression de gangs et d'incarcération et propose des méthodes pour endiguer la croissance des gangs de rue et les empêcher de se former à l'avenir. | Oui | Oui |
| 2007 | Juvenile street gang members and ethnic identity in Montreal, Canada (Quebec) | De Laco, G. A. | Mémoire non publié[*] | Une étude qualitative portant sur 50 membres de gangs de jeunes qui sont détenus à Montréal. Le chercheur constate que les gangs sont divisés selon les ethnies, et que la conservation d'une identité culturelle constitue un volet important de la vie dans les gangs. | Oui | Oui |
| 2007 | Community Solution to Gang Violence : processus de collaboration communautaire et cadre d'évaluation | Erickson, K., LaBoucane-Benson, P., et J. Grekul | Site Web — SP | Un document préparé par l'Unité des politiques correctionnelles autochtones du CNPC. Le document fournit un cadre d'intervention communautaire, fournit des détails sur la façon d'assurer la participation et la mobilisation communautaires et présente le cadre d'évaluation nécessaire pour mesurer la réussite de tels programmes. | Non | Oui |
| 2007 | Enquête sur la formation et les processus de recrutement des gangs autochtones dans l'Ouest du Canada | Grekul, J., et P. LaBoucane-Benson |
Site Web — SP | Un document préparé par l'Unité des politiques correctionnelles autochtones du CNPC qui met l'accent sur les gangs autochtones, même si une bonne partie du contenu s'applique aux gangs en général. Les sujets abordés incluent les raisons pour lesquelles les gens se joignent à des gangs, les facteurs de risque, les tactiques d'intervention et de prévention et les gangs au sein du système pénal. | Non | Oui |
| 2007 | Guide sur les audits locaux de sécurité : Synthèse de la pratique internationale | Forum européen sur la sécurité urbaine | Site Web — FESU.ORG | Un important document préparé par le Forum européen sur la sécurité urbaine pour SP. Il explique l'élaboration d'audits locaux de sécurité, qui sont comme des évaluations des besoins qu'il faut réaliser avant de planifier et de mettre en œuvre des politiques et des programmes de prévention de la criminalité. Le manuel inclut un chapitre sur les populations à risque précises, y compris les gangs de jeunes. Pour chacun de ces groupes ou enjeux, il établit un ensemble de questions qu'il faudrait poser et des suggestions de sources d'information. | Non | Non |
| 2008 | Now is the Time to Act: Youth Gang Prevention in Ottawa | Astwood Strategy Corporation | Site Web —Prévention du crime Ottawa | Un projet de recherche qui cible la région d'Ottawa et qui inclut un sondage et des entrevues en ligne auprès de répondants clés et de membres de gangs. Les questions posées aux participants portent sur l'ampleur et la nature du problème des gangs de jeunes à Ottawa. À partir des données recueillies, l'auteur formule des recommandations sur ce qu'il faut faire. Il convient aussi de signaler que ce rapport inclut des estimations du nombre de membres de gangs de jeunes dans les grandes villes canadiennes calculées par l'un des experts les plus connus sur les gangs de jeunes du Canada. Ces estimations pourraient être confirmées grâce à la collecte de données quantitatives. |
Oui | Oui |
| 2008 | Statistiques de la criminalité au Canada, 2007 | Dauvergne, M. | Revue — Juristat | Contient des renseignements sur les tendances de la criminalité au Canada. Même s'il n'y a pas de statistiques précises sur les gangs de jeunes, les données liées à la criminalité des jeunes peuvent servir aux fins d'approximation. | Non | Oui |
| 2008 | Examen des causes de la violence chez les jeunes | Gouv. de l'Ontario | Site Web —Causes de la violence chez les jeunes | Le recueil le plus important sur la violence chez les jeunes Canadiens créé jusqu'à présent. Une recherche massive entreprise et présentée en cinq volumes. Les sujets des volumes sont les suivants : 1. Analyse du contexte, des facteurs de risque de violence, des origines des facteurs de risque et des changements structurels qu'il faut mettre en place pour éliminer les causes de la violence. 2. Sommaire des causes de la violence, y compris le racisme, la pauvreté, la structure communautaire, le système d'éducation, les problèmes familiaux, la santé, la reconnaissance, les occasions économiques et le système de justice pénale. Cela est suivi par des recommandations permettant d'éliminer les causes de la violence. 3. Résultats détaillés de consultations communautaires, de consultations auprès des jeunes et de consultations auprès des jeunes Autochtones. 4. Résultats détaillés du volet recherche, y compris de quelle façon les responsables de l'application de la loi ont une incidence sur la violence chez les jeunes, de quelle façon les approches utilisées dans le domaine de la justice juvénile ont une incidence sur la violence des jeunes, les points de vue des membres de minorités visibles, la façon de cerner les collectivités à risque élevé et les modèles de gouvernance. 5. Une analyse minutieuse des ouvrages sur les modèles de délinquance et d'interventions (classés selon que les modèles sont éprouvés, prometteurs ou inefficaces). |
Oui | Oui |
| 2008 | Aboriginal Gangs and Their (Dis)placement: Contextualizing Recruitment, Membership, and Status | Grekul, J. et P. LaBoucane-Benson |
Revue — Revue canadienne de criminologie et de justice pénale | Un examen d'entrevues qualitatives auprès d'anciens membres de gangs autochtones. Les résultats présentent les nombreux facteurs de risque auxquels les jeunes Autochtones font face, ce qui les pousse à entrer dans des gangs. | Non | Oui |
| 2008 | Exploring the experiences of Asian youth in the criminal justice system in Canada | Kwok, S. | Revue — Journal of Gang Research[*] | Un projet de recherche qualitative qui examine l'expérience de 15 jeunes Asiatiques à Calgary. | Oui | Oui |
| 2008 | Process and Outcome Evaluation of the Saskatoon Gang Strategy: Literature Review | Tanasichuk, C. L., et J. S. Wormith |
Site Web —Saskatchewan Corrections, Public safety, and Policing | Examine les sujets courants liés aux gangs (p. ex., facteurs de risque, programmes de prévention, quitter les gangs, répression et services correctionnels). | Non | Non |
[*] Malheureusement, nous n'avons pas eu accès au texte entier de ces sources. Les renseignements présentés sont fondés sur les résumés.
Notes
1 Le modèle logique du FLAGJ a été révisé par le CNPC en décembre 2006 pour qu'il illustre plus clairement les résultats escomptés.
2 Les rapports annuels de deux projets n'étaient pas disponibles au moment de la préparation du cadre d'évaluation.
3 Cette initiative est mentionnée dans le Plan d'activités 2009-2012 du ministère de la Justice de l'Alberta. Il s'agit d'une stratégie fondée sur la sensibilisation, la prévention, l'intervention et l'application de la loi visant à réduire, dans la province, les activités des gangs et la violence qui en découle.
4 Le comité d'examen du CNPC était composé d'employés de diverses sections du CNPC (p. ex., Évaluation, Recherche et Programmes). Le comité a examiné les propositions de projets, qui avaient été préparées par des agents de programmes et des analystes de l'évaluation, et devait approuver les propositions avant qu'elles ne soient recommandées au ministre aux fins de financement.
5 Cet enjeu ne faisait pas partie des enjeux et des questions d'évaluation du CIRV. NRG l'a ajouté puisque, selon nous, il constitue un élément très important de l'évaluation.
6 « Oui », si l'article traite précisément des gangs de jeunes et ne comprend pas de l'information sur les gangs de jeunes alors que l'accent est mis sur un sujet différent.
7 « Oui », si l'article comprend des données primaires recueillies au Canada auprès de participants canadiens ou inclut des recommandations et des répercussions portant sur le contexte canadien.
8 Le résumé a été téléchargé à l'adresse suivante : http://ontarioguns.blogspot.com/2008/01/youth-weapons-and-violence-in-toronto.html.
- Date de modification :