Processus de gestion du changement (PGC) relatif aux spécifications sur les communications liées à la gestion des urgences au Canada (SCGUC)
Table des matières
- Avant-propos
- Introduction
- Portée et public visé
- Documents cités en référence
- Termes et définitions
- Principes généraux du processus de gestion du changement (PGC)
- Documents de spécification
- Élaboration et gestion des documents de spécification
- Annexe A : Tableau des acronymes et termes utilisés dans le PGC
- Annexe B : Exemple de modalités
- Annexe C : Journal de version des documents des spécifications
- Annexe D : Diagramme de fonctionnement de l'élaboration et de la gestion du document de spécification
- Annexe E : Documents de spécifications candidats pour l'application du PGC
- Annexe F : Documents de spécification élaborés et gérés en conformité avec le PGC
Avis
Le présent document spécifie un processus de gestion du changement relatif aux spécifications sur les communications liées à la gestion des urgences, supervisé par les cadres supérieurs FPT responsables de la gestion des urgences (CSRGU) du Canada. Il est distribué aux membres du Comité responsable des spécifications sur les communications liées à la gestion des urgences au Canada et aux autres personnes intéressées, pour examen et commentaires; il est susceptible d'être modifié sans préavis.
Les destinataires du présent document sont invités à soumettre leurs commentaires, à informer le Groupe de travail FPT sur l'interopérabilité des CSRGU de tout droit de propriété intellectuelle pertinent qui serait porté à leur connaissance, et à fournir les documenta d'appui. Cette information doit être adressée au :
Sécurité publique Canada
Bureau de développement de l'interopérabilité
Interoperability@ps-sp.gc.ca
Avant-propos
Le Groupe de travail fédéral/provincial/territorial sur l'interopérabilité, autorisé par la Stratégie d'Interopérabilité des communications pour le Canada (SICC), détermine les buts et les grandes priorités nationales visant l'amélioration de la gouvernance, de la planification, de la technologie, de la formation et des exercices afin de soutenir l'interopérabilité des communications nationales et bilatérales vocales et de données. Le Groupe de travail FPT sur l'interopérabilité, qui est le propriétaire et le gestionnaire du présent document, relève des cadres supérieurs responsables de la gestion des urgences (CSRGU).
Le Bureau de développement de l'interopérabilité (BDI) de Sécurité publique Canada (SP) supervise la SICC et le Plan d'action connexe approuvé par les ministres FPT responsables de la gestion des urgences et publié en janvier 2011. Le BDI, SP apporte son soutien au Groupe de travail sur l'interopérabilité dans son rôle de propriétaire et de gestionnaire du présent document qui, en plus des spécifications de communication gérées par lui, sont supervisés selon la structure de gouvernance de la CRSGU détaillée dans la SICC.
Creative Commons régit les droits d'auteur du présent document en vertu d'une licence paternité 2.5 – pas de modification. Pour plus d'information sur le code juridique Creative Common Canada, consultez le http://creativecommons.org/licenses/by-nd/2.5/ca/deed.fr.
Les changements proposés doivent être effectués librement, sans considération de propriété intellectuelle, y compris l'attribution.
Introduction
Objet
Ce processus de gestion du changement (PGC) relatif aux spécifications sur les communications liées à la gestion des urgences au Canada (SCGUC) a été élaboré comme base de pratique commune pour établir la gestion des SCGUC au profit de tous les intervenants désireux de proposer des changements, de commenter l'ébauche de spécifications ou de consacrer bénévolement du temps au PGC pour le document relatif aux SCGUC. Les principes du PGC séparent la gestion du processus de la gestion des exigences de contenu des spécifications, en vue de permettre aux experts prenant part aux comités de spécification de se concentrer sur les SCGUC particulières sur lesquelles ils travaillent, et d'améliorer l'efficacité de la gestion des spécifications des SCGUC importantes pour les organismes nationaux de gestion des urgences.
Historique
En octobre 2010, avec le soutien de la subvention d'étude du Centre des sciences pour la sécurité de Recherche et développement pour la Défense Canada, l'équipe responsable de l'étude sur la gestion, la gouvernance et la conformité du Profil canadien du Protocole d'alerte commun (PC-PAC) a présenté ses recommandations préliminaires qui incluaient la mise en place d'un PGC unique pour toutes les SCGUC. Elle l'a fait en reconnaissant que le PC-PAC n'est qu'une spécification parmi d'autres SCGUC qui nécessitaient une structure de gouvernance et de gestion, ainsi qu'une séparation de la gestion de processus par rapport à la gestion des exigences.
En janvier 2011, la Stratégie d'interopérabilité des communications pour le Canada (SICC) et le Plan d'action connexe ont identifié une mesure pour constituer un environnement d'interopérabilité commun pour les communications vocales et de données. Cette mesure nécessite que le PGC prenne forme par la mise en place de normes FPT pour la communication des données interopérables et pour adopter des normes de données ouvertes pour les organismes de gestion des urgences.
En mars 2011, dans les derniers jours de son étude sur le PC-PAC, l'équipe d'étude a présenté un document d'orientation sur le PGC au Bureau de développement de l'interopérabilité (BDI) de Sécurité publique Canada. Ce document a par la suite été développé dans le cadre d'une étude demandée par le BDI de SP et menée avec l'Office des normes générales du Canada, terminée en mars 2012.
Le Plan d'action de la SICC 2012, publié en avril 2012, intégrait une tâche pour « Élaborer un processus de gestion du changement (PGC)... pouvant être utilisé pour gérer les spécifications de communication d'intérêt national, y compris le PC-PAC. »
1 Portée et public visé
1.1 Portée
Le présent document spécifie les exigences du processus de gestion du changement (PGC) pour l'élaboration et la gestion des documents de spécification. Il décrit les participants au PGC, ainsi que la formation et la gestion des comités de spécification sur les communications liées à la gestion des urgences au Canada (SCGUC).
Dans le présent document, les mots clés « DOIT », « REQUIS », « DEVRA », « DEVRAIT », « NE DEVRAIT PAS », « RECOMMANDÉ », « PEUT » et « FACULTATIF » doivent être interprétés comme décrit dans la norme IETF RFC 2119 (voir le point 2.1).
1.2 Public visé
Le présent document est destiné principalement :
- au Groupe de travail FPT sur l'interopérabilité des cadres supérieurs responsables de la gestion des urgences (CSRGU);
- au Bureau de développement de l'interopérabilité (BDI) de Sécurité publique Canada (SP);
- aux membres du comité des spécifications responsables du respect des exigences qui y sont présentées.
2 Documents cités en référence
Il est possible d'obtenir les documents cités en référence auprès des sources indiquées ci‑dessous.
2.1 Groupe de travail d'ingénierie et de l'Internet
Appel de commentaires du Groupe de travail d'ingénierie de l'Internet : 2119 – Mots clés à utiliser dans les RFC pour indiquer les niveaux d'exigence. Ce document peut être obtenu auprès de l'IETF à l'adresse http://www.ietf.org/rfc/rfc2119.txt .
3 Termes et définitions
Aux fins du présent document, les termes et les définitions suivants s'appliqueront. Une liste des acronymes est aussi incluse dans l'Annexe A.
3.1 Processus de gestion du changement (PGC)
Ensemble de politiques et de procédures de gestion du changement, de façon contrôlée, d'un document de spécification.
3.2 Consensus
Accord général, caractérisé par l'absence d'opposition soutenue à des problèmes essentiels d'une part importante des intérêts concernés et par un processus visant à prendre en compte les points de vue de toutes les parties concernées et à concilier les arguments conflictuels.
Remarque 1 : Le consensus ne doit pas nécessairement indiquer une unanimité.
Remarque 2 : L'absence d'opposition soutenue ne vise pas à constituer un « veto » pour une partie.
3.3 Groupe de travail fédéral/provincial/territorial sur l'interopérabilité
Groupe de travail relevant des cadres supérieurs responsables de la gestion des urgences (CSRGU) et chargé d'établir les buts et de déterminer les grandes priorités nationales visant l'amélioration de la gouvernance, de la planification, de la technologie, de la formation et des exercices afin de soutenir l'interopérabilité des communications nationales et bilatérales vocales et de données.
3.4 Bureau de développement de l'interopérabilité (BDI) de Sécurité publique Canada (SP)
Bureau supervisant la Stratégie d'interopérabilité des communications pour le Canada (SICC) et le Plan d'action connexe.
3.5 Révision majeure
Mise à jour ou correction nécessitant des changements d'ingénierie du système.
3.6 Révision mineure
mise à jour ou correction ne nécessitant pas de changement d'ingénierie du système.
Remarque : Par exemple, l'ajout, le retrait ou la correction d'une révision éditoriale non technique.
3.7 Mise en œuvre de référence
Application d'un document de spécification qui sert de source de consultation et d'apprentissage.
3.8 Comités de spécifications
Comités de spécifications des communications de gestion des urgences au Canada (SCGUC) responsable de l'élaboration, de l'approbation et de la gestion des exigences relatives au contenu technique d'un document de spécification conformément au processus de gestion du changement (PGC).
3.9 Document de spécification
Document qui détaille les règles et les valeurs de référence précises qui définissent une spécification sur les communications liées à la gestion des urgences au Canada (SCGUC).
4 Principes généraux du processus de gestion du changement (PGC)
4.1 Participants au processus de gestion du changement
Les participants au processus de gestion du changement (PGC) seront des membres des comités des spécifications et du Bureau de développement de l'interopérabilité de Sécurité publique Canada (BDI, SP) ainsi que des observateurs. Des intervenants des organismes pourront aussi participer au PGC, s'ils sont mentionnés dans le mandat ou pendant la période d'examen public.
4.1.1 Comités des spécifications et participation des observateurs
Les responsabilités du comité des spécifications et des observateurs en tant que participants au PGC sont indiquées aux points 6.1 à 6.11.
4.1.2 Participation du Bureau de développement de l'interopérabilité de Sécurité publique Canada (BDI, SP)
Le BDI de SP, en soutien du Groupe de travail (GT) sur l'interopérabilité FPT sera responsable :
- de la gestion du présent document sur le PGC;
- de s'assurer que les comités des spécifications approuvés par le Groupe de travail FTP sur l'interopérabilité remplissent les exigences du PGC spécifiées dans ce document et les dispositions;
- de s'assurer qu'il y a un président et un secrétaire affectés au service de chaque comité des spécifications. La même personne peut occuper les deux postes;
- de former et entraîner le président et le secrétaire du comité des spécifications à la gestion d'un document de spécification conformément à ce PGC;
- de surveiller les activités du Comité des spécifications et fournir une rétroaction au Groupe de travail sur l'interopérabilité;
- d'établir et d'effectuer la gestion d'un système de gestion des renseignements relatifs aux activités spécifiées dans ce PGC;
- d'établir et d'effectuer la gestion des systèmes de communications utilisés par les comités des spécifications;
- de traduire dans les deux langues officielles tout document des comités de spécifications fourni pour examen public ou au Groupe de travail FTP sur l'interopérabilité;
- d'arbitrer les problèmes entre les comités des spécifications et au sein de ceux-ci.
4.1.3 Participation des intervenants
Les intervenants peuvent soumettre des commentaires et des propositions de changement des documents de spécification pendant les périodes d'examen public
4.2 Comités des spécifications
4.2.1 Formation des comités des spécifications
Une proposition d'établissement d'un comité des spécifications peut être présentée au BDI de SP par une personne, une organisation ou un organisme d'intervenants, pour être prise en compte par le Groupe de travail FTP sur l'interopérabilité, conformément à ses procédures. La proposition peut recommander le mandat du comité des spécifications proposé et les noms des candidats aux postes de président et de vice-président du comité des spécifications. Le Groupe de travail FTP sur l'interopérabilité aura le pouvoir de créer un comité des spécifications en approuvant le mandat du comité (voir l'annexe B pour un exemple de mandat).
4.2.2 Gestion des comités de spécifications
Le Groupe de travail FPT sur l'interopérabilité supervisera la gestion d'un comité des spécifications par son approbation des dispositions.
5 Documents de spécification
5.1 Mise en œuvre de référence
Ce processus de gestion du changement (PGC) servira de mise en œuvre de référence pour les comités des spécifications, responsables des spécifications sur les communications liées à la gestion des urgences au Canada.
5.2 Structure des documents de spécification
Les documents de spécification seront formatés de la même manière que ce document.
Au minimum, un document de spécification inclura les sections ci-dessous :
- Avant-propos
- Introduction (Objet et Historique)
- Portée
- Documents référencés
- Termes et définitions
- Objectifs
- Spécification
- Conformité
5.3 Version en langue officielle
Les documents préliminaires de spécification qui sont fournis pour examen public ou au Groupe de travail FTP pour l'interopérabilité, pour approbation de la publication, seront traduits dans les deux langues officielles par le Bureau de développement de l'interopérabilité de Sécurité publique Canada. Le mandat du comité des spécifications indiquera la langue de travail du comité ou la langue de rédaction originale pour le document de spécification, et indiquera clairement dans les documents de spécification publiés où une traduction a été effectuée d'un document original dans l'autre langue officielle.
5.4 Changements proposés
Les propositions de changement des documents de spécification devront être conformes aux critères définis dans ce document sur le PGC pour examen public et à toutes les instructions de soumission sur le site Internet des SCGUC où les documents de spécification sont publiés pour examen.
5.5 Contrôle de la révision
- Jusqu'au moment où un document de spécification aura rempli toutes les exigences du PGC, le mot « ÉBAUCHE » devra apparaître en majuscules, en filigrane au centre de chaque page du document de spécification.
- Un numéro de version de type 0.x sera utilisé conjointement avec la version préliminaire sur laquelle un travail est effectué, p. ex. Version 1.0 – 0.2.
- Le numéro de contrôle de version d'un document de spécification devra commencer par 1.0.
- Une révision mineure sera indiquée par un changement de version progressif, p. ex. : 1.1, 1.2 et devra être approuvée par le Groupe de travail FPT sur l'interopérabilité.
- Une révision majeure sera indiquée comme un changement de version total, p. ex. : 2.0, 3.0 et devra être approuvée par les CSRGU.
5.6 Réunions
- Les participants aux réunions peuvent y assister en personne, mais la plupart ou toutes les réunions d'un comité des spécifications sont censées utiliser la téléconférence.
- Les convocations à des réunions peuvent être effectuées avec un minimum de 10 jours de préavis consécutifs.
6 Élaboration et gestion des documents de spécification
6.1 Processus de gestion du changement (PGC)
L'élaboration et la gestion des documents de spécification devront répondre aux exigences des étapes d'élaboration du PGC spécifiées aux points 6.2 à 6.11. Le secrétaire du comité de spécification devra remplir le journal de version du document de spécification, annexe C, à chaque étape de l'élaboration de ce document.
Remarque : Consulter les annexes d'information suivantes :
- Annexe D : Diagramme de fonctionnement et de l'élaboration et de la gestion des documents de spécification;
- Annexe E : Documents de spécifications – candidats pour l'application du PGC
- Annexe F : Documents de spécification élaborés et gérés en conformité avec le PGC
6.2 Étape préliminaire – première ébauche
- Le comité des spécifications rédigera une première ébauche. Le document de spécification se verra affecter un numéro de version conformément au point 5.5.
- Les membres du comité des spécifications devront voter pour approuver la première ébauche.
- Le quorum pour les votes est 50 % des membres du comité des spécifications habilités à voter, tel qu'il est indiqué dans le mandat.
- S'il est approuvé par 50 % plus 1 des membres votants, le document passera à l'étape de l'examen public et de consultation FPT.
- S'il n'est pas approuvé, les raisons devront être indiquées, et le document de spécification sera renvoyé au comité des spécifications pour examen.
- Le secrétaire du comité des spécifications devra faire traduire la première ébauche approuvée dans l'autre langue officielle.
6.3 Étape d'examen public et consultation FPT – première ébauche
- Le secrétaire du comité des spécifications devra télécharger la Première ébauche sur la page Internet des spécifications pendant au moins 30 jours consécutifs, tel qu'il est indiqué dans le mandat.
- La notification d'examen public du document de spécification doit être transmise par courriel aux personnes inscrites pour recevoir les mises à jour du document de spécification dans le cadre d'un service Internet SCGUC. Un formulaire de commentaire sera fourni.
- Si un changement proposé dans le document de spécification est propre à une province ou à un territoire (par exemple, le code de localisation), le fonctionnaire responsable de la province ou du territoire sera informé directement de la notification d'examen public.
- Le secrétaire du comité des spécifications recevra et examinera les commentaires et les changements proposés et préparera un résumé du rapport de commentaires pour l'examen et la prise en compte du comité des spécifications.
- Le secrétaire du comité des spécifications peut aborder les commentaires ne nécessitant pas d'être examinés et pris en compte par le comité des spécifications et y réagir. Ces commentaires et la réaction du secrétaire du comité des spécifications seront consignés dans un résumé du rapport de commentaires.
6.4 Étape préliminaire – deuxième ébauche
- Le comité des spécifications devra examiner tous les commentaires et les changements proposés pour la première ébauche et devra voter sur ce qu'il adviendra des commentaires. Le secrétaire du comité des spécifications consignera une des décisions suivantes dans un résumé du rapport de commentaires pour chaque commentaire reçu.
- Approbation
- Approbation en principe
- Désapprobation avec motif
- Différer les changements proposés
- Le comité des spécifications devra examiner les commentaires et les changements proposés différés et déterminer un plan d'action qui sera accompagné d'une échéance.
- Le comité des spécifications devra rédiger une deuxième ébauche. Le document de spécification se verra affecter un numéro de version conformément au point 5.5.
- Les membres du comité des spécifications devront voter pour approuver la deuxième ébauche.
- S'il est approuvé, le document passera à l'étape de l'examen public et de consultation FPT.
- S'il n'est pas approuvé, les motifs devront être indiqués, et le document de spécification sera renvoyé au comité des spécifications pour examen.
- Le secrétaire du comité des spécifications devra faire traduire la deuxième ébauche dans l'autre langue officielle.
6.5 Étape d'examen public et consultation provinciale et territoriale – deuxième ébauche
- Le secrétaire du comité des spécifications devra télécharger la deuxième ébauche sur la page internet de spécifications pendant au moins 15 jours consécutifs, ou plus longtemps selon ce qui est indiqué dans le mandat, en indiquant clairement qu'aucune nouvelle exigence ne sera autorisée.
- La notification de spécification doit être transmise par courriel aux personnes enregistrées pour recevoir les mises à jour du document de spécification dans le cadre d'un service Internet.
- Si un changement de spécification proposé a des répercussions spécifiques sur une province ou un territoire (par ex. le code de localisation), le fonctionnaire responsable de la province ou du territoire sera informé directement de la notification d'examen public.
- Le secrétaire du comité des spécifications recevra et examinera les commentaires et les changements proposés.
- Le secrétaire du comité des spécifications peut aborder les commentaires ne nécessitant pas d'être examinés et pris en compte par le comité des spécifications et y réagir. Ces commentaires et la réaction du secrétaire du comité des spécifications seront consignés dans un résumé du rapport de commentaires.
6.6 Étape préliminaire – ébauche finale
- Le comité des spécifications examinera tous les commentaires et les changements proposés et devra voter sur ce qu'il adviendra des commentaires. Le secrétaire du comité des spécifications consignera les décisions dans un résumé du rapport de commentaires.
- Approbation
- Approbation en principe
- Désapprobation avec une raison
- Différer les changements proposés
- Le comité des spécifications examinera les commentaires et les changements différés proposés afin de déterminer un plan d'action, qui sera accompagné d'une échéance.
- Le comité des spécifications rédigera une ébauche finale.
- Les membres du comité des spécifications devront voter pour approuver l'ébauche finale.
- Si elle est approuvée, le document de spécification passera à l'étape d'examen du processus.
- Si elle n'est pas approuvée, les motifs devront être indiqués, et le document sera renvoyé au comité des spécifications pour examen.
- Le secrétaire du comité des spécifications devra faire traduire l'ébauche finale dans l'autre langue officielle.
6.7 Étape d'examen du processus
- Le secrétaire du comité des spécifications fournira au Groupe de travail FPT sur l'interopérabilité, par le biais du BDI de SP, une preuve que le processus a été suivi (voir Annexe C). Le BDI de SP recommandera au Groupe de travail (GT) sur l'interopérabilité FTP d'accepter ou de rejeter le document de spécification en fonction de sa conformité avec le PGC.
- Après notification par le BDI de SP, le Groupe de travail FPT sur l'interopérabilité a un minimum de 30 jours pour examiner la recommandation, le document de spécification et la preuve de sa conformité avec le PGC (sur demande) et ne peut différer le processus qu'avec un motif, par exemple, Impossibilité de suivre le processus.
- S'ils sont acceptés par le Groupe de travail FPT sur l'interopérabilité, les documents comportant d'importants changements seront confiés aux cadres supérieurs FPT responsables de la gestion des urgences (CSRGU) pour approbation de la publication.
- S'ils sont acceptés par le Groupe de travail FPT sur l'interopérabilité, les documents comportant des changements mineurs seront considérés comme approuvés.
- S'il est rejeté, le Groupe de travail FPT sur l'interopérabilité doit identifier les lacunes du PGC qui doivent être abordées avant la soumission aux CSRGU pour approbation de la publication.
- Le BDI de SP devra informer le secrétaire du comité des spécifications des décisions prises par le Groupe de travail FPT sur l'interopérabilité et les CSRGU, comme il est mentionné au point 6.7.2.
6.8 Étape de publication
- Le secrétaire du comité des spécifications devra publier le document de spécification.
- Le secrétaire du comité des spécifications devra fournir un exemplaire au BDI de SP et au Groupe de travail FPT sur l'interopérabilité.
6.9 Processus en cas d'erratum
- Le comité des spécifications devra rédiger les errata proposés dans un document de spécification.
- Les membres du comité des spécifications devront voter pour approuver les errata proposés.
- S'il est approuvé, le document passera à l'étape d'examen du processus décrite au point 6.9.5.
- S'il n'est pas approuvé, les motifs devront être indiqués, et le document sera renvoyé au comité des spécifications pour examen.
- Le secrétaire du comité des spécifications devra faire traduire les errata dans l'autre langue officielle.
- Le secrétaire du comité des spécifications fournira au Groupe de travail FPT sur l'interopérabilité, par l'intermédiaire du BDI de SP, une preuve que le processus a été suivi (voir Annexe C).
- Après notification par le BDI de SP, le Groupe de travail FPT sur l'interopérabilité dispose d'un minimum de 30 jours pour examiner la recommandation, les errata et la documentation d'information sur sa conformité avec le PGC (sur demande) et ne peut différer le processus qu'avec un motif, par exemple, l'incapacité de respecter celui-ci
- S'il est accepté par le Groupe de travail FPT sur l'interopérabilité, le document passera aux étapes de notification et de publication détaillées aux points 6.9.6 à 6.9.8.
- S'il est rejeté par le Groupe de travail FPT sur l'interopérabilité, celui-ci doit identifier les lacunes du PGC qui doivent être réglées avant la publication.
- Le BDI de SP devra informer le secrétaire du comité des spécifications de la décision prise par le Groupe de travail FPT sur l'interopérabilité, conformément au point 6.9.5.
- Le secrétaire du comité des spécifications devra publier les errata.
- Le secrétaire du comité des spécifications devra fournir un exemplaire au BDI de SP et au Groupe de travail FPT sur l'interopérabilité.
Annexe A : Tableau des acronymes et termes utilisés dans le PGC
| Acronyme | Terme |
|---|---|
| PAC | Protocole d'alerte commun |
| ACAAP | Association canadienne Canadian Association for Public Alerting and Notification |
| PC-PAC | Profile canadien du Protocole d'alerte commun |
| SCGUC | Spécifications sur les communications liées à la gestion des urgences au Canada |
| ONGC | Office des normes du gouvernement canadien |
| SICC | Stratégie d'interopérabilité de la communication du Canada |
| PGC | Processus de gestion du changement |
| FPT | Fédéral, provincial et territorial |
| BDI | Bureau de développement de l'interopérabilité |
| GTII | Groupe de travail d'ingénierie de l'Internet |
| GTI | Groupe de travail sur l'interopérabilité |
| SP | Sécurité publique Canada |
| BDI, SP | Bureau de développement de l'interopérabilité de Sécurité publique Canada |
| PT | Provincial/Territorial |
| CSRGU | Cadres supérieurs responsables de la gestion des urgences |
Annexe B : Exemple de mandat
Comité responsable des spécifications sur les communications liées à la gestion des urgences au Canada
Introduction
Reconnaissant l'importance des communications d'urgence pour la sécurité des Canadiens, le Groupe de travail fédéral, provincial et territorial sur l'interopérabilité des cadres supérieurs responsables de la gestion des urgences (CSRGU) met en place le comité de spécification [SC] dont l'objectif sera d'élaborer [ou de réviser] le document de spécification conformément au processus de gestion du changement (PGC) du document sur les SCGUC (sous la supervision du Groupe de travail FPT sur l'interopérabilité).
Rôles et responsabilités
Président du comité de spécification
- Doit être nommé par le Groupe de travail FPT sur l'interopérabilité.
- Doit posséder un niveau moyen à élevé d'expertise en la matière.
- Doit posséder un niveau moyen à élevé d'expérience de la gestion de comités.
- Dirigera les réunions du comité des spécifications selon les exigences du PGC qui sont indiquées dans le PGC pour le document sur les SCGUC et les exigences supplémentaires mentionnées dans le présent mandat.
- Rendra compte au Groupe de travail FPT sur l'interopérabilité concernant les activités du comité des spécifications selon les exigences et la définition dans le présent mandat.
- Représentera le comité des spécifications auprès du Groupe de travail FPT sur l'interopérabilité.
- Obtiendra un consensus du comité des spécifications.
- Tentera de résoudre les conflits entre les membres du comité des spécifications concernant ses activités.
- S'efforcera de maintenir l'intégrité du document de spécification, du PGC, du Groupe de travail FPT sur l'interopérabilité, du BDI de SP, du comité des spécifications et de ses membres.
- Appuiera la gestion du PGC pour le document sur les SCGUC.
- Là où cela est nécessaire, il prendra les décisions requises concernant les processus visant à combler les lacunes non abordées par ce PGC, et s'assurer qu'elles sont prises en compte dans les comptes rendus et portées à l'attention du BDI de SP pour être à nouveau prises en considération dans le prochain examen du PGC.
Vice-président du Comité de spécification
- Doit être nommé par le Groupe de travail FPT sur l'interopérabilité.
- Doit posséder un niveau moyen à élevé d'expertise en la matière.
- Doit posséder un niveau moyen à élevé d'expérience de la gestion de comités.
- Sera président intérimaire du Comité de spécification à la demande du résident du Comité ou du Groupe de travail FPT sur l'interopérabilité.
- Occupera le poste de secrétaire du Comité des spécifications par intérim à la demande du président du Comité ou du Groupe de travail FPT sur l'interopérabilité
Secrétaire du comité de spécification
- Doit être nommé par le Groupe de travail FPT sur l'interopérabilité.
- Doit posséder de solides compétences administratives.
- Doit posséder de solides compétences en communication.
- Doit être capable de travailler avec les outils de communication et de collaboration utilisés par le Comité des spécifications.
- Devra planifier et organiser les réunions du Comité et en informer rapidement les membres du comité des spécifications et du BDI de SP.
- Préparera les comptes rendus de réunion du Comité des spécifications et les distribuera aux membres pour approbation.
- Gèrera l'annuaire du Comité des spécifications.
- Gèrera la liste des membres du Comité des spécifications conformément au présent mandat.
- Organisera la traduction des documents de travail à la demande du Comité des spécifications.
- Assumera la vice-présidence en l'absence du président et du vice‑président.
- Répondra, au nom du Comité des spécifications aux demandes provenant des organismes.
Membres du comité de spécification
- Doivent être nommés par le Groupe de travail FPT sur l'interopérabilité.
- Doivent appuyer les objectifs du Comité définis dans le présent mandat et indiqués dans l'introduction du document sur le PGC relatif aux SCGUC.
- Doivent informer le secrétaire du Comité des spécifications des changements de coordonnées et de représentation de l'organisation, la représentation faisant allusion à une organisation plutôt qu'à une personne.
- Doivent participer à au moins trois des cinq dernières réunions du comité des spécifications pour conserver leur droit de vote.
- S'efforceront de maintenir l'intégrité du document de spécification, du PGC, du Groupe de travail FPT sur l'interopérabilité, du BDI de SP et du Comité des spécifications.
- Doivent se tenir informés des activités du Comité des spécifications.
- Doivent avertir de leur absence à une réunion.
- Doivent participer pleinement aux réunions.
- Doivent examiner les efforts et les documents du Comité des spécifications et formuler des commentaires à la demande du président du Comité des spécifications.
Le statut de membre de ce comité des spécifications est assujetti au soutien du président du Comité des spécifications ou du Groupe de travail FPT sur l'interopérabilité conformément au présent mandat. La notification de perte des privilèges de membre sera envoyée par courrier et prendra effet immédiatement.
Observateurs du comité de spécification
- Le Groupe de travail FPT sur l'interopérabilité et le président du comité des spécifications peuvent accorder le statut d'observateur (non votant) à une personne ou une organisation pour une ou plusieurs réunions :
- aux nouveaux candidats qui n'ont jamais possédé le statut de membre du Comité des spécifications;
- aux anciens membres du Comité des spécifications qui possédaient un droit de vote, mais qui n'ont pas rempli les exigences de participation déterminées ci-dessus;
- à d'autres personnes intéressées par l'approbation du président ou du vice-président du Comité des spécifications.
- Les observateurs peuvent :
- participer à des discussions du comité des spécifications sur invitation d'un membre du Comité des spécifications et avec l'autorisation du président du Comité;
- apporter leur soutien aux membres du Comité des spécifications si cela leur est demandé et avec l'autorisation du président.
- Les observateurs doivent :
- appuyer les objectifs du Comité des spécifications et ceux indiqués dans l'introduction du document sur le PGC relatif aux SCGUC;
- ne pas voter ni participer aux décisions du Comité des spécifications.
Supervision du Groupe de travail FPT sur l'interopérabilité
Le Groupe de travail FPT sur l'interopérabilité aura autorité pour prendre la décision :
- d'établir et de soutenir le Comité des spécifications conformément aux tâches du Groupe de travail FPT sur l'interopérabilité définies dans le présent document;
- de réduire progressivement les activités du Comité des spécifications et de le dissoudre;
- de déterminer et d'approuver le mandat du Comité des spécifications;
- de nommer le président, le vice-président et le secrétaire du Comité des spécifications;
- d'assurer que le document du PGC relatif aux SCGUC a été suivi avant la publication du document de spécification.
Processus de consultation
Le document de spécification devra contenir une disposition pour les commentaires indiquant clairement les considérations relatives à la propriété intellectuelle associées à la soumission de commentaires et de contributions au document de spécification.
L'URL du site Internet du document de spécification devra aussi être ajoutée au présent mandat (voir les produits livrables).
Produits livrables
En consultation avec les intervenants des secteurs privés, des provinces et des territoires, le [comité des spécifications] devra élaborer et publier le [document de spécification] et en assurer la gestion conformément aux PGC du document sur les SCGUC. Les ébauches de versions et la version définitive du document de spécification seront publiées sur le site internet du document de spécification [adresse du site Internet], et on communiquera avec les intervenants conformément au point 6.8 du PGC pour le document SCGUC.
Date de renouvellement et d'effet
Le présent mandat peut être modifié de temps en temps avec le consentement mutuel écrit du Groupe de travail FPT sur l'interopérabilité et du président du comité des spécifications.
Le mandat prendra effet le [date d'effet].
Annexe C : Journal de version des documents des spécifications
| Titre du document de spécification | ||||
| Version | ||||
| Secrétaire du comité des spécifications | ||||
| Activité | Date de début AA/MM/JJ |
Date de fin AA/MM/JJ |
Résultats des votes Approuvé/ Non approuvé |
Commentaires |
|---|---|---|---|---|
| Première ébauche | ||||
| Première ébauche Examen public (30 jours) |
||||
| Première ébauche Consultation PT (le cas échéant) |
||||
| Première ébauche Examen public Examen des commentaires |
||||
| Activité | Date de début AA/MM/JJ |
Date de fin AA/MM/JJ |
Résultats des votes Approuvé/ Non approuvé |
Commentaires |
| Deuxième ébauche | ||||
| Deuxième ébauche Examen public (15 jours) |
||||
| Deuxième ébauche Consultation PT |
||||
| Deuxième ébauche Examen public Examen des commentaires |
||||
| Examen de l'ébauche finale | ||||
| Examen du processus (30 jours) |
||||
| Publication et Notification | ||||
| Activité | Date de début AA/MM/JJ |
Date de fin AA/MM/JJ |
Résultats des votes Approuvé/ Non approuvé |
Commentaires |
| Errata | ||||
| Examen du processus (15 jours) |
||||
| Publication et notification | ||||
Remarque : Insérer des rangées supplémentaires si nécessaire.
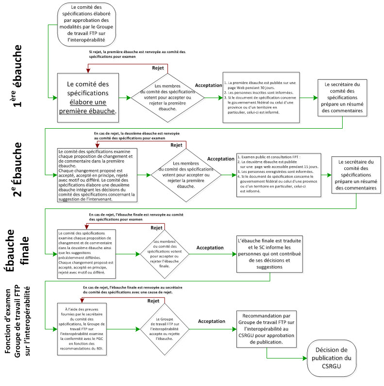
Annexe D : Diagramme de fonctionnement de l'élaboration du document de spécification
Description de l'image
Le présent diagramme présente un survol du processus de publication des versions importantes de documents de spécification (p. ex. règles du PC-PAC 1.0, 2.0). Le processus pour les versions mineures et les errata (p. ex. règles du PC-PAC 1.1, 1.2) sera différent de celui indiqué ci‑dessus, car le dernier organisme d'approbation pour la publication est le Groupe de travail FPT sur l'interopérabilité.
Annexe E : Documents de spécifications possibles pour l'application du PGC
Les documents suivants ont été identifiés comme candidats à utiliser avec ce PGC :
E.1 Profile canadien du Protocole d'alerte commun (PC-PAC)
E.1.1 Références d'événement de gestion des urgences au Canada
(appelées Références d'événement PC-PAC)
Description
La liste gérée des types et des codes d'événements utilisés avec le PC-PAC et les autres spécifications de communication de gestion des urgences.
E.1.2 Références de localisation de gestion des urgences au Canada
(appelées Références de localisation PC-PAC)
Description
La liste gérée des codes de localisation à utiliser pour le PC-PAC et les autres spécifications de communication de gestion des urgences.
E.1.3 Profile canadien du Protocole d'alerte commun (PC-PAC)
Règles de mise en œuvre (appelées Introduction et ensemble de règles PC-PAC)
Description
Les exigences et les contraintes associées à l'utilisation du Protocole d'alerte commun au Canada.
E.1.4 Profile canadien du Protocole d'alerte commun (PC-PAC)
Table de traduction
Description
La liste gérée des traductions des valeurs et des définitions d'éléments PC-PAC standard.
E.1.5 Source
Les documents cités ci-dessus peuvent être obtenus dans le Profil canadien du Protocole d'alerte commun.
Annexe F : Documents de spécification élaborés et gérés en conformité avec le PGC
Les documents suivants ont été élaborés et sont gérés conformément au PGC.
- Date de modification :
